要结束啦!要结束啦!
24年初级报名季就要结束啦!
河南省昨日已关闭报名入口
今天中午12点
所有地区报名入口关闭!
18点,所有地区缴费入口关闭!
长按识别下方二维码
回复关键词:报名
↓立即获取24年各地区初级报名入口↓
奥奥特别提醒
不要等到最后一刻的疏忽检查
导致自己无法成功报名
不仅白白浪费前期的努力
还将成为今年首批被淘汰的初级考生!
所以,以下几种情况
请大家务必自查!
重点提醒,以下2点务必注意!
1
确认报名状态
相信已经有不少小伙伴已经完成了报名,在这里,奥奥需要提醒大家,缴费成功不代表报名就结束了,还需要再次登录报名系统确认报名状态!
以下是往年报名状态确认流程,仅供参考,具体请以本地区报名系统实际页面为准!
1、登录初级会计报名系统,点击进入“报考相关及打印”模块。
② 点击“报名状态查询”。
3、报名状态显示“报名成功”,即顺利完成报名。
2
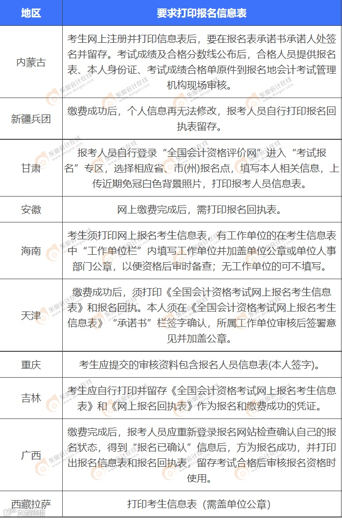
打印【初级报名信息表】
信息表是报考人员进行考后审核以及证书领取过程中的重要材料。
奥奥将要求打印报名信息表的地区进行了汇总,火速查看!
不打印可能将影响资格审核,甚至会导致无法领证!
其他地区虽然不硬性要求打印信息表,不过小奥还是建议大家保存电子版哦~最好是现在就打印下来,因为很多地区的打印入口之后都会关闭,就没法打印啦!
2024年初级报名常见问题汇总
火速收藏!
1
初级报名流程
登录网站→报考人员必读事项→接受网上报名协议→选择报考省份→查看报名流程→填写报考信息→生成报名注册号→网上交费→报名结束。
2
报名照片上传要求?处理流程?
根据以往,基本上都是要求1寸白底免冠证件照,大于10kb,像素大于等于295×413。同时,要求先下载照片审核处理工具,将照片经过审核处理后再进行上传。
奥奥以往年初级会计照片审核处理工具使用为例,帮助大家提前了解一下~
3
了解特殊报考要求
各地报名简章中会有特别的要求,比如有些地区不做信息采集无法报名,有些地区明确规定需要打印报名信息表等,考生一定要注意!
长按识别下方二维码
发送关键词:安排
查看各地24年初级考务公告
👇👇👇
初级已成功报名
2024年初级「备考月历表」来了!
报名即将结束,是时候改进入备考状态啦!
正所谓不打无准备之仗,在备考前至少需要制定好计划吧?
别急!奥奥这就来啦!为帮助大家更好把握备考方向,奥奥为大家整理了备考月历表,大家可以结合自身的备考情况进行修改和补充。
2024年初级会计考试时间为5月18日至22日,备考时间还是比较紧张的,大家一定要抓紧时间备考哦!
24年初级《轻一》大变身
更美了,也更强了!
初级《轻松过关》全新上线,蓄势待发,新一年的初级考试,我来啦!
今年的《轻一》重磅升级!为了满足大家学习+做题的需求,今年的《轻一》实现考点及习题分册!
购买全套《轻一》,你将收获6本图书!每科3册——【考点分册】【习题分册】【模拟分册】!
拿到新版《轻一》,才是真正备考的开始!经过东奥教务团队加班加点、不眠不休的校对审核,初级《轻松过关》图书正式现货!下单后将在24小时内发货!
购买《轻一》你将享受3个阶段 + 3大惊喜,书课同步,一站式解决备考问题!
3大阶段备考,书课配齐,全程高效!
👉《轻一·考点分册》搭配基础班,依据变化,全新总结,逐个击破大纲考点!
👉《轻一·习题分册》搭配习题班,结合真题,预判趋势,考场做题倍儿轻松!
👉《轻一·模拟题》搭配30小时东奥王牌·逆袭集训!东奥名师精编,每科2套模拟,精妙点题,冲刺提升!
3大惊喜:享5折、送实操课、购课券!
现货期间,3大惊喜超强保障!享5折优惠,比双11更低价,到手仅需98元!赠送100+小时实操课;再送¥3500跨考购课券!
10大东奥「超一线」初级名师授课!
24年初级轻一书课包现货上市!
🔥拿到新版《轻一》
才是真正备考的开始!!
🔥现货5折,仅需98元!
👇点击图片立即购买👇
| 本文由东奥会计在线整理发布。
若须引用或转载,请务必与我们联系并在文首注明以上信息。未经授权擅自转载者将被依法追究法律责任。东奥会计在线保留所有权利。

