24年税务师《轻一》上新!书+课+服务,一站式备齐!
24年税务师备考已经开始,目前,考生们对“报名门槛”讨论热度持续升高,不少考生询问:今年税务师考试报名条件会变吗?
图片来源:新浪微博
近年来,不少证书的报名条件正在悄悄发生变化,很多证书的报名门槛都降低了!今年税务师报名门槛是否会降低?跟随奥奥一起来看~
这些证书的报名门槛都降低了!
奥奥发现,不少证书报考门槛确实有降低的情况。
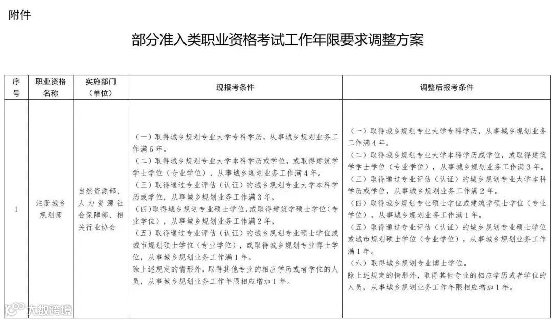
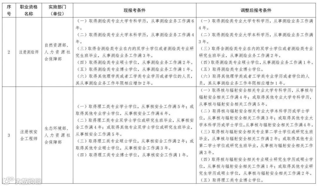
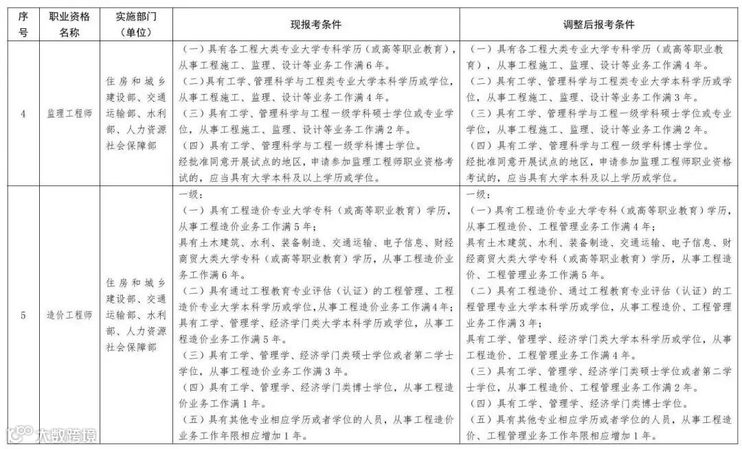
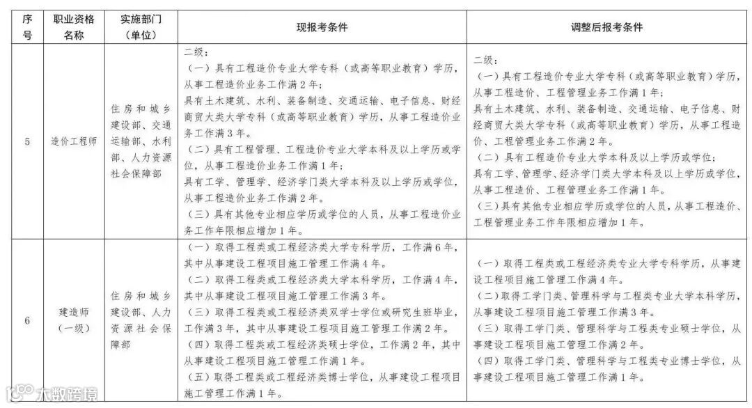
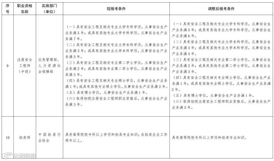
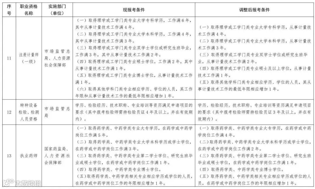
例如,2022年人社部发布《人力资源社会保障部关于降低或取消部分准入类职业资格考试工作年限要求有关事项的通知》,明确指出:降低或取消13项准入类职业资格考试工作年限要求。
其中,注册测绘师、二级造价工程师、一级建造师、一级注册计量师、执业药师等都有所调整。
需要注意的是,除调整考试工作年限要求外,13项准入类职业资格的其他考试报名条件不变。
《部分准入类职业资格考试工作年限要求调整方案》自2022年起实施,具体如下:
识别下方二维码
回复:门槛
查看通知原文
👇👇👇
从通知中,我们可以看到,这些准入类证书的门槛确实降低了很多,比如:一级注册计量师报名门槛从“专科学历,工作满6年”调整为“专科学历,工作满4年”。
相比之下,一级注册计量师新的报考条件不再要求毕业年限,仅对从事计量技术工作年限有所要求。
那么,2024年税务师考试报名门槛会降低吗?
2024年税务师考试
是否会降低报名门槛?
其实,考证门槛一直是考生们热衷讨论的话题。报考税务师考试需要学历与工作年限相匹配。每年税务师报考时,很多感兴趣的小伙伴都因不满足这两个条件或其中一个,而被劝退在税务师考试门口。
如果降低税务师考试报考门槛,从一定程度上来说,对于考证党是个好消息!
学历与毕业年限的放宽,对很多潜在有意向提升自己的考生是更加有利的。
只要工作年限符合要求、专业对口就可以报考,给了毕业即做相关工作、有能力但年限不足的考生很多机会。
2024年税务师考试会降低报名门槛吗❓
我们先来看下,近3年税务师考试报名条件的变化情况。
▶️23年税务师考试报名条件
▶️22年税务师考试报名条件
▶️21年税务师考试报名条件
可以看出,21年-23年税务师考试报名条件未有过较大变化,而且目前官方并未表明任何降低报名门槛的迹象。
因此,今年税务师考试报名门槛降低的可能性不大,甚至还会在很长的一段时间内保持现状。
未来会不会改变呢?你有什么看法?欢迎大家来评论区发表你的建议哦。
2024年税务师报名什么时候开始?
虽然官方未明确报名具体时间,但从下表可以看出,20-23年税务师报名时间均在5月初,所以,今年税务师考试报名很可能也会在5月初开启。
你开始备考24年税务师考试了吗?提前备考,对于时间不充裕的上班族、宝妈、零基础考生来说,应对考试会变得更加轻松。
24年税务师报名时间距离我们越来越近了,留给大家预习的时间不多了!
符合税务师报考条件的小伙伴,把握好机会,尽早开始准备,希望大家在新的一年都能顺利备考!
✨ 2024东奥财会狂欢节来了 ✨
财会考生专属福利,可别错过了!
不论你是初、中、注、税的任一考生
在东奥「财会狂欢节」中
均可享受超值的价格
大额无门槛购课券免费领
组合购《轻一》立享5折优惠!
还有超多惊喜福利!
↓点击菜单栏,立即了解↓
|本文由东奥会计在线(ID:dongaocom)整理发布。
本文部分内容来源于中税协。若须引用或转载,请务必与我们联系并在文首注明以上信息。未经授权擅自转载者将被依法追究法律责任。










