东奥24年注会《轻一》现货5折,全场图书满200减30!点击公众号菜单栏【24会计图书】立即购买↑
伙伴们,注会报名正在进行中,你是否报名成功了呢?
最近奥奥收到有一些考生的询问:问奥奥税务师能不能和CPA同时备考?
可以的!因为两者之间的联系非常深。此前奥奥进行过一次小调查也发现,有50%的考生早就已经默默想好准备报考税务师了!
在现今社会,考证已成为常态,考证不仅仅是提升自我,也是一块敲门砖,能为你打开高薪职业的大门。注会证书和税务师证书的含金量都很高,很多注会考生都想要拿下注会的同时再多拿一证!
这两个考种的考查内容有着很高相似度,同时备考,双证同收,何乐而不为?2024年注会和税务师怎样同时备考?跟着奥奥一块来看!
注会、税务师含金量对比
注册会计师全国统一考试是中国的执业资格考试,经考试合格后颁发注册会计师证证书,其含金量非常高,凭证书可以从事审计、统计、经济等专业领域的工作,符合条件的注册会计师拥有审计签字权。
作为会计行业的“金饭碗”,注册会计师拥有国内审计的签字权,薪资待遇非常可观,许多持有注册会计师证书的人员大多签约在国际、国内大型企业和世界500强企业,其薪酬是应届毕业生和普通岗位人员的3-50倍不等。
当然,薪资待遇也因所处的城市和具体的工作岗位不同而存在着区别。
税务师证书是涉税行业含金量较高的证书,是成立税务师事务所的必要条件。
对于未来想从事涉税行业的小伙伴来说,税务师证书的重要性不言而喻。如果取得了税务师证书,就意味着拿到了进入财税行业的通行证。
在大城市打拼的税务工作者,手持税务师证书是出色的加分项。在部分一、二线城市,税务师持证人能享受落户积分、现金补贴等福利政策。税务师证书会为您未来的职业发展铺路。
注会、税务师可以一备两考吗?
注会、税务师完全可以一起备考,原因如下👇
01
增加选择权
注会、税务师持证人就业领域不同,一备两考,拥有更多选择权。
注会证书持证人大多会选择进入会计师事务所工作,也有部分非执业注册会计师选择进入各类大型企业,主要从事财会、审计或管理类工作。
税务师证书持证人通常会选择进入税务师事务所工作工作,部分税务师也会选择进入国家税务机关部门、各大型税务企业,从事涉税、报税等与税务有关的工作。
02
科目相似度高
注会、税务师考试科目相似度高,税务师考试更简单。
注册会计师证书持证人具有审计报告的签字权,是国内会计尖端证书之一,证书的含金量毋庸置疑。
注会考试难度要高于税务师考试,注会考试各科平均通过率在20%左右,而税务师考试通过率可以达到40%-50%。
确定的是,两个考种科目相似度高,税务师考试更简单,且考试时间在注会考试之后,大家可以利用注会考试结束后的时间冲刺备考税务师考试。
注会和税务师考试政策对比
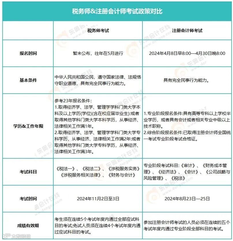
打算一备两考的考生首先应该熟悉2024年注会和税务师的考试政策和考试安排,奥奥已经为大家整理出来,一起来看看吧!
重要提示:从上图报名条件来看,注册会计师的考试报名条件并不高,两大证书报名时间和考试时间安排得也非常合理!税务师转战注册会计师十分可行!
报名时间:税务师报名晚于注会
2024年注会报名时间为4月8日-4月30日,参考23年税务师报名时间为5月8日开始,考生可以先备考注会考试,并在规定时间内完成税务师报名。
报名条件:注会考试报名门槛更低
想要参加税务师考试,除满足一定学历要求外,还需要具有一定的工作经验,但注会考试的报名条件要求相对较低。一般来说能够报考税务师考试的考生,都可以报考注会考试。
考试时间:税务师考试晚2.5个月
24年注会考试时间为8月23日-8月25日,税务师考试时间为11月2日-11月3日,两者相差约2个半月。
注会考试的广度与深度远超税务师考试,考生可以在前期备考注会考试,打好基础,完成注会考试后,利用两个半月的时间备考税务师考试。
注会、税务师科目搭配方案
注注册会计师和税务师在专业领域的关联错综复杂,在考试科目方面的关联也可谓是“同气连枝”,同时备考注会和税务师考试实则不难!
01
方案一
《财务与会计》分为财务与会计两部分,前七章是财务知识,第八章到二十章是会计知识,主要以会计为主。
《财务与会计》的知识点在《会计》与《财务成本管理》中几乎都能找到,重合度非常高,只不过侧重点不一样。注会的难度比税务师大,税务师考核的面更广。
《财务与会计》考试中财务计算量比《财务成本管理》少很多,对会计知识的考核也没有注会深。
考生可以在备考注会《会计》或《财务成本管理》的同时报考《财务与会计》,可以先学习《会计》和《财务成本管理》,考完注会后转向税务师,查漏补缺,侧重客观题的训练与培养综合性思维。
注会的《会计》和《财务成本管理》学好了,税务师的《财务与会计》通过不是问题。
02
方案二
《税法一》主要内容是增值税、消费税、附加税等流转税种,《税法二》主要内容是所得税、财产税、特定行为税的税种,《税务一》与《税务二》部分税种又交叉影响,适合一起备考。
《涉税服务实务》是对《税法一》政策的具体实际运用,考核的综合性最强,会涉及到《税法一》的很多知识点。
注会《税法》的前十二章与《税法一》、《税法二》的税种一致,只是税务师考核的难度低于注会,但税务师考试更细致,理论性更强。
时间充足的考生第一轮学习可以先学习税务师的《税法一》和《税法二》,巩固基础理论知识点学习《税法》更轻松,第二轮转回注会的《税法》学习,加强知识点的难度学习。如果时间不充足,四科搭配学习难度大,《涉税服务实务》可以留到第二年学习。
03
方案三
《涉税服务相关法律》与注会《经济法》重合知识点有民法与商法,但侧重点不同,税务师中理论知识更多,考查更全面细致,注会涉及面和深度会更广。
民法与商法部分不论是注会还是税务师都是考试重点,不相同的部分所占比重不大。
奥奥总结:
由于注会考试专业阶段有6个考试科目,税务师考试科目有5个,两者虽然有很多类似的考查点,但毕竟是不同类型考试,知识点难度、考试题型等方面都存在着较大差异,考生们要根据自身的复习情况以及每天可用的学习时间,来制定备考计划。
CPA、税务师一备两考
东奥名师精细化学习指导来了!
如果你对CPA跨考还有很多疑问,务必来听东奥的这些跨考系列直播!
4月22日-26日,每晚19:30,东奥邀请多位名师做客直播间,多角度揭秘注会与税务师的联系!
分享备考规划及学习方法;进行全科目搭配指导;助力考生拿下财会行业两大高含金量证书!
✨直播时间表如下:
今晚19:30,王颖、陈小球2位老师做客,教你如何高效备考!如何做好跨考衔接,实现一备两考!点击卡片立即预约直播👇
希望大家能够尽自己所能考过所报考科目,加油吧!
|本文由东奥会计在线(ID:dongaocom)整理发布。
若须引用或转载,请务必与我们联系并在文首注明以上信息。未经授权擅自转载者将被依法追究法律责任。

