东奥王牌冲刺组合,税务师《轻一》+《轻四》,学基础+做模拟题,考前强势助攻,立即抢购↑
距离税务师考试仅剩2个多月,但有些小伙伴才刚刚开始备考,时间已经紧迫了,大家一定要提高备考速度,有重点有方向的备考!
图片来源:新浪微博
为了帮助考生高效备考,了解哪些知识点需要重点掌握,东奥会计在线为大家整理了税务师5科目的重要考点,一起来看看。
《税法一》96个重要考点
税务师考试中,税法一科目的命题规律为全面考核、重点突出、注重基础、逢进必考,且在近些年税法一考试中,“考新+务实”的特点十分明显,在部分考题中,有出现跨税种综合运用的情况,对考生的逻辑思维能力提出了更高要求。
以下是税法一科目的96个重要考点,建议大家重点把握。
篇幅有限,此处仅展示部分内容
识别下方二维码
关注【东奥税务师】公众号
回复:考点
查看税务师5科重要考点汇总
税法一备考建议
◆书课结合
建议利用辅导图书和网课相结合的方法,提高自己对知识点的掌握程度。税务师轻松过关一的内容,与基础班课程高度匹配,考生可以省去打印基础班讲义的过程,直接使用轻松过关一搭配基础班课程进行学习。
◆明确方向
在备考过程中,最让人焦虑不安的不是紧张、疲惫,而是对学习失去了兴趣,甚至排斥学习。所以,一定要制定严格、合理并且适合自己的学习计划,不断自我监督,坚持执行,养成良好的学习习惯。
◆理解记忆
好的记忆力能够帮助我们迅速掌握学习的知识,但是不理解的知识很难持久,并且很难去运用。所以,理解是记忆的前提,一定要理解相关税法知识背后的原理,不仅要“知其然”,更要做到“知其所以然”,这样才能抓住知识点的实质,记准记牢。
◆动笔练习
税务师的备考过程中,做题训练的重要性往往大于听课,只有善于总结、勤于练习,才能不断巩固所学知识。建议大家可以通过课后习题,来找到知识盲区、查缺补漏。时间充足,还可以建立错题集,收集、分析、总结错题原因及教训,做到举一反三。
《税法二》111个重要考点
税法二科目考查内容细致,考点覆盖教材的每个章节,并且考试内容紧跟年度税收征收管理热点,考虑社会关切和服务税收工作大局。考题中涉及跨税种的内容比较多,综合性较强。
以下是税法二科目111个重要考点,希望考生们可以重点把握。
税法二备考建议
◆紧扣考试大纲,熟读、细读教材
考试大纲规定了考核的知识点,以及各知识点的具体考核要求。考试大纲中的考核要求分为“了解”“熟悉”和“掌握”三个能力等级,对于应“熟悉”和“掌握”的知识点,考生保证时间投入,加深理解。
教材是考试的唯一指定用书,也是考试命题的依据和来源。建议考生务必加深对教材内容的理解。通读教材时,以掌握教材中的例题和找出自己的疑点为首要任务。
分章通读教材后,可通过做一定量的习题,来验证自己对教材内容的理解程度和法规运用能力,把书“读厚”。做完强化练习后,考生可以梳理总结出每章的重点内容,绘制思维导图,重点记忆、把书“读薄”。
◆掌握税种间联系,提高综合能力
每个税种在教材中都是独立的,但实际工作中,一笔交易业务经常涉及多个税种,综合分析题考查的就是考生的综合能力。
建议考生在学习过程中,参考历年真题中的综合分析题,总结和梳理不同业务中企业所得税涉税因素、税种之间的相互影响,提高对综合分析题的解答能力。
◆在备考中逐渐培养考试专业意识
税务师考试考查的不是单一的专业水平,也不是单一的知识面,而是考查考生如何把知道的与不知道的东西结合起来,转化成自己的东西,考生必须按指定教材的内容、观点和要求去回答考试中的所有问题。
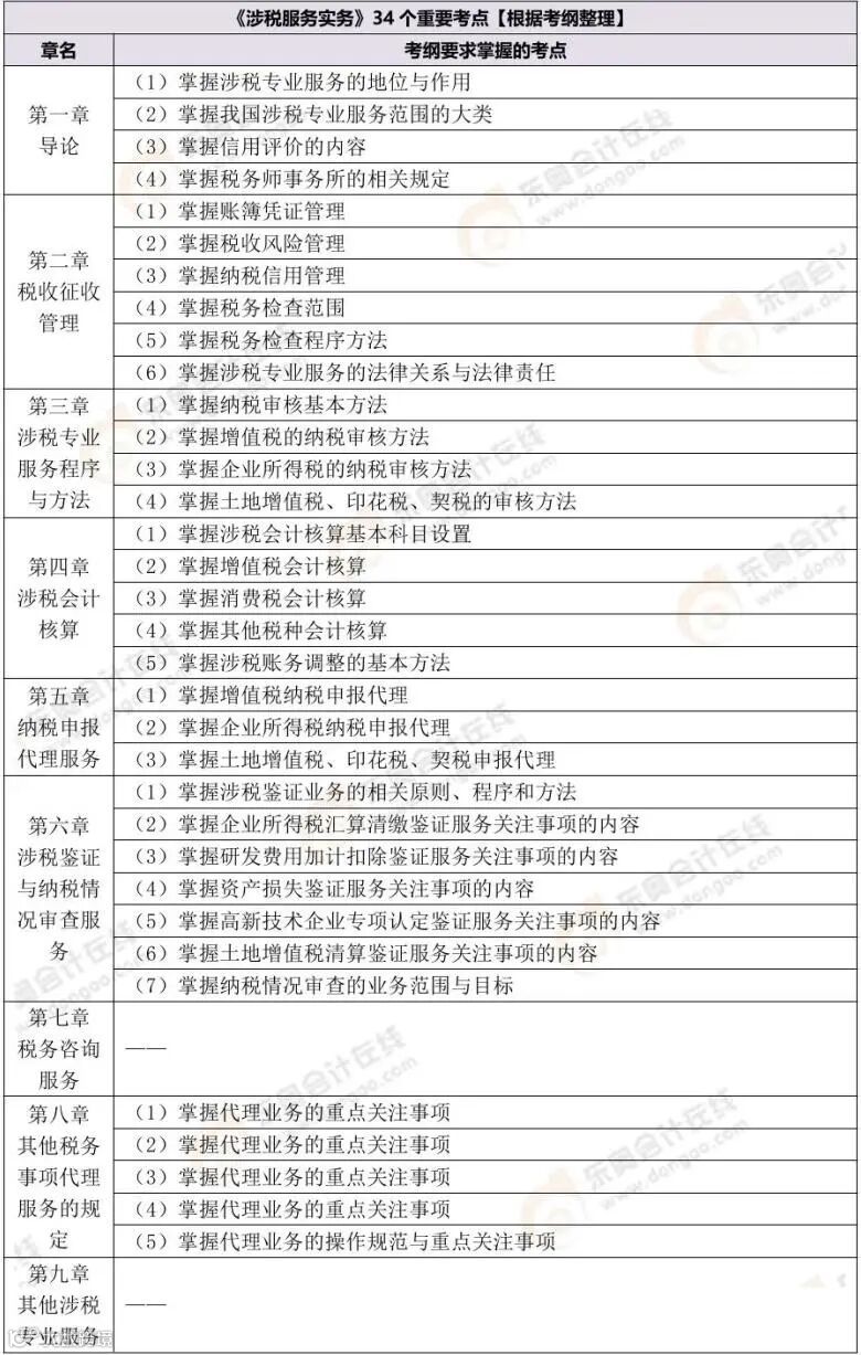
《涉税服务实务》34个重要考点
涉税服务实务内容多变比较细、碎,许多变化并非实质性变化,对表述性的调整较多,部分教材例题根据最新政策进行了调整。同时根据最新一年新出台的政策对知识点进行了新增、调整,应重点关注。
以下是涉税服务实务科目34个重要考点,希望考生们可以重点把握。
篇幅有限,此处仅展示部分内容
识别下方二维码
关注【东奥税务师】公众号
回复:考点
查看税务师5科重要考点汇总
涉税服务实务备考建议
近些年,涉税服务实务考核内容逐步“实务化”、“综合化”。且2021年教材进行全面调整,2023年涉税服务实务科目考核内容,整体考核方向和考核思路会在2021年和2022年的基础上进行相应调整。因此,2023年“裸考”涉税服务实务,能够通过的概率几乎为零。所有考生必须对涉税服务实务进行单独、系统性的学习。
建议考生将本科目的学习分为基础、强化和冲刺三个阶段,以下学建议,仅供参考。
《涉税服务相关法律》118个重要考点
《涉税服务相关法律》科目的特点之一就是考查范围广、覆盖面大,因此考生在税务师考试复习过程中要注意覆盖面不可过窄。
近年来该科目呈现较为明显的特征即为考试面向实务,纯粹死记硬背型的考查越来越少,更多是以案例化方式进行呈现,这就要求考生要在理解的基础上进行记忆,并尝试在案例中对其进行灵活运用。
以下是涉税服务相关法律科目118个重要考点,希望考生们可以重点把握。
涉税服务相关法律备考建议
◆及时回顾,与自己的遗忘作斗争
法律科目不存在个别知识点超越常人理解范围的情况,这是法律学习的简单之处;但与之对应,法律科目的难点在于学完之后的记忆。建议考生能结合科目特点,搭建章节框架,将知识点梳理、整合,并做到类似内容的对比,提升记忆效率。
◆学加习,适量做题
部分考生眼高手低,一味追求学习进度,过程中不做题,没有将相关知识消化吸收。而部分考生做题前忽略了对知识点的记忆过程,直接上手做题,由于缺乏有效记忆的支撑而导致做题效果不理想。建议考生能把握住学习——记忆——做题的步骤,在基础上稳扎稳打,一步一个脚印完成基础知识的学习。
◆充分利用历年试题
考生无论在基础阶段、强化阶段,还是最后的冲刺阶段,都应充分利用历年试题,将其中的重要知识点、考核思路等全面掌握。
《财务与会计》109个重要考点
《财务与会计》基本按照考试大纲命题,但偶有超纲题目。财务部分的考题严格按照考试大纲进行命题基本没有超纲现象。会计部分的考题基本上都在大纲的涵盖范围内(很多知识点税务师教材有理论知识,并没有相应的例题,考试如果出题了,并不算超纲),个别试卷偶尔会有超纲题目,但是分值不高。
以下是财务与会计科目109个重要考点,希望考生们可以重点把握。
篇幅有限,此处仅展示部分内容
识别下方二维码
关注【东奥税务师】公众号
回复:考点
查看税务师5科重要考点汇总
财务与会计备考建议
◆基础学习阶段
绝大多数的知识点需要在基础阶段做到完全掌握的,对于重难点的章节(债务重组、长期股权投资、收入、所得税)基础薄弱的考生需要多听一遍课程。
财务部分的计算公式比较多,基础阶段把公式都用彩色记号笔标记清楚,进行反复记忆。基础班课程和同步强化训练全部结束后,建议用10至15天左右全面复习一遍知识点总结。
◆强化习题阶段
完成知识点的学习后,可以做一些跨章节的习题练习,集中训练计算题和综合分析题,适应税务师大题的命题思路和出题方式。
然后适当的做一些模拟试卷,检验自己的学习效果,严格按照考试时间做题,按照评分标准计算自己的得分。最后逐章复习知识点,对于重难点章节需要复习已经做过的题目,并目尽可能再增加一定量的习题练习。
◆考前冲刺阶段
定期复习。做对题的前提是考生对题目所考查的知识点有着充分的了解,如果对之前学过的知识点理解的不充分,或是遗忘了的话,那么做题的正确率就会很低。建议各位考生要每隔一段时间都要将之前学习过的知识点进行回顾巩固。想要将知识点牢牢记住并能够熟练运用,就要定期复习。
或者去认真听一遍串讲班的课程,在听课的同时做好笔记,标记清楚需要重点记忆和复习的知识点,认真关注老师做出的要点提示(命题思路、易错易混等)。考试之前一直要反复翻看串讲讲义,做到尽可能细致、高效的记忆并理解相关的知识点,而且必须能够做到案例应用。
考前2个月备考税务师,请您一定不要书山题海!跟着东奥速学密训营,带您听精华的课、做高质量的题、背重要的考点!
加入「税务师VIP速学密训营」,东奥带您从零到一,速学2个月!
🔥2023税务师VIP·速学密训营🔥
🚀🚀🚀
🔥 税务师VIP速学密训营 🔥
✴️ 独创「3步清单式速学密训」
✴️「50人军事化小班带学」
✴️9大豪华抢分赠送
跟上东奥名师学,备考不走弯路
更快!更准!更省时间!
长按下方海报
立即加入速学密训营
备考税务师的你,请不要再迟疑!
剩余的每一天都很宝贵!
添加「速学指导老师」
获取更多指导以及专属优惠
↓↓
|本文由东奥会计在线(ID:dongaocom)整理发布。
若须引用或转载,请务必与我们联系并在文首注明以上信息。未经授权擅自转载者将被依法追究法律责任。

