24年初级冲刺书课低至28元!限时特价,书课齐配,全场图书满200减30,点击上方图片了解👆
写在开头
✅宁夏、广西 、辽宁、江苏
四地今日准考证开启打印!
识别下方二维码
回复关键词:准考证
获取24初级各地准考证打印时间
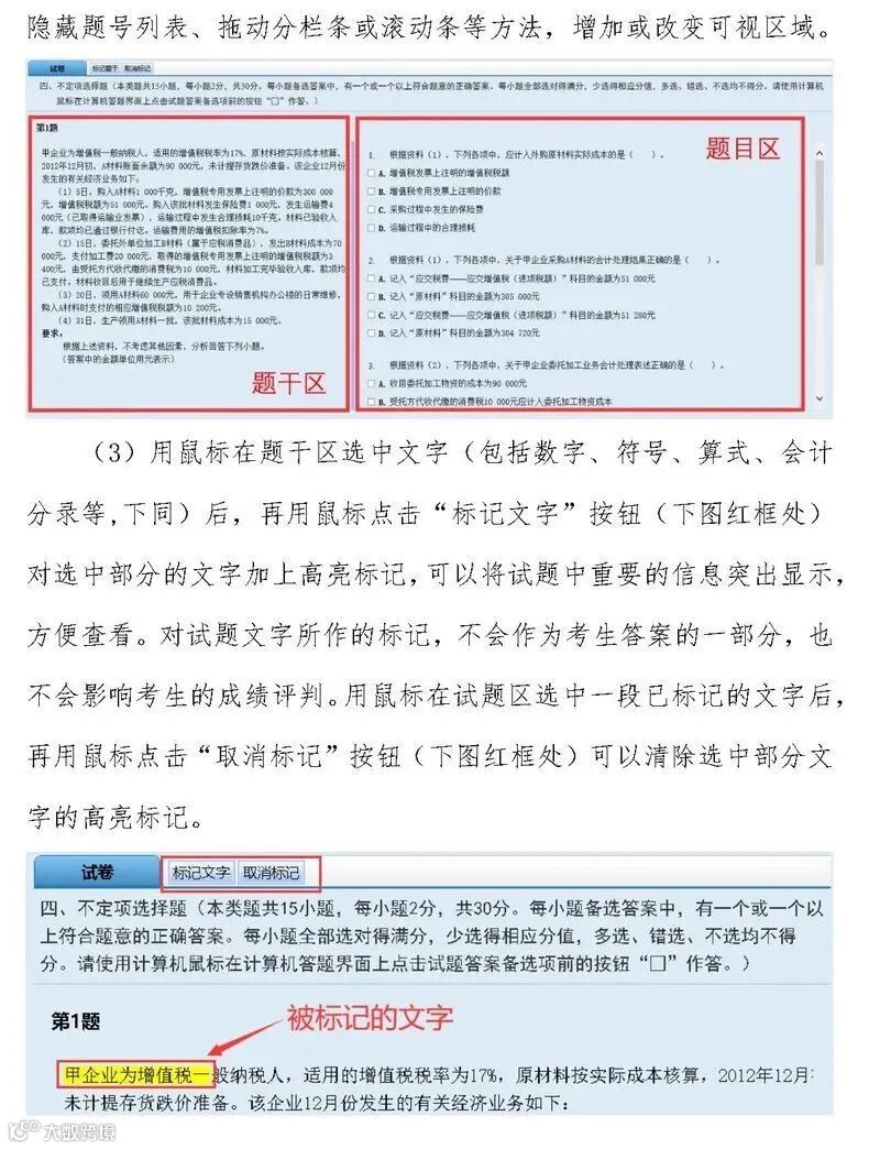
4月30日,财政部官网公布了2024年度全国会计专业技术初级资格无纸化考试操作说明、答题演示、模拟答题系统。
24年初级机考操作说明
务必提前了解!
官方说明:本操作旨在让考生熟悉考试环境和作答方式,与2024年度正式考试系统可能会有细微差别!
1、操作指南
关注【东奥初级会计职称】公众号
回复关键字:操作
查看详细操作说明
👇👇👇
PS:不要回复错别字哦!如果不能弹出链接,请先取消关注再重新关注试试!~
2.具体操作步骤
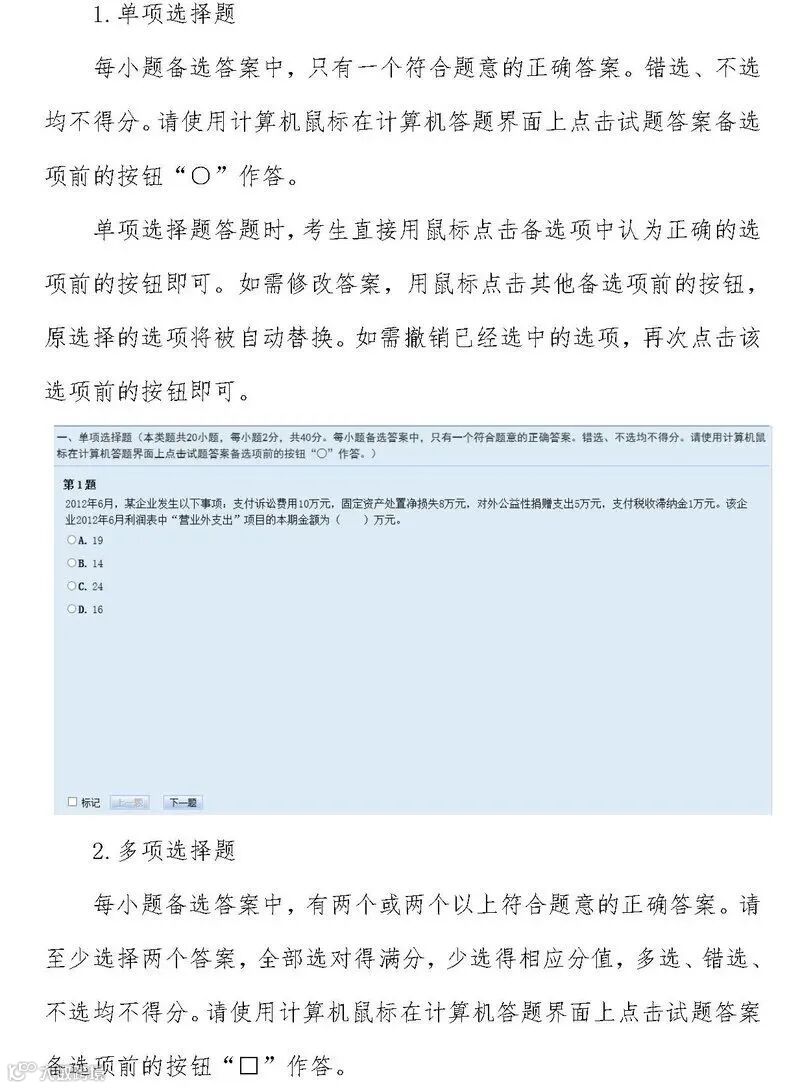
初级会计考试题量及分值
1、初级会计考试题型及分值:
考试题型、题量及得分规则整理如下,仅供参考!
2、初级会计考试得分规则:
单项选择题:每小题备选答案中,只有一个符合题意的正确答案。错选、不选均不得分。
多项选择题:每小题备选答案中,有两个或两个以上符合题意的正确答案。请至少选择两个答案,全部选对得满分,少选得相应分值,多选、错选、不选均不得分。
判断题:每小题答题正确的得1分,错答、不答均不得分,也不扣分。
不定项选择题:每小题备选答案中,有一个或一个以上符合题意的正确答案。每小题全部选对得满分,少选得相应分值,多选、错选、不选均不得分。
初级10天·考前急救密训来袭
临考时分,就这么学!
距离考试越来越近,依然有很多考生才刚刚开始,慌的很:
学了忘,忘了学,是现阶段初级考生遇到最普遍的难题!别怕,24年初级10天·考前急救密训来袭,临考时分,就这么学!
10天临考密训课程,100人军事化小班,3大题库及课程所有内容!
同时购科即享双重保障:考试不过,免费重学;考试通过,学费全返!
1
东奥名师带冲10天
🔷4天黄金押题:将全书归纳为8-11个专题;直播带刷,靶向点押;
🔷3天密卷模考:每科3套点押密卷;计时云监考,考后逐题讲;
🔷3天疯狂带背:考前72小时沉浸式带背;搭配《临考必背·三色笔记》;
2
100人军事化小班
🔷任务有人盯,进度看得见答疑更全面!班级群内,发布任务每天都是“5维冲关训练”!
🔷更享3维答疑服务及时解惑,有问必答!
3
3大豪华课程题库免费练!
🔷VIP·金题库:拒绝题海,每一道都精挑细选将题目越练越少!
🔷290小时·全程班:东奥王牌《轻一》配套课,精细覆盖核心考点!
🔷导图技巧·冲关班:20张导图串讲,100道模板题,15个考场技巧!
除此之外,初级10天·考前急救密训还送7本好书!
24年初级10天·考前急救密训享双重保障:考试不过,免费重学;考试通过,学费全返!
限时福利¥280/2科
一键扫码添加老师
了解更多课程详情领取优惠
👇👇👇
| 本文由东奥会计在线整理发布。
若须引用或转载,请务必与我们联系并在文首注明以上信息。未经授权擅自转载者将被依法追究法律责任。东奥会计在线保留所有权利。

