严查开始!小规模专项整治第一枪已经打响,3月22日起,税务、公安将联合开展全面稽查。
今天起,这10种行为不要再有了!这70个风险点,抓紧自查!
2022年
小规模,严查开始!
近日,阜新市税务局发布最新公告:对全市小规模纳税人进行专项整治。
文中重点:
1
专项整治对象
1)全市范围内虚开增值税专用发票、增值税普通发票和其他发票的增值税小规模纳税人。
2)取得上述小规模纳税人虚开发票的企业、单位和个人。
2
专项整治内容
2020年1月1日以来,增值税小规模纳税人违反以下行为:
同时,还包括相关企业、单位和个人接受上述虚开发票的违法行为。
3
开票售票双方“同查同治”
3月8日至3月21日期间,小规模纳税人要对自身的开票行为进行自查,相关企业、单位和个人要对已接受发票情况进行自查。
对于自查态度积极、发现问题主动报告并及时完成整改的小规模纳税人及相关企业、单位和个人,税务机关将视具体情况,采取从轻、减轻或不予处罚的行政处理;
对于自查后未发现问题的,要保存好与开具发票相匹配的进货发票和与业务往来相关的合同、资金、运输凭证等必要资料备查,否则将在检查阶段作为重点检查对象。
4
税务、公安联合稽查
自3月22日起,阜新市税务、公安部门将开展联合检查,对开具和取得发票的纳税人以及相关企业、单位和个人自查情况进行全面核查,经查实的虚开发票行为,税务机关将按照《中华人民共和国税收征收管理法》《中华人民共和国发票管理办法》等相关法律、行政法规的规定,从严从重处罚;涉嫌犯罪的,公安机关根据《刑法》第二百零五条规定,依法追究相关当事人刑事责任。
警惕!小规模
这10种行为不要有了!
1
短时间内开票异常
有一些刚成立的小规模纳税人,短时间内开具大量发票,且法人或负责人年龄偏大或户籍不在本地等等。
2
每到月末开票量剧增
有些小规模纳税人总觉得,我一个月发票没开到15万或者季度没到45万,就亏的慌。一到月底或季末,就开始进行所谓的“税收筹划”,大量开票。注意了,这样很容易引起税务局的怀疑,要么是恶意控票,要么是虚开发票。
3
开票额正好在免征额临界点
现小规模免征额调高到月15万或季度45万,有很多小规模纳税人开票额就随着免征额临界点浮动,之前是季度27-30万之间,现在季度40-45万之间,这样不想引起税局的注意都难。
4
存在大量作废发票或作废发票异常
公司存在大量的作废发票或开票金额快达到免征额临界点时,出现作废发票现象,这些都会被税局秋后算账!
你还别不信,已有公司因发票作废异常出现风险提示,被税局要求自查并反馈结果。
5
公司开票时间点异常
如公司开票时间大多集中在深夜,这种情况也会有稽查的风险。
6
一址多户开具发票或一个IP开具多家发票
在同一地址注册多家小规模纳税人来开具发票,同一IP地址对外开具发票等等。
7
短时间内开票异常
有一些刚成立的小规模纳税人,短时间内开具大量发票,且法人或负责人年龄偏大或户籍不在本地等等。
8
小规模有销无进,或有进无销异常
注意了,小规模有销无进或者只有销项没有进项,这种情况也会被查!
9
存在大量的定额开具发票现象
比如发票最高额度是1万,基本开票都在1万左右。
10
小规模销货、进货品名严重不匹配
现发票是全票面实时上传,一旦发现进销不一致,税务局会马上盯上你。
重要提醒,小规模一定要合法经营,一定要保存好与开具发票相匹配的进货发票和与业务往来相关的合同、资金、运输凭证等必要资料备查。
注意了,小规模
这70个风险点,抓紧自查
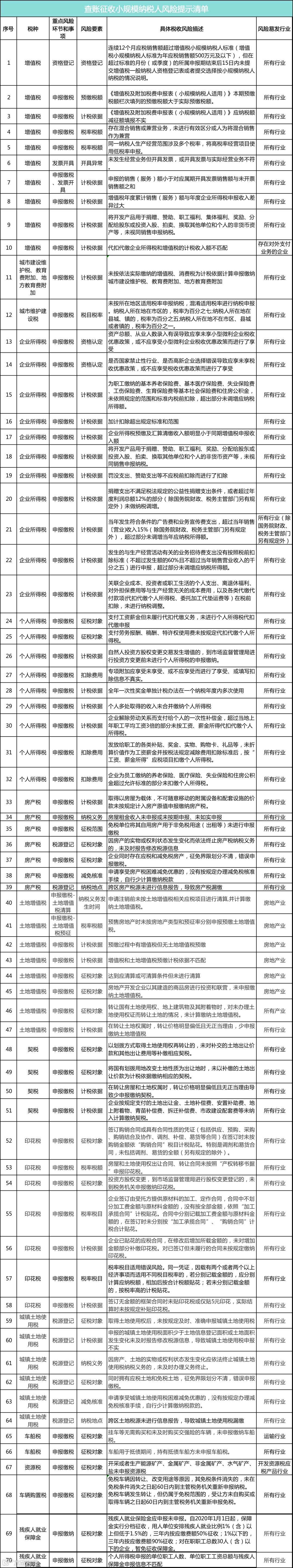
税务局最新公布,小规模纳税人70个风险点,抓紧自查!
点击图片查看
财务人员请对照上方表格,检查是否涉及到风险。
东奥财会狂欢节
3月10日开启
书课低至5折
直播间每晚8点抽免单
多场直播等你来看!
中级快速打基础、报名指导、
初级核心考点解析
好课至高省6000元
每日9点抢限量大额券
全考种好书折上再满减
图书5折起
再享实付满减
限定发售中级书课包
2022中级畅听无忧书课包
包含D畅听无忧班,《轻一》
30天抢学营
新学员专享7折优惠!
尽在东奥财会狂欢节
点击立即了解
|本文由东奥会计在线(ID:dongaocom)整理发布。
若须引用或转载,请务必与我们联系并在文首注明以上信息。未经授权擅自转载者将被依法追究法律责任。东奥会计在线保留所有权利。

