24年注会大模考已上线,扫上方二维码并回复关键词:模考,即可参加模考👆
重磅!6月29日,国家正式发布《会计法》完成修改,7月1日起施行!会计er务必注意!
《会计法》修改已完成
7月1日起施行!
6月28日,十四届全国人大常委会第十次会议表决通过关于修改会计法的决定,自2024年7月1日起施行。
此次会计法的修改,保持现行基本制度不变,重点解决会计工作中的突出问题,进一步加强财会监督,加大对会计违法行为的处罚力度,切实提高会计信息质量,更好维护社会公共利益。
图片来源:财政部
具体修改如下:
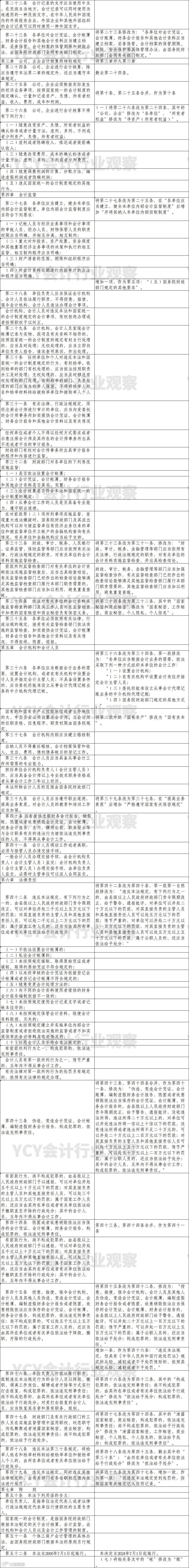
第十四届全国人民代表大会常务委员会第十次会议决定对《中华人民共和国会计法》作如下修改:
一、第二条增加一款,作为第一款:“会计工作应当贯彻落实党和国家路线方针政策、决策部署,维护社会公共利益,为国民经济和社会发展服务。”
二、将第八条第三款单列一条,作为第四十九条,修改为:“中央军事委员会有关部门可以依照本法和国家统一的会计制度制定军队实施国家统一的会计制度的具体办法,抄送国务院财政部门。”
第八条增加一款,作为第三款:“国家加强会计信息化建设,鼓励依法采用现代信息技术开展会计工作,具体办法由国务院财政部门会同有关部门制定。”
三、将第十条、第二十五条合并,作为第十条,修改为:“各单位应当对下列经济业务事项办理会计手续,进行会计核算:
“(一)资产的增减和使用;
“(二)负债的增减;
“(三)净资产(所有者权益)的增减;
“(四)收入、支出、费用、成本的增减;
“(五)财务成果的计算和处理;
“(六)需要办理会计手续、进行会计核算的其他事项。”
四、将第二十条第二款修改为:“向不同的会计资料使用者提供的财务会计报告,其编制依据应当一致。有关法律、行政法规规定财务会计报告须经注册会计师审计的,注册会计师及其所在的会计师事务所出具的审计报告应当随同财务会计报告一并提供。”
五、将第二十三条修改为:“各单位对会计凭证、会计账簿、财务会计报告和其他会计资料应当建立档案,妥善保管。会计档案的保管期限、销毁、安全保护等具体管理办法,由国务院财政部门会同有关部门制定。”
六、将第三章并入第二章,删去第二十四条。
七、将第二十七条改为第二十五条,在“各单位应当建立、健全本单位内部会计监督制度”后增加“并将其纳入本单位内部控制制度”。
增加一项,作为第五项:“(五)国务院财政部门规定的其他要求”。
八、将第三十三条改为第三十一条,修改为:“财政、审计、税务、金融管理等部门应当依照有关法律、行政法规规定的职责,对有关单位的会计资料实施监督检查,并出具检查结论。
“财政、审计、税务、金融管理等部门应当加强监督检查协作,有关监督检查部门已经作出的检查结论能够满足其他监督检查部门履行本部门职责需要的,其他监督检查部门应当加以利用,避免重复查账。”
九、将第三十六条改为第三十四条,第一款修改为:“各单位应当根据会计业务的需要,依法采取下列一种方式组织本单位的会计工作:
“(一)设置会计机构;
“(二)在有关机构中设置会计岗位并指定会计主管人员;
“(三)委托经批准设立从事会计代理记账业务的中介机构代理记账;
“(四)国务院财政部门规定的其他方式。”
将第二款中的“国有资产”修改为“国有资本”。
十、将第四十二条改为第四十条,第一款第一自然段修改为:“违反本法规定,有下列行为之一的,由县级以上人民政府财政部门责令限期改正,给予警告、通报批评,对单位可以并处二十万元以下的罚款,对其直接负责的主管人员和其他直接责任人员可以处五万元以下的罚款;情节严重的,对单位可以并处二十万元以上一百万元以下的罚款,对其直接负责的主管人员和其他直接责任人员可以处五万元以上五十万元以下的罚款;属于公职人员的,还应当依法给予处分:”
十一、将第四十三条、第四十四条合并,作为第四十一条,修改为:“伪造、变造会计凭证、会计账簿,编制虚假财务会计报告,隐匿或者故意销毁依法应当保存的会计凭证、会计账簿、财务会计报告的,由县级以上人民政府财政部门责令限期改正,给予警告、通报批评,没收违法所得,违法所得二十万元以上的,对单位可以并处违法所得一倍以上十倍以下的罚款,没有违法所得或者违法所得不足二十万元的,可以并处二十万元以上二百万元以下的罚款;对其直接负责的主管人员和其他直接责任人员可以处十万元以上五十万元以下的罚款,情节严重的,可以处五十万元以上二百万元以下的罚款;属于公职人员的,还应当依法给予处分;其中的会计人员,五年内不得从事会计工作;构成犯罪的,依法追究刑事责任。”
十二、将第四十五条改为第四十二条,修改为:“授意、指使、强令会计机构、会计人员及其他人员伪造、变造会计凭证、会计账簿,编制虚假财务会计报告或者隐匿、故意销毁依法应当保存的会计凭证、会计账簿、财务会计报告的,由县级以上人民政府财政部门给予警告、通报批评,可以并处二十万元以上一百万元以下的罚款;情节严重的,可以并处一百万元以上五百万元以下的罚款;属于公职人员的,还应当依法给予处分;构成犯罪的,依法追究刑事责任。”
十三、增加一条,作为第四十六条:“违反本法规定,但具有《中华人民共和国行政处罚法》规定的从轻、减轻或者不予处罚情形的,依照其规定从轻、减轻或者不予处罚。”
十四、将第四十九条改为第四十七条,增加一款,作为第一款:“因违反本法规定受到处罚的,按照国家有关规定记入信用记录。”
十五、对部分条文作以下修改:
(一)将第二十六条改为第二十四条,其中的“公司、企业”修改为“各单位”,“所有者权益”修改为“净资产(所有者权益)”。
(二)将第三十四条改为第三十二条,其中的“国家秘密和商业秘密”修改为“国家秘密、工作秘密、商业秘密、个人隐私、个人信息”。
(三)将第三十九条改为第三十七条,在“提高业务素质”后增加“严格遵守国家有关保密规定”。
(四)将第四十六条改为第四十三条,其中的“构成犯罪的,依法追究刑事责任;尚不构成犯罪的,由其所在单位或者有关单位依法给予行政处分”修改为“依法给予处分;构成犯罪的,依法追究刑事责任”。
(五)将第四十七条改为第四十四条,其中的“泄露国家秘密、商业秘密,构成犯罪的,依法追究刑事责任;尚不构成犯罪的,依法给予行政处分”修改为“泄露国家秘密、工作秘密、商业秘密、个人隐私、个人信息的,依法给予处分;构成犯罪的,依法追究刑事责任”。
(六)将第四十八条改为第四十五条,删去其中的“第三十条”;“由所在单位或者有关单位依法给予行政处分”修改为“依法给予处分”。
(七)将相关条文中的“帐”修改为“账”。
本决定自2024年7月1日起施行。
《中华人民共和国会计法》根据本决定作相应修改并对条文顺序作相应调整,重新公布。
会计法是规范会计工作的基础性法律。完善的会计法律制度是维护经济秩序、保护社会公共利益的重要基础。
现行会计法实施以来,在规范会计行为、提高会计信息质量、维护市场经济秩序、促进市场健康发展等方面发挥了重要作用。
随着经济社会不断发展,会计工作面临着新形势新任务,出现了一些新情况新问题,如会计监管缺乏有效手段和措施,会计违法案件查处困难、处罚力度偏轻;会计信息失真、缺少内部控制,特别是上市公司财务造假、内部财务审计缺失等会计违法行为时有发生。
《会计法》修订对比
加大处罚力度!
《会计法》修订,很多考生害怕对今年考试有影响,本次《会计法》7月1日正式实施,预计不会影响到今年的考试!
但2025年注会教材有可能会根据修订内容进行修改,明年的考生需要注意!所以奥奥劝大家今年一定要好好准备考试,顺利通过!
注会小班VIP8周·深度突破特训班
为24注会考试助力!
现在距离注会考试仅剩80+天,对于大多数考生来说,时间真的很紧张了。
如果再碰上学不下去、不想学、学不会的情况,学习进度更是被落下不少。
遇到以上情况,请大家不要焦虑!东奥【注会小班VIP8周·深度突破特训】帮你渡难关。
此班由「集训冲关+终极点押+小班带学」科学搭配,助力大家注会备考更上一层楼。
奥奥带大家一起了解此班的强力杀手锏。
1
30人小班深度带学
30人小班不是简单的听课、做题,是由资深导师+AI深度带学,每日提升清晰可见。
每天进行预习、带学、带练、答疑、评测、复习小循环,帮你学牢知识点。
2
8周集训冲关,把时间用在刀刃上
东奥独创【性价比学习法】,专业名师评估不同内容得分性价比,不同内容分类应对,科学冲刺,轻松破局。
8周考点深度突破班,全程直播,学到核心要点。
3
终极点押,串练押3步冲刺带学
特训后再进行【串练押】3步冲刺带学,预测考试趋势,串讲考点、练重点、押模考!
深度串讲+AI定制补弱
3维要点深度复习,娴熟牢记考点。
导师带练+AI智能推题
200道金题逐章巩固(180道小题+20道大题)
提分点押+AI评测诊断
3场VIP专享模考,预测考试趋势。
第一期即将开班,现在购买还能享受VIP双重保障,考试不过,无忧退费,送D班对应科目,还享限时优惠券。
一键扫码添加老师
了解更多课程详情领取更多优惠
👇🏻👇🏻👇🏻
|本文由东奥会计在线(ID:dongaocom)整理发布。
部分内容来源会计行业观察,若须引用或转载,请务必与我们联系并在文首注明以上信息。未经授权擅自转载者将被依法追究法律责任。

