24年注会大模考已上线,扫上方二维码并回复关键词:模考,即可参加模考👆
2024年注册会计师考试准考证打印入口已经开启,预示着注会考试已经越来越近。学习周期接近尾声的时候,我们需要集中注意力在“应试”内容上,力求让所学为所用。
答题关键就是知道考试题型中涉及到的关键考核知识是什么?如何进行应答?奥奥带你一起来看!
注会《经济法》
主客观题考核规律
注会《经济法》科目考试题型与分值近几年没有较大的变化。而且在主观题的考核中,重点章节内容非常突出。集中在破产法、票据法、民法及商法四个知识内容上。且以票据法的答题形式最为特殊,因此,值得考生们重点关注。
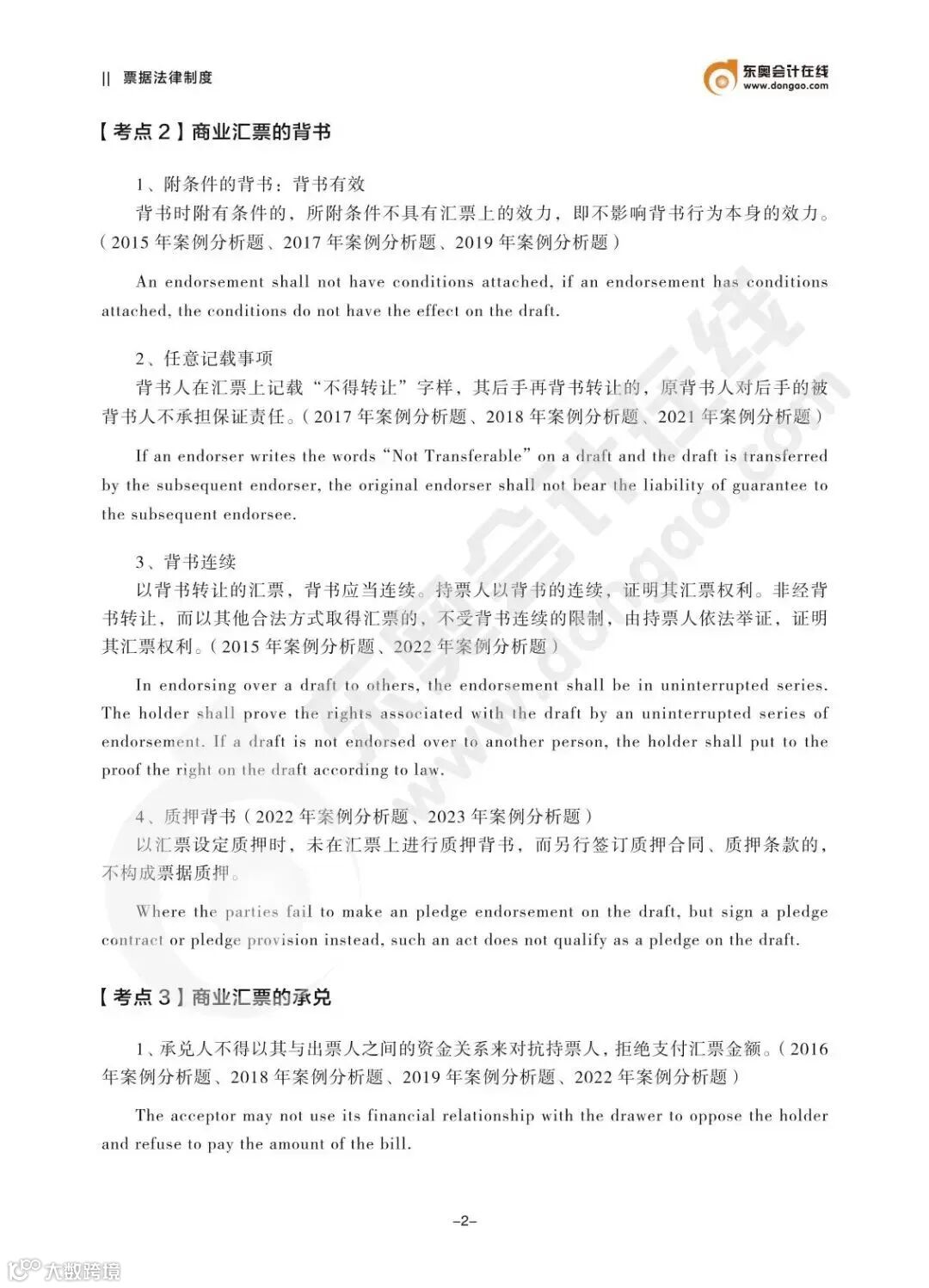
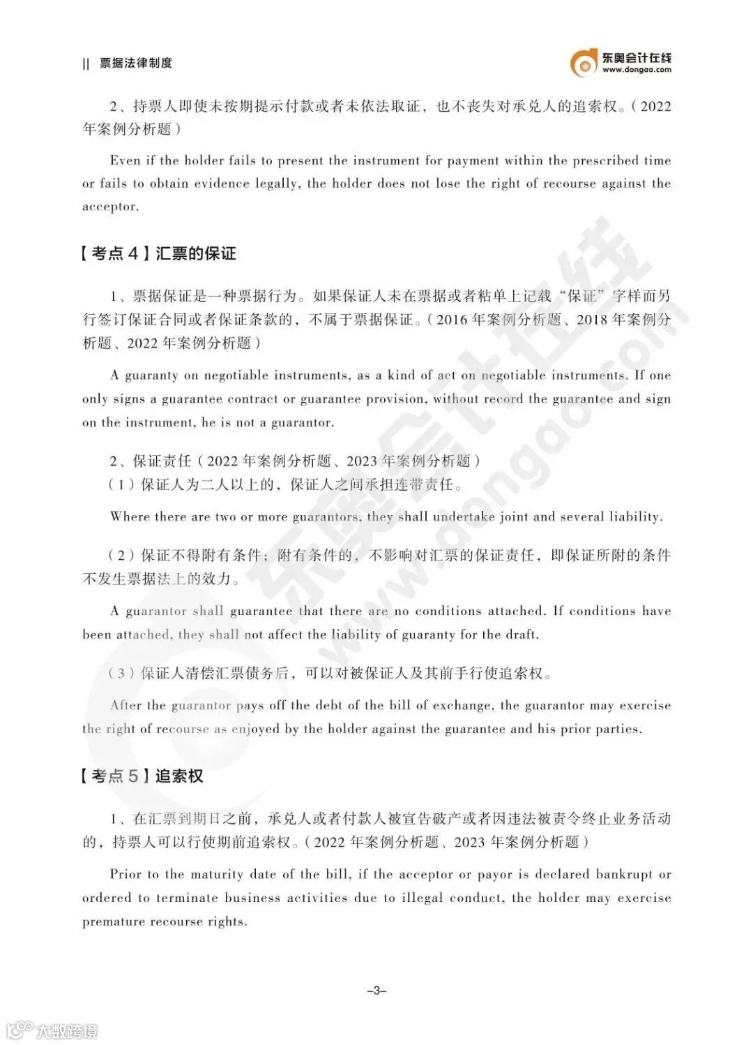
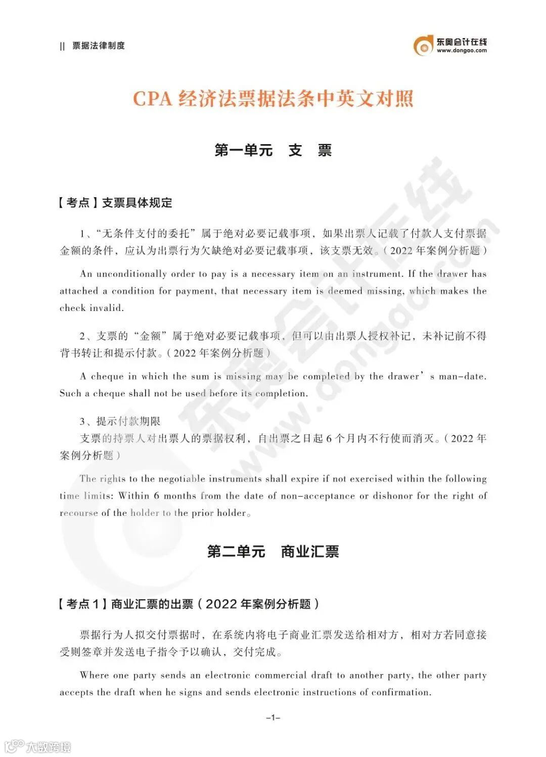
注会《经济法》
票据法条中英文对照
在注会《经济法》科目中,根据历年考试的规律总结,考试侧重点已经非常明确,东奥郭守杰老师与教务团队特在考前冲刺期,为考生们送来《经济法》的“应试加餐”资料!
以下为部分内容预览:
扫下方二维码
关注【东奥会计在线】公众号
回复关键词:中英文
领取PDF版本全部资料
👇🏻👇🏻👇🏻
临近考试
如何避免无效刷题
注会备考已进入冲刺阶段,刷题与做模拟题是家常便饭,因为只有不断的做题,才能知道自己哪些知识点薄弱。
如果你不知道自己要练什么题,奥奥很负责的告诉你,选择《轻四》错不了!
注会考试考查面广,难度大,考前一定要刷模拟题+真题,这些《轻四》都包含哟!
《轻四》= 6套模拟题+3套真题
每科9套好题,考前必刷,考点覆盖全,题目含金量高,东奥「超级名师团」合力编写!
6套模拟题
👉3轮黄金模考:
东奥双名师合著,每位老师编写3套卷,层层提高,每道题都有大作用!
👉98%考点覆盖率
紧扣24新考纲,洞察热点考向,每科6套模拟卷,覆盖98%以上核心考点。
👉新增易错易混汇编
利用碎片时间,随查、随检、纠错。
3套真题
甄选近3年高价值真题,有助于大家考前成套演练。
除此之外,购买《轻四》额外赠送「名师解题班」!
购买正版额外赠送4大赠品:临考点押班+App同步图书题库+24小时答疑+机考系统!
注会轻四,限时秒杀
考前必刷神卷
价格折上折仅限300套
如何获取优惠
打开淘宝APP,搜索惊喜码:214000
领券即可下单
🔥轻4模考班公开课🔥
今晚18:30
东奥佟雪欣老师为大家直播讲解
轻4名师模考班—《审计》第2场
👇点击卡片立即预约直播👇
就近分配?!24年CPA准考证打印入口正式开通!
关于CPA考试成绩有效期!
中注协最新公布23年CPA考试分析报告
|本文由东奥会计在线(ID:dongaocom)原创发布。
本文部分内容来源于东奥会计在线。若须引用或转载,请务必与我们联系并在文首注明以上信息。

