清爽五月,微风拂面
当下正是夯实基础的黄金时期
随着学习进度的不断更新
需要记忆的知识量也日渐增大
虽说知识要以理解为主
像一些法条、公式还是要牢固记忆的
不少同学哭诉“脑子不好使”了!
昨天背的知识点,今天就忘了
公式多而复杂,一运用就出错
如何解决这一“记忆难题”?
不是“记不住”,而是方法没用对!
奥奥奉上“记忆神器”—《五维记忆册》
帮你快速记忆,记得快更记得牢
这是一本什么样的书?
这是
一本浓缩了《轻一》高频考点的“精华书”;
一本集音频图标口诀于一体的“全能书”,
一本帮助考生“巧记速记”的“宝典书”!
《轻一》伴侣,记忆神器
《五维记忆册》
扫描下方二维码立即免费领取
仅限前100名
仅限前100名
仅限前100名
01
《轻一》伴侣,记忆神器
《五维记忆册》免费送
想要免费领《五维记忆册》的同学
抓紧时间啦
扫描下方二维码即可领取
02
备考有资料,考试不迷茫
鉴于上次活动结束后,很多同学后台留言,没有领到资料,表示非常可惜!除了上面的“重磅福利”送给大家!奥奥近期又更新了一些备考干货,今天一并送出,上次没领到的同学,这次千万别再错过了!!
福利一
3科基础阶段必备学习计划表
福利二
80+中级会计必备分录
福利三
40+财管核心公式总结
福利四
100+经济法核心必背法条
福利五
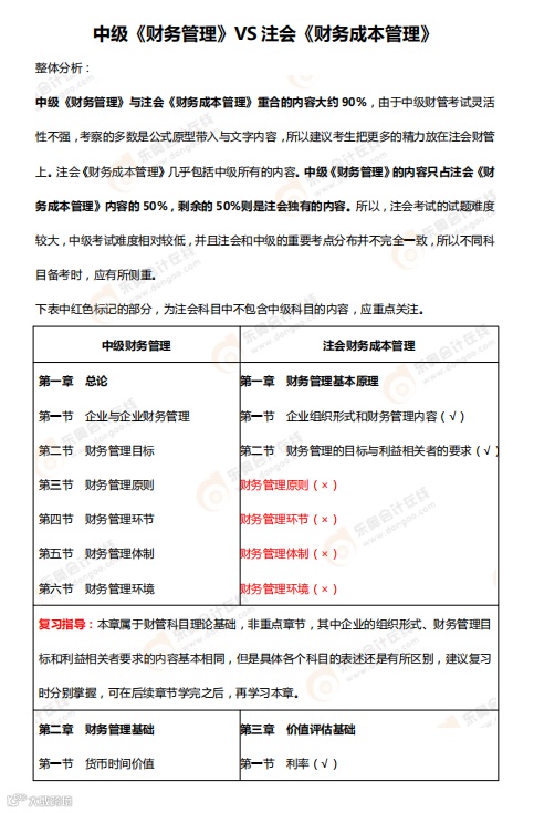
3科中级与注会知识关联度对比
备考要趁早,资料抓紧领
以下所有资料全部免费领取
3科基础阶段必备学习计划表
80+中级会计必备分录
40+财管核心公式总结
100+经济法核心必背法条
3科中级与注会知识关联度对比
《轻一》伴侣,《五维记忆册》
扫描下方二维码免费领取
↓↓↓
|本文由东奥会计在线(ID:dongaocom)整理发布。
若须引用或转载,请务必与我们联系并在文首注明以上信息。未经授权擅自转载者将被依法追究法律责任。东奥会计在线保留所有权利。

