Hi,即将走进战场的你
心态还好吗?
是兴奋到斗志满满?
还是焦虑到夜夜难眠呢?
距离22年初级考试仅剩3天
虽然个别地区有官宣考试取消
但是大家也不要忽略复习哦
往往在最后一刻的松懈才是最致命的!
在这个时候
我们只想做你备考迷茫中的灯塔
为了助力
✨东奥为所有初级考生送上内部资料✨
让最后还在迷茫的你茅塞顿开
在焦躁中找到方向
静心下来做最完美的冲刺!
东奥内部22初级考前必备资料合集
最后3天,为了让大家加强对重点知识的记忆,奥奥汇总了初级考前干货,现在一次性免费送给大家!
希望同学们利用最后几天的碎片化时间来记忆这些重点,考前多抢一些分!
CHUJIBIGUO
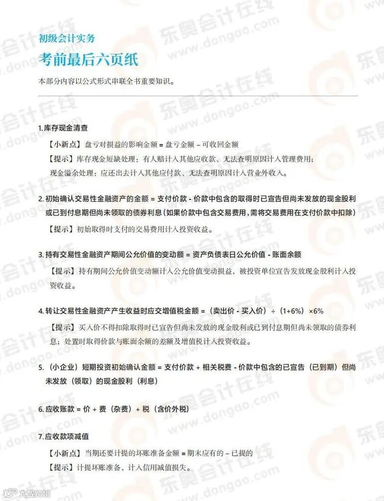
考/前/最/后/六/页/纸
2022初级必胜
最后3天,把握关键时刻!东奥实力讲师为你划侧重点,告别盲目背书,内容精简重难点全覆盖!
向左滑动看更多
每科6页纸,汇聚最最精华内容,打印出来,带到考场外,考前可以再看几遍,考试更稳!
👉🏻 领取6页纸方式 👈🏻
长按识别下方二维码,回复:666
领取6页纸完整版PDF
👇👇👇
CHUJIBIGUO
内/部/资/料/合/集
2022初级必胜
临考前狂学狂记,考试有底了!立即下载,打印,狂学!真的只能帮到这里了!
《经济法基础》法条合集
《初级会计实务》分录大全
《初级会计实务》公式大全
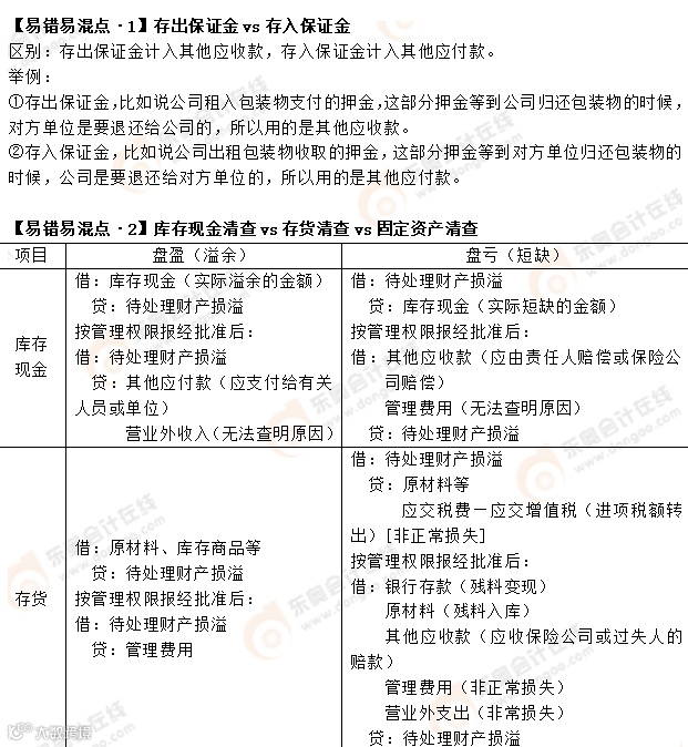
初级易错易混点辨析
近三年历年真题(考生回忆版)
👉🏻 以上干货领取方式 👈🏻
长按识别下方二维码,回复:必胜
领取内部资料合集
👇👇👇
CHUJIBIGUO
考/试/5/天/提/示/班
2022初级必胜
各位初级考生期待已久的东奥考前5天提示班,已于昨日正式开课!
东奥名师黄洁洵、肖磊荣老师在考前带你梳理知识脉络,把握重要考点,指导考试技巧!
今晚18:00-21:00,肖磊荣老师讲解《初级会计实务》,错过昨晚直播的考生别担心,可以在学习中心查看回放~
👉已购买以下课程的考生可免费观看:
轻一书课包基础版、豪华版、畅学版;
提速书课包、组合书课包;
《轻一》双科图书;
①观看方式1:【东奥会计在线】官网
登录后,点击【学习中心】-【我的课程】-【冲刺阶段-考前五天提示班】;
②观看方式2:【会计云课堂】APP
登录后,点击【学习板块】-【选择科目】-【向下滑动至考前五天提示班】;
今晚18:00,大家记得提前蹲守住直播间啊,能不能考过初级,就看这一哆嗦啦!
CHUJIBIGUO
考/试/提/分/技/巧/大/全
2022初级必胜
考试必备技巧:
>>考试不让带计算器!这个技能必须学会!
>>准考证打印流程&答疑汇总
做题技巧:
>>戳我看判断题做题技巧;
7月31日临考带背全天直播
考前慌张不知从何下手?别慌!最后一天7月31日,8位东奥名师全天多轮终极带背!带你划重点,记考点!
加入初级专属群
免费获得终极带背直播入场名额!
更多超多干货资料免费领!
👇👇👇
注:如果已经有东奥备考群,无需重复进入
🏃🏃🏃
@所有22年初级学员们
好消息来啦!
👏初级「东奥会员」重磅来袭!
仅需1元即享初级跨考三大特权
🔔超优惠:会员购课比平时至高省¥500
🔔免费送:购畅听班送全科《轻一》实体书
🔔价保权:购买课程保价"双11"、"双12"
不必等待,现在就是最低价
购课立学提前抢跑!
立即扫码享受特权
👇👇👇
|本文由东奥会计在线(ID:dongaocom)整理发布。
若须引用或转载,请务必与我们联系并在文首注明以上信息。未经授权擅自转载者将被依法追究法律责任。东奥会计在线保留所有权利。

