点击上方图片立即估分对答案👆
轰轰烈烈的CPA考试进行第2天!
请各位考生
持续保持平静、自信的考试心态
相信自己一定能行!考试必过!💪
昨日第一天考试后
中注协官方发布了公告
透露出24年CPA报名人数总计107.48万!
刚刚,第2天考生已走出考场
今天考试题目难不难?都考到了哪些考点?
今天考试的考生最有发言权
一起来看看大家都怎么说?
CPA《审计》考情速递
难度如何?考了啥?
《审计》的难度在注会考试中也是比较靠前的,那么今天的题目难不难?参加考试的你怎么看?
1
👉做完还有1个多小时,考的都是基础


👉整体偏简单!

👉审计综合根本不会

2



重要提醒:
考生们一定看好准考证上的时间,不要搞错时间,更不要忘记带准考证、身份证,提前规划好出行路线,带好上考场所需要的物品,同学们可以>>戳我查看考试必备物品
趁着还有记忆,赶紧来听直播
12:30-13:00
张敬富老师《审计》
考后交流开启
扫码立即观看直播
《会计》《税法》《经济法》(第一批)
考情考点总结~
25日的考生速来看!
根据考生反馈,东奥教务团队为大家整理了考试第一天考点汇总(考生回忆版),25日的考生速来看!
1
👉考点:
👉考情:
2
👉考点:
👉考情:
3
👉考点:


👉考情:
每场考试结束后,考生们都会在社交平台中交流和讨论考试中出现的考点内容,东奥将这些内容汇总整理,为大家提供及时、全面的考情分析和考点汇总,扫码查看更全面的考点&考情👇
还未开考的考生注意
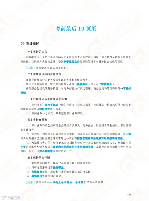
CPA最后10页纸免费领!
临考磨刀,不快也光!如果你还未开考,CPA最后10页纸千万别错过!
向左滑动看更多
汇聚最最精华内容,考前可以再看几遍,帮你把握关键时刻,划重点,告别盲目背书!
还有考试前必看分录、公式、税率、法条已为大家准备好。
不论你后面还有几场考试,依旧在注会征程的路上,还是开启了焕然一新的人生周期,奥奥都祝你考试顺利,轻松过关!
✨东奥CPA名师齐聚为大家加油鼓气✨
↓点击下方立即收祝福↓
拼手速截取属于自己的幸运签⬇️
24注会真题有奖召集
欢迎参加完24年注会考试的同学向我们提供真题题目,题目需包含题干、问题、以及完整选项等内容。所提供题目一经选用,立得奖金。
奖励细则:
单选/多选:20元/题
综合/计算:100元/题
参与方式:
关注「东奥会计在线」公众号,后台回复关键词:“真题征集”,加入真题征集群,联系管理员参加。
群内不定时有红包降落,人人都有机会赢取哦。
💥考后在线估分上线💥
一出考场,同学们心里难免有些七上八下,题目有没有做对?自己能不能及格?
快来扫下方二维码立即估分,第一时间获取试卷上传提醒👇👇👇
24年CPA第一天考试总结
注会考试考前温馨提醒
中注协最新公布23年CPA考试分析报告
|本文由东奥会计在线(ID:dongaocom)整理发布。
本文部分内容来源于中注协。若须引用或转载,请务必与我们联系并在文首注明以上信息。

