VIP冲刺抢分密训,考前学透90%以上核心考点!点击公众号菜单栏「VIP抢分密训」,立即查看!
📣2024年中级准考证打印提醒!
🔥准考证打印入口🔥
长按识别下方二维码
发送:准考证
获取中级准考证打印入口
👇👇👇
2024年中级考试准考证打印又有新消息,赶快和奥奥一起来看看吧!
官方发布重要提示,
中级考生请注意!
近日,新疆会计人员服务平台发布了《新疆考区2024年会计专业技术中级资格考试准考证打印提示》,明确了中级准考证打印时间。
图片来源:新疆会计人员服务平台
官方通知原文如下:
新疆考区2024年会计专业技术中级资格考试准考证打印提示
各位考生:
2024年度全国会计专业技术中级资格考试将于2024年9月7日开始,现将有关事项提示如下:
一、准考证打印时间和网址
中级资格考试于2024年9月7日至9日进行,准考证打印时间从9月1日开始,考生凭用户名和密码登录“全国会计人员统一服务管理平台”(https://ausm.mof.gov.cn/index/)自行打印准考证,具体考试时间以准考证所示为准,准考证打印后考试时间无法调整。
二、认真阅读考生须知
考生务必认真阅读考生须知,包括考务相关规定、考试纪律要求等。要认真核对信息,确认本人参加考试的时间、地点、场次安排。准考证相关信息必须和身份证一致,否则禁止参加考试。考生务必保存好准考证,用于后期成绩查询。
三、合理安排出行
开考30分钟后考生不得进入考点。请考生认真核对准考证上的考点名称、详细地址,提前规划出行路线,熟悉前往考点的乘车路线、乘车地点,并实地查看考点及考场位置,尽量乘坐公共交通工具参加考试。
四、遵守考场纪律
各位考生要诚信考试,不得有任何作弊行为。不准携带手机、计算器、智能手环(表)、智能眼镜等电子设备进入考场,一旦发现视同违纪违规行为!同时也不要相信社会上助考机构“提供原题、答案、考试包过”等虚假信息,避免上当受骗。
准考证对于参加考试的同学来说至关重要,所以同学们一定要及时打印并认真核对信息,严格按照官方的要求去做,以免影响考试。
东奥中级公益大模考来袭!
考前不做太亏了!
2024中级会计考试仅剩9天!考试已经进入倒计时,你是否知道自己现在学的怎么样?是否有信心应对今年的考试?
如果你现在还不清楚到底能考多少分,那就来参加东奥中级公益大模考吧!
中级公益模考「第五期」正式开始啦!东奥名师出题解析;电脑端机考系统,对应真实考试!考前刷到就是赚到!
👇扫下方图片中二维码,立即开始模考👇
冲刺拉分!
中级考前10页纸免费大公开!
在中级考试最后的冲刺阶段中,有一份浓缩重要知识点的资料会更加有利于大家复习。
东奥为大家精心筛选了《中级会计实务》和中级《财务管理》的高频考点,每科浓缩成最后10页纸!
无论你是打印下载反复翻阅,随时随地加深记忆。还是结合真题,边看边练,通过做题检验学习成果。都能让你在有限的时间里,掌握关键的知识!
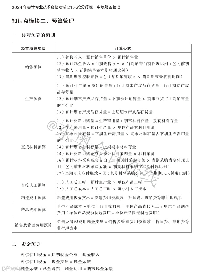
1
《中级会计实务》
上图为内容预览,文末领取全部文档
2
中级《财务管理》
上图为内容预览,文末领取全部文档
关注【东奥中级会计职称】公众号
发送关键字:十页纸
一键领取以上资料
↓↓↓
距离2024年中级会计考试仅剩9天,东奥为大家准备了「考前五天提示班」!帮助同学们,弥补备考薄弱点,跟上冲刺节奏!
🔥中级考前5天提示班大公开🔥
⏰9月1日-9月3日
东奥轻一名师考前点拨!
中级各科考前重点提示
教你得分要义、传授应试技巧
轻松过关不用怕~
👇点击卡片预约直播👇
🔥中级考前真题带刷🔥
8月31日-9月1日18:00
陆斐老师直播带大家进行
考前真题带刷
点击卡片立即预约直播
24年中级考试准考证打印入口开通!
速收!24年中级考试重要章节汇总!
必看!关于9月中级会计考试的重要提醒!
|本文由东奥会计在线(ID:dongaocom)整理发布。
内容来源于新疆会计人员服务平台。若须引用或转载,请务必与我们联系并在文首注明以上信息。

