考后第一时间对答案!实时更新,点击上图预约估分👆
考完啦!考完啦!伴随着最后的一声铃响起,2024年中级考试完美落下帷幕~奥奥现在这里提前预祝参加考试的同学,全部都能顺利通关!
考试顺利通过
考试最后一天也结束了,大家对各科考试难度应该有深刻的印象,快来选出你认为难的科目吧!
今日都考察了哪些内容?考题难不难呢?考情总结火速来看!
中级考试第3天考情速递
试题难吗?都考了啥?
我们一起来看看今天的题目难不难呢!参加考试的你觉得难度如何?
1
《经济法》第三场考情复盘
👉简单


👉太偏了

👉立法刚出来

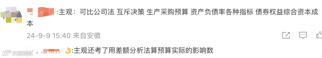
✅《经济法》都考到了哪些知识点?




💫中级考后交流直播来啦💫
趁着还有记忆,赶紧来听直播
22:00-22:30
黄洁洵老师《经济法》考后交流开启
👇扫码立即预约直播👇

2
《财务管理》第三场考情复盘
👉提前1小时结束
👉客观题比主观题难
👉计算量大,算不完
✅《财务管理》都考到了哪些知识点?
根据第三批次小伙伴们的回忆,考到了以下考点:
3
《中级会计实务》第三场考情复盘
👉有点难,大题算了好久
👉缺考率惊人!!!
👉题目简单,没啥坑...
✅《中级会计实务》都考到了哪些知识点?
根据第三批次小伙伴们的回忆,考到了以下考点:
(以上图片来源:新浪微博)
奥奥有话说:中级考试已经结束,小伙伴们终于可以卸下“重担”了,希望大家不要纠结试题的对错,享受考后的快乐时光,犒劳一下辛苦备考的自己!
速记!
东奥独家考情分析来了!
为了帮助后面批次考生对已考过的考点及考情进行了解,东奥教务团队对为大家整理了考情及考点汇总,纯纯干货,赶紧来看:
《中级会计实务》考情&考点总结
第一批考情考点:
👇考点总结👇
第二批考情考点:
👇考点总结👇
第三批考情考点:
👇考点总结👇
《财务管理》考情&考点总结
第一批考情考点:
👇考点总结👇
第二批考情考点:
👇考点总结👇
第三批考情考点:

👇考点总结👇

《经济法》考点总结
第一批考情考点:
👇考点总结👇
第二批考情考点:
👇考点总结👇
扫下方二维码
回复关键词:总结
查看更多考情、考点分析总结
👇🏻实时更新(考生回忆版)
考完之后去哪估分?何时出分?
1
考完之后立即估分
考试完,有不少考生还不知道在哪估分?东奥免费估分小程序他来啦!!扫下方二维码立即估分⬇️
2
中级何时出分
24年发布的成绩查询时间是10月31日之前,2023年中级会计师报名简章中也公布成绩查询时间为10月31日前,成绩实际公布时间为:10月27日。
本文整理了近三年成绩发布的时间,大家可以来借鉴哦。
2023年成绩查询在2023年10月27日公布。
2022年成绩查询在2022年10月19日公布。
2021年成绩查询在2021年10月18日公布。
中级考后狂欢派对
明晚19:30正式开启
2024年中级考试已落幕!在完成中级考试的阶段性目标后,勤奋的财会人一定不会停下脚步~
奥奥发现大部分考生都有转战的规划!但也会有一些小伙伴比较迷茫~
🕖明晚19:30,中级考后狂欢派对直播来袭~东奥名师闫华红老师、张敬富老师做客直播间,为大家进行考试复盘&考后指引!现场还会给大家狂撒🧧现金红包和丰厚礼品~
⬇️点击卡片立即预约直播⬇️
24中级真题有奖召集
欢迎参加完24年中级考试的同学向我们提供真题题目,题目需包含题干、问题、以及完整选项等内容。所提供题目一经选用,立得奖金。
奖励细则:
单选/多选:5元/题
综合/计算:50元/题
参与方式:
扫描下图中的二维码,加入真题征集群,联系管理员参加。群内不定时有红包降落,人人都有机会赢取哦~
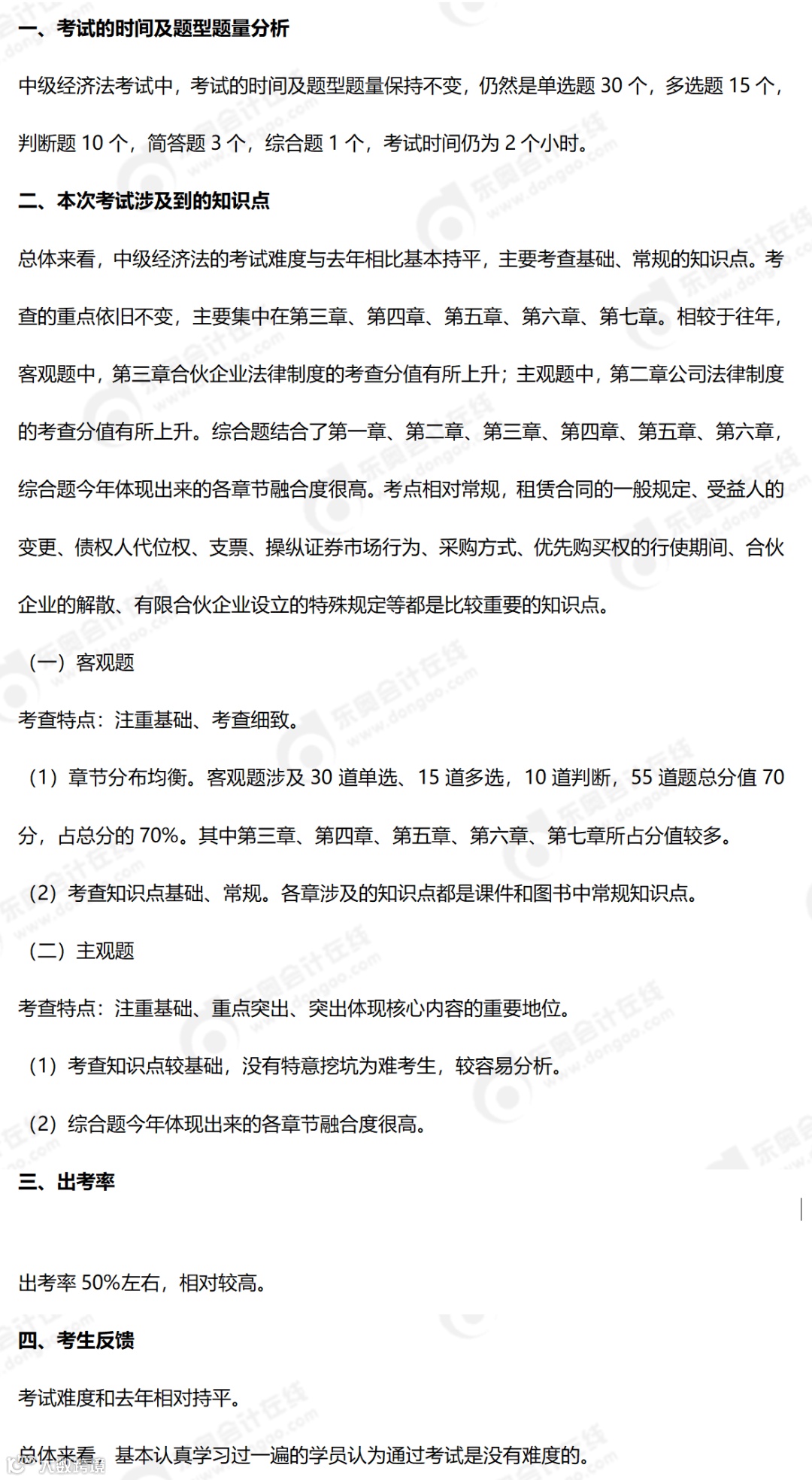
24年中级考试考情分析!
速收!24年中级考试重要章节汇总!
必看!关于9月中级会计考试的重要提醒!
|本文由东奥会计在线(ID:dongaocom)原创发布。
内容来源于东奥会计在线。若须引用或转载,请务必与我们联系并在文首注明以上信息。

