图书全部结合最新考纲编写,不做无用题,只做考题,点击图片立即购买↑
2022年中级会计考试已经迈入38天倒计时,不少考生都有了强烈的紧迫感。
但是很多考生却遇到了备考困境,学习进度缓慢、听不懂的太多、做题正确率上不去、备考时间越来越少……这些都成了压垮考生心态的“最后一根稻草”。
别着急,这个时候,大家一定要查漏补缺,有针对性的学习。东奥老师们精心整理了2022年中级3科核心考点及各章节分值占比,抓紧学重点!对这种心态say拜拜!
话不多说,上干货!
《中级会计实务》各章节分值预测
核心考点汇总
《中级会计实务》共计24个章节,其中第2、3、4、5、10、13、14、21章,这8个章节的重要考点就占据了超50%的分值,所以这几章必须稳打稳扎,吃透学好。
其他几章再根据核心考点复习。
1
各章节重要程度及分值预测
2
考点掌握程度一览表
《财务管理》分值预测
核心考点汇总
《财务管理》这一科目中,第2、5、6、7、8、10章,这6章为重要章节,分值占比超70%,重点攻克!
1
各章节重要程度及分值预测
2
考点掌握程度一览表
长按识别二维码
发送:考点
立即免费领取PDF版!
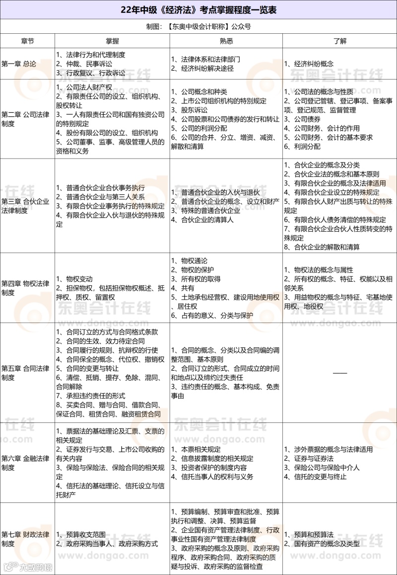
《经济法》分值预测
核心考点汇总
《经济法》这一科目中,第2、4、5、6章,这4章分值占比接近60%,需要重点掌握学习。
1
各章节重要程度及分值预测
2
考点掌握程度一览表
🌟以上内容,奥奥把表格版本,一并分享给大家,建议大家使用下载打印出来,学习效果会更好!!
按照下面步骤,免费领取!!
长按识别二维码
发送:考点
立即免费领取PDF版!
中级速效带刷课来了
不收学费,免费学!
中级考试仅剩30+天的时间了,大家也已经陆续开始进行刷题阶段了,但是:
你知道刷什么题吗?
你真的会刷题吗?
你的刷题是✅有效的,还是❌无效的?
无效刷题=白白浪费时间!市面上题目数不胜数
,但该如何选择一款好题?值得刷的题呢?
👍别苦恼!东奥特推出「中级速效带刷课」,不收学费,免费学!
总计9场刷题课、18小时解题秘籍分享,干货满满!
💫3位东奥名师带刷重点题💫
陈小球,王成瑶,张一琳3位东奥名师上阵,对重难点问题分析透彻,例题讲解一针见血,帮助你精准提分!
💫9场精华课,浓缩考点高效速学💫
每科3节精华课,18小时解题秘籍分享!巩固基础知识快速提分
💫贴心班主任,社群伴学💫
考虑到大家都存在“时间紧、跟不上、难坚持把”的现象,我们特别配套社群伴学&课程模式。在整个学习过程中,班主任将全程陪伴。
🔥专享7大急救物资🔥
除直播好课外,更有专享助学资料包等你来拿!
物资包含:
✅名师考前以及讲义;
✅270+重点章节音频课程;
✅考前必备6页纸,凝练60+个精华考点;
✅2019-2021年3年精炼真题;
✅230+重点章节知识卡片;
✅13+重点章节思维导图;
✅22年最新实用法条、公式、分录大全;
怎么样?
看完是不是感觉有希望了?!
不会刷题的小伙伴必须拥有速效带刷课
3位东奥名师齐上阵
解题秘籍,倾囊相授,带你精准提分!
扫描下方海报二维码立即领取
👇👇👇

|本文由东奥会计在线(ID:dongaocom)整理发布。
若须引用或转载,请务必与我们联系并在文首注明以上信息。未经授权擅自转载者将被依法追究法律责任。

