24年税务师《轻一》上新!三税联购低至5.5折,点击上方卡片立即了解!
2024税务师考试补报名已进入
最后倒计时阶段!
再次提醒各位考生
⚡税务师补报名,今日17:00停止⚡
不是24点!
千万不要记错时间!
本次补报名结束后
不再开放补报
想要报名税务师的小伙伴
一定要抓紧最后几小时了!
👇👇
长按识别下方二维码
回复:报名
快速获取补报名入口
👇👇👇
税务师补报名系统关闭前
确认这三点!
税务师补报名截止时间:8月16日17:00。想报名税务师的小伙伴一定要抓紧时间了,错过这次机会,就要等一年了!
税务师报考流程图
👇
长按识别下方二维码
回复:报名
快速获取补报名入口
👇👇👇
税务师考试报名工作接近尾声,报名系统即将关闭,已经报完名的考生请确认好以下三点。
1
确认缴费是否成功!
报名信息填报完成后,系统会告知需要支付的考试费用,请及时通过交费入口完成报名费,完成后一定确认下扣款是否成功!
● 税务师补报名交费截止时间:8月18日24:00。
今日补报名截止,不过,报名交费时间还有2天的时间,仍未交费的考生抓紧交费,未完成交费等于报名失败。
💫报名交费注意事项💫
①如因上网条件或网络传输等原因造成支付速度慢,请考生耐心等待,不要重复点击。
②报考人员缴费完成后,如果系统未提示缴费成功,务必先核实账户信息,切勿连续重复操作缴费环节。
③考生支付成功后,应重新登录报名系统,检查自己的报名状态。
2
确认报名状态!
交完费,一定要再次检查个人报名状态,确认一下是否报名成功。
可通过以下方法查看👇
第一步:进入“税务师职业资格考试报名系统”(网址https://ksbm.ecctaa.cn)
第二步:点击“网上报名”,进入到网上报名界面,点击左侧“我的报考”,就可以查看你的报名状态了。
图片来源:中税协
3
确认报考科目是否正确!
税务师考试共5科,成绩有效期为5年,考生可以任意选择报考科目,报名后也要再次检查报考科目是否正确,如有误,抓紧最后几小时调整好。
注意:补报名期间,可增加或调整报考科目,不可调减报名科目。
补报名后开始备考
是否来得及?
税务师考试科目多,每门科目学习内容都不少。想要顺利通过考试,需要花费大量时间、精力,现在备考来得及吗?
💡答案是:来得及!
从现在开始备考,掌握正确学习技巧,合理利用学习时间,顺利通关并非不可能。
奥奥给以下三点学习建议:
备考有计划,掌握学习节奏
备考税务师,首先要打基础,全面学习知识点。其次要复习巩固,查漏补缺。最后要模拟考试,适应考场。
每一阶段什么时间进行?备考多长时间?都要提前规划好。
同时还要规定好每月、每周、每天学习任务后,可以根据实际的执行情况,调整更改计划。
合理搭配科目,贪多不可取
大部分考生都会犯贪多的毛病,在备考过程中也不懂得及时止损,只有适合自己的才是最好的。
考生如果一味贪多,报考过多科目,那么备考时需要将精力分散到过多科目上,不仅过多报考的科目无法通关,甚至于会拖累原本可以通关科目。
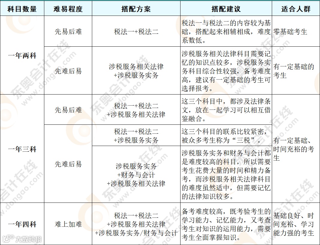
所以,要根据自己的情况报考哦,税务师报考科目搭配方案如下,可进行参考↓
锁定重要考点,狠抓得分点
税务师考试并非择优录取,各科合格分数为84分,只要全科合格即可通过考试。
学习时间少、对考试分数没有要求的考生,就不必要求自己高分过关,只要保证能够合格即可。
根据税务师考试重者恒重,逢新必考的特点,分析历年考试情况,可以锁定重点章节,甚至是重要知识点,将时间分配在分值占比更多的部分,多加练习更容易得分的内容,相信通关比想象中的更简单。
基础差、时间紧、没规划
东奥帮您实现逆袭加速!
税务师备考时间逐渐紧张,已报名的小伙伴,一定要打起十二分精神学习了!
为助力广大考生备考,东奥提前上线「税务师VIP•抢分密训」,带您考前速学,让考过税务师更有希望。
1
两大课程版本任选
课程版奥奥推荐基础较好的学员选择,可以帮助大家在考试前系统学习。
课程版将在考前带大家串考点+做习题+背考点,让考生在考前可以系统学习,把珍贵的备考时间花在重要的知识点上!
✅光速串讲:「21天串讲特训+考点深度突破」双模式极速串全书,课程覆盖全书90%以上核心考点,节省备考时间、学习内容更全。
✅集训练题:精筛200道「必刷题清单」,分题型带练,直播讲解,带考生融通考点。
✅疯狂带背:先结合课程内容先完成第1轮粗狂记忆,构建基础记忆框架;然后通过诵念、解读、举例、应用等方法,带考生完成第2轮「精细记忆」。
✅超值加赠:本班含「东奥好课·一备两考班」,专为注会跨考税务师考生打造,紧扣税务师最新考纲,精讲跨考知识点!
一键扫码添加老师
了解更多课程详情、领取专属优惠!
👇👇👇
服务版奥奥推荐基础较弱的学员选择,<服务版> 在<课程版>所享受的服务基础上再享50人小班带学服务+协议退费服务!
✅50人小班带学服务,全方位为考生备考“保驾护航”!
“日清日结”带学法:每日1页任务清单,班级督学、带打卡;每日120min答疑时间,导师入群,点对点解决考生困惑。
三重·补基础服务:根据考生的测试结果提供补弱计划;开班前班主任1对1回访给出提速建议;赠送基础速成课35~60小时/科,帮助考生快速补齐基础水平。
三轮“内部模考”:东奥独家内部模考卷,100%模拟考场体验,带考生提前适应,临考不紧张。
✅享受「超人性化」退费规则,只要考生当年内参加考试,分值≥56分但未通过的科目,即享全额退费!
2
10位东奥名师授课
10位东奥VIP名师:彭婷、张泉春、陈小球、王立立、文茂、文颜、于欢、魏菀、陈冶、柳欣怡,打造「税务师VIP•抢分密训」,备考安全感满满!
3
赠送8大图书及资料
21天冲关好书+《轻松过关®三》+临考速记·分章导图+5科特色·必备总结,超全的考前干货,让你备考全程超安心!
VIP·模拟试卷+VIP·精选真题题库+VIP·专属客观题库+VIP·专属主观题库,凝练备考精华。
距离2024年税务师考试不足百日,考生们在备考之余难免紧张焦虑,相信有了东奥的陪伴,能够助你在备考阶段更进一步。
⚡24年税务师VIP•抢分密训正式上线⚡
10位东奥VIP名师精心打磨,
随时进入,随时开学!
2大版本任选,搭配8大图书及资料,
助力24年税务师考生备考!
购买服务版,
享受「超人性化」退费规则!
长按识别下方二维码,添加老师,
获取更多备考指导及课程专属优惠!
↓↓↓
急!税务师报了4门,还没开始学,还有救吗?
学麻了!税务师考试这一科直太“魔鬼”!
税务师考生恭喜了!这个好消息如约而至!
|本文由东奥会计在线(ID:dongaocom)整理发布。
本文部分内容来源于东奥会计在线。若须引用或转载,请务必与我们联系并在文首注明以上信息。

