25考季税务师新课上线,买25新课送24全套课,更多优惠福利,扫上方二维码了解👆
今晚19:00
《涉税服务相关法律》真题集训开播
点击卡片,立即预约直播!
距离24年税务师考试仅剩20多天,留给大家备考的时间已经很紧张了!
而此前,中税协对税务师模拟考试系统进行了更新,操作方式和往年相比有了很大的变动,目前还没有熟悉过这套机考系统的同学,一定要仔细阅读哦!
中税协发布
税务师考试机考操作说明
税务师考试倒计时23天,小伙伴们一定要提前操作一遍机考系统,习惯电脑端答题方式,避免因不熟悉系统给考试拖后腿。
01
机考模拟系统操作指南
一、进入“税务师职业资格考试报名系统”,点击第三张轮播图,找到“考试模拟系统入口”。
二、进入页面后点击确定。
三、选择需要练习的科目。
四、输入给定的练习准考证号后,点击登录。
五、确认考生信息,阅读考试须知,点击开始考试。
六、阅读应试人员注意事项后,点击开始答题。
七、进入答题页面。如下图所示,答题页面由四部分构成,分别为标题栏区、试题列表区、答题区以及工具栏区。
识别下方二维码
回复:机考
立即获取税务师考试模拟系统入口
02
机考模拟系统主要更新
1.答题界面改变。答题区在下方,题号区在右边。
2.主观题区域增加“放大”按钮。
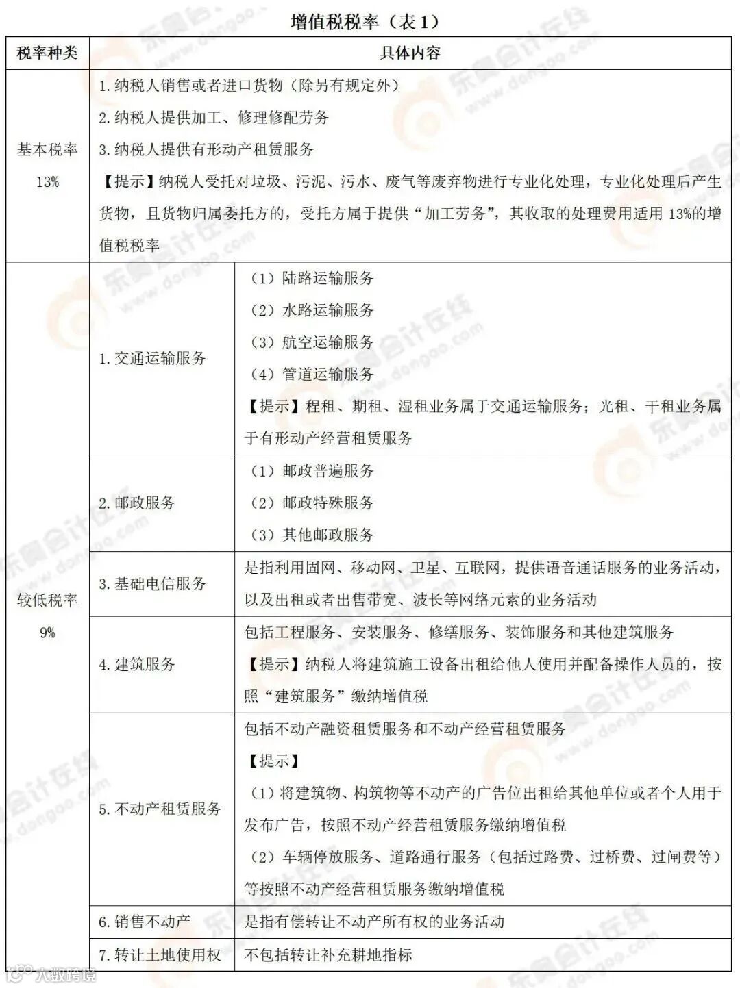
3、《税法一》、《税法二》的附表还在右下方。另外税率表有更新,大家一定要仔细看一下。
4.交卷需要勾选“我确认,结束考试,结束后不可再次作答。”
以上就是税务师机考系统模拟操作流程和页面的主要变化内容,页面具体操作流程还请以考试当天各项事宜为准。
如果你还不熟悉机考模拟系统,请大家一定要花时间进行学习,这样在考场上才能应对自如。
24年税务师冲刺资料包来了!
在本阶段,学完所有知识点后,大家最需要的是对所学内容进行梳理、区分、辨析。
考虑到大家可能没有太多时间整理,所以小奥已经为大家准备好了,请收下这份“税务师冲刺资料包”!包括:
✅常用税率:
《税法一》部分重点章节的常用税率及公式
*仅以《税法一》部分重点章节做展示
✅思维导图:
*仅以《税法一》部分内容做展示
✅历年试题:
*仅以《税法一》部分试题做展示
还有高频考点、每日一练、易错易混等多维度内容,全在这份冲刺资料包中了,赶快按照以下方法获取吧!
🚀🚀🚀
想要获得这份税务师冲刺资料包
关注【东奥税务师】公众号
回复关键字:冲刺
👇👇👇

✨税务师VIP经典真题集训✨
税务师备考已经进入强化阶段
如何高效利用真题,考前在提分?
今晚19:00
《涉税服务相关法律》真题集训开播
点击卡片,立即预约直播!
2024年税务师考试形式确定了!
关于严厉打击2024年税务师弃考的通知
税务师考生恭喜了!这个好消息如约而至!
|本文由东奥会计在线(ID:dongaocom)整理发布。
本文部分内容来源于中税协。若须引用或转载,请务必与我们联系并在文首注明以上信息。

