「中级经济法习题班」全网公开
🕖明晚19:00苏苏老师公开讲解
戳下方卡片预约直播
👇👇👇
22年中级备考已进入紧张的学习状态,每天总感觉时间不够用,会计分录、公式、法条在自己的脑海里也是乱糟糟的。
奥奥昨日在冲浪时,发现很多考生都在找必备法条:
为了节省大家的时间,提高备考效率,奥奥火速给大家整理了《中级会计实务》分录大全、《财务管理》必备公式、《经济法》必备法条,快来领取吧!
2022年《中级会计实务》分录大全
会计分录在中级会计实务考试中具有重要的作用,如果一个分录想不起来,整道题就无法解答,你记住多少会计分录呢?
由于会计分录内容比较多,奥奥只选取部分展示内容,想要获取全部内容请按照下面的方式操作领取。
中级【分录/公式/法条】领取方式
长按识别下方二维码
关注【东奥会计在线】公众号
回复关键字:222,立即领取!
中级《财务管理》必备公式
财务管理公式比较多,想要一次性不仅要多看还要多练,理解性记忆公式。
公式总结的目的是为了方便大家平时或考前随时能够拿来巩固记忆。但公式掌握,还是应以理解和练习为基础。
中级【分录/公式/法条】领取方式
长按识别下方二维码
关注【东奥会计在线】公众号
回复关键字:222,立即领取!
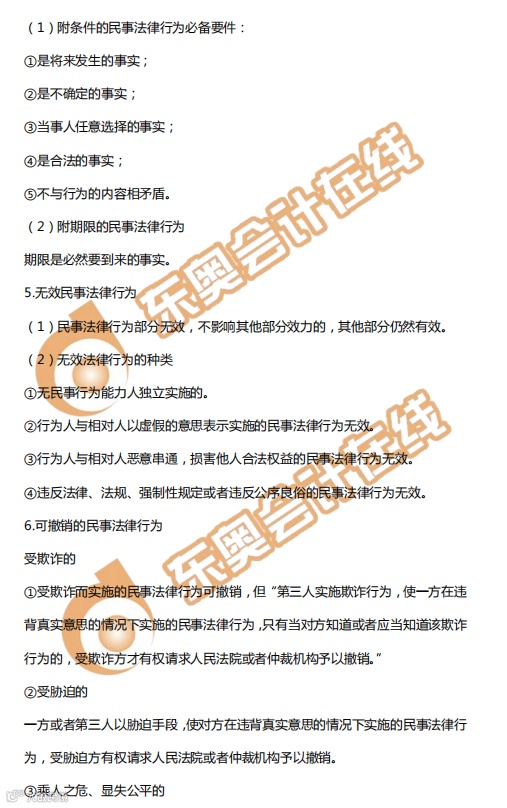
中级《经济法》必备法条
经济法虽然是中级三科比较简单的科目,但是对于记忆零碎的法条也是要命的。
只要自己多记多看,再难的法条你也会搞定的!
中级经济法主、客观题考点的区分并不明显,仅背诵以上的法律规定不能完全应对考试中的客观题和主观题。
但是有针对性地复习、背诵一部分重点法条,可以帮助我们解答客观题时更快速口答主观题时更契合踩分点。
中级【分录/公式/法条】领取方式
长按识别下方二维码
关注【东奥会计在线】公众号
回复关键字:222,立即领取!
以上就是奥奥给大家整理的中级【分录/公式/法条】啦,大家赶快保存下载吧~
「中级经济法习题班」开讲啦!
🕖明晚19:00-22:00
苏苏老师全网公开讲解
️👆点击上方卡片按钮,预约直播👆
|本文由东奥会计在线(ID:dongaocom)整理发布。
若须引用或转载,请务必与我们联系并在文首注明以上信息。未经授权擅自转载者将被依法追究法律责任。

