CPA考试刚刚结束
就已经有考生开始23年的备考啦
23年注会号角已正式吹响!
但有很多考生会问,现在备考23年CPA
没有新书?学什么?
基础薄弱?怎么学?
别慌!
2023年CPA《考点抢先学》正式现货啦!
为帮助更多考生尽早备考
东奥还特升级《轻一》图书加赠!
所有23年考生赶紧跟着奥奥来看!
《考点抢先学》正式现货
东奥抢学书课带你打牢基础!
《考点抢先学》免费试读来了!
迫不及待想看看《考点抢先学》图书是什么样子?现在就可以试读啦!
向左滑动 立即试读
点击下方卡片关注公众号
回复:试读
查看六大科目《考点抢先学》试读
👇👇👇
《考点抢先学》图书不单独售卖
购23年注会《轻一》即赠
扫码立即购买,即刻拥有!
👇👇👇
东奥抢学课程,第一讲全网公开
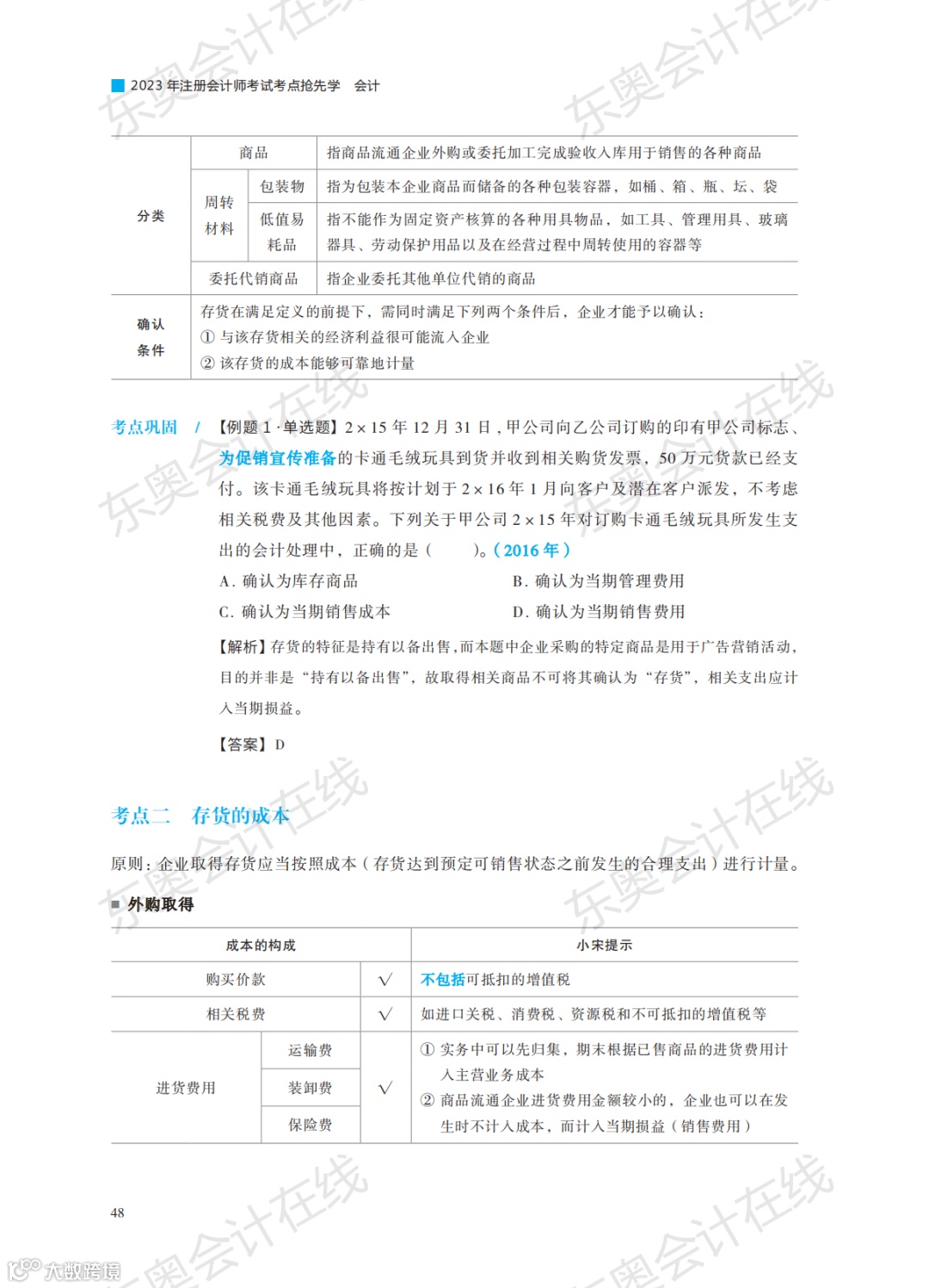
注会抢学学什么?一学基础,二学恒考点。
东奥23年注会两大抢学班次:「零基础入门班」和「恒考点基础班」,帮你全方位打牢注会“地基”!
购23年注会《轻一》豪华版&畅学版均加赠「零基础入门班」+「恒考点基础班」两大抢学班次。、
福利!购《轻一》
升级加赠C班「零基础预习班」~
太惊喜了!为了帮助同学更好的进入23年预习阶段的注会备考,购买《轻一》任意版本升级加赠C双名师轻松过关班中的-【零基础预习班】!
图:C双名师轻松过关班 课程体系
5大名师带你全方位预习抢学
👍奥奥强烈推荐《轻一》豪华版👍
加赠2大抢学纸质书+2大抢学课程
现在购买还加赠C班「零基础预习班」
扫码购买,立即开学!
注:从今天开始购买《轻一》基础版赠送的《轻一名师3套题》改为电子书!
不管你是新CPAer还是老CPAer
CPA备考,跟着东奥就对了
东奥25年始终如一
带着不变的初心站在你身后
让优质的书课和你并肩作战
2023注会,助你轻松过关!
|本文由东奥会计在线(ID:dongaocom)整理发布。
若须引用或转载,请务必与我们联系并在文首注明以上信息。未经授权擅自转载者将被依法追究法律责任。


