东奥税务师报分活动来袭,参与报分赢15800钻石卡!点击菜单栏【税务师报分】立即报分赢大奖!
24年的考试虽然已经结束,但税务师的旅程仍在继续,各位考生25年新考季还要继续加油哦!
税务师5年的考试周期,需要通过5个科目,很多小伙伴都无法在一年内通过全部科目,所以提前规划好明年的报考,把预习工作做好,至关重要!
如果你不确定自己是否适合报考税务师、或者第一次备考税务师没有经验,那么你一定要看完本文,今天奥奥和大家分享税务师考试的基本信息!
税务师考试基本介绍
1
税务师报名条件:
符合下列条件之一即可参加税务报名考试:
1.取得经济学、法学、管理学学科门类大学本科及以上学历(学位)(含在校应届毕业生);或者取得其他学科门类大学本科学历,从事经济、法律相关工作满1年。
2.取得经济学、法学、管理学学科门类大学专科学历,从事经济、法律相关工作满2年;或者取得其他学科门类大学专科学历,从事经济、法律相关工作满3年。
2
考试时间表
25年税务师还未发布具体考试安排,但是根据历年经验,税务师一般在5月左右报名,8月左右补报名,11月左右考试。
3
考试科目
税务师考试共有5个科目,分别为《税法一》《税法二》《涉税服务实务》《涉税服务相关法律》以及《财务与会计》。
税务师各科目满分140分,合格标准为84分。
🔥加入25年税务师备考交流群🔥
对25年税务师备考有疑问?
一键加入东奥备考群
免费享受备考指导、报名提醒等服务
👇👇👇
哪些人群适合报名税务师?
01
想要改变现状的职场人
有很多的上班族由于各种原因,对于自己目前所处的行业和工作岗位并不满意,想要换个行业或者换份工作,但又为不知道换何种岗位而迷茫。
建议大家尝试一下税务师,因为目前市场上是非常缺乏专业的税务师人才的,拥有了税务师证书,寻找一份高薪且有发展的工作就会变得更加容易。顺利取得税务师证书在应聘的时候,也会使自己更具有竞争力。
02
财税相关专业毕业的大学生
财税相关专业毕业的大学生是最应该报名税务师考试的,因为此类考生本身就有专业的基础,考取税务师证书要比零基础的小白容易的多。
所以建议各位财税专业毕业的大学生们,趁着现在有备考优势,大家一定要考,便于大家找到一份对口的好工作。
03
为复出工作做准备的宝妈
对于各位在家带娃的宝妈来说,有较长的一段时间将大量的时间精力投入在家庭方面,当大家再次出来找工作时,可能会遇到一些阻碍。
但如果各位宝妈拿下了税务师证书的话,不仅可以增加自己的就业面,也是对个人能力的一种佐证,会让自己拥有更强的竞争力。
考下税务师后能干什么?
目前市场上对于专业涉税人才的需求越来越大,大家取得税务师证书后,就业方向也非常广阔。
1
税务机关
税务师考试除了会考核考生专业的税务知识外,还会考核知识的综合运用能力。那么如果拥有税务师证书,再去报考税务机关的话,就相当于拥有了税务机关单位人员选拔的优先权。
例如24年国家公务员考试中,就有很多要求税务师证书的岗位。
2
税务师事务所
税务师事务所、会计师事务所对税务师持证人的需求巨大,对于纳税筹划、税务代理、税务咨询、税务顾问以及其他涉税事务的办理等工作,需要有税务师证书的人才。
3
咨询类公司
咨询类的公司税务代理、税务咨询、税务顾问以及其他涉税事务处理的岗位,也需要税务师持证人。
4
企业单位
随着税收体制的逐渐完善,无论是国家还是企业,都希望涉税专业人员的从业人数不断增加,落实国家制定的税费支持政策,惠及市场和企业。
25年税务师备考方法
看到税务师证书的利好这么多,你是否想报名25年税务师呢?
虽然25年税务师教材还未下发,但是大家现在可以利用旧教材开始学习了。今天奥奥为大家详细分析下税务师考试的科目及搭配方案,希望对大家能有所帮助!
1
各科目特点
⭐《税法一》
税法一的难度相对其他科目来说较低,主要内容为增值税与消费税。
该科目与其他科目的联系较大,学好这门科目可以为后期的备考打下基础,所以考生在备考时应当重视起来,并且可以和其他科目一起备考。
⭐《税法二》
税法二基础知识考点细碎,考试题量偏大。
主要内容为个人所得税与企业所得税,与税法一的联系较为密切,考生们可以在同一年备考。
由于需要记忆的内容较多,在前期的主要任务是理解知识点,临近考试再加强记忆即可。
⭐《涉税服务相关法律》
涉税服务法律涉及内容广泛,考点零散,对于没有法学基础的考生来说存在一定难度。
所以考生在备考时需要多花费一些时间,理解、记忆相关的知识点,并学会运用这些知识点解决简单的法律纠纷。
⭐《财务与会计》
财务与会计涉及面比较广,主要分为财管和会计两部分,财管部分文字表述和公式考查比较多,会计部分不单单考查计算,文字表述的题目也不少。
在24年考试中,许多小伙伴直呼“计算量太大,根本做不完”。所以25年的考生们在日常备考中,可以多做一些练习题,提高解题速度。
⭐《涉税服务实务》
涉税服务实务的科目之间结合紧密,综合性较强,是考生普遍认为最难的科目,因为涉及到简答题以及综合分析题,需要考生用大量文字进行作答,有较大的难度。
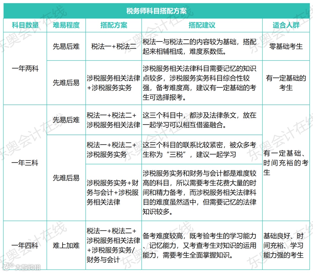
2
税务师科目搭配方案
选择报考科目有窍门,将有关联的科目放在一起备考,可以让备考更加轻松哦~
同时科目搭配方案还要以适应不同类型考生的特征为出发点:比如零基础考生可以在第一年选择报考1-2个考试科目,稳扎稳打地展开备考;
由于各位考生的自身情况各不相同,以上搭配方法并不一定适用于所有的考生,大家可以在上述方案的基础上根据自身情况稍作调整!
⚡税务师出分季,25年新课火热开售⚡
25年税务师:3款好课·焕新升级!
东奥名师+好课+好书,尽在畅听无忧班~
购畅听班可享大额限时特惠券!
购畅听班·1考季1科特惠¥799起
购2考季3科及以上限时享VIP小班服务
购5考季5科版享「无限畅听权益」
长按识别下方二维码
添加专属课程顾问
领取更多优惠和备考资料~
👇👇👇
刚刚!24年税务师成绩查询入口开通!速来查分!
高分刷屏!24年税务师喜报频传,5科4科欧气满满!
惊喜!刚考完税务师,这个好消息就如约而至!
|本文由东奥会计在线(ID:dongaocom)原创发布。
内容来源于东奥会计在线。若须引用或转载,请务必与我们联系并在文首注明以上信息。

