24年注会注会新课已开班,新春书课节享优惠,进入公众号,点击「必备书课」菜单栏了解详情!
注会考试让财会人一直奋斗在路上,为了梦寐以求的注会证书。
他们不分昼夜看书、刷题,可是谁又能知道考试会不会变呢?会不会再增加一科,追溯一下注会考试的变革。
CPA考试可能增加科目吗?
有考生预测……
注册会计师考试在1991年初步形成包括规范考试报名条件、考试科目、考试范围、试题结构等内容的考试基本制度以及考试组织管理制度。
1995年,考试科目增加税法。
2009年,新增科目公司战略与风险管理和综合阶段考试。
2012年,考试方式由笔试改为机考。
如果注会考试要增加一科,那可能会增加哪一科呢?神仙网友已经为大家预测好了。
👉有网友预测:增加财务英语!
图片来源:新浪微博
👉还有考生预测:可能会增加国际化考试科目。
图片来源:新浪微博
奥奥感觉增加科目有点不太现实,你认为注会考试会增加一个科目吗?会增加什么科目呢?留言区大家可以讨论哟~
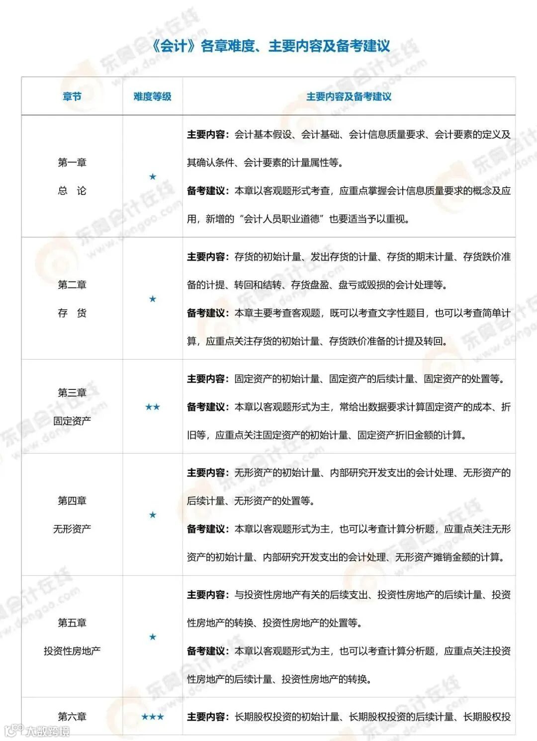
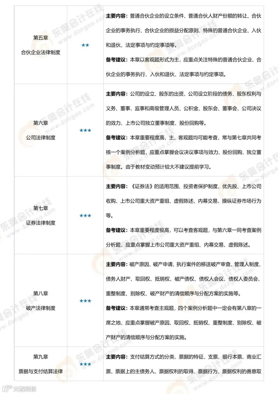
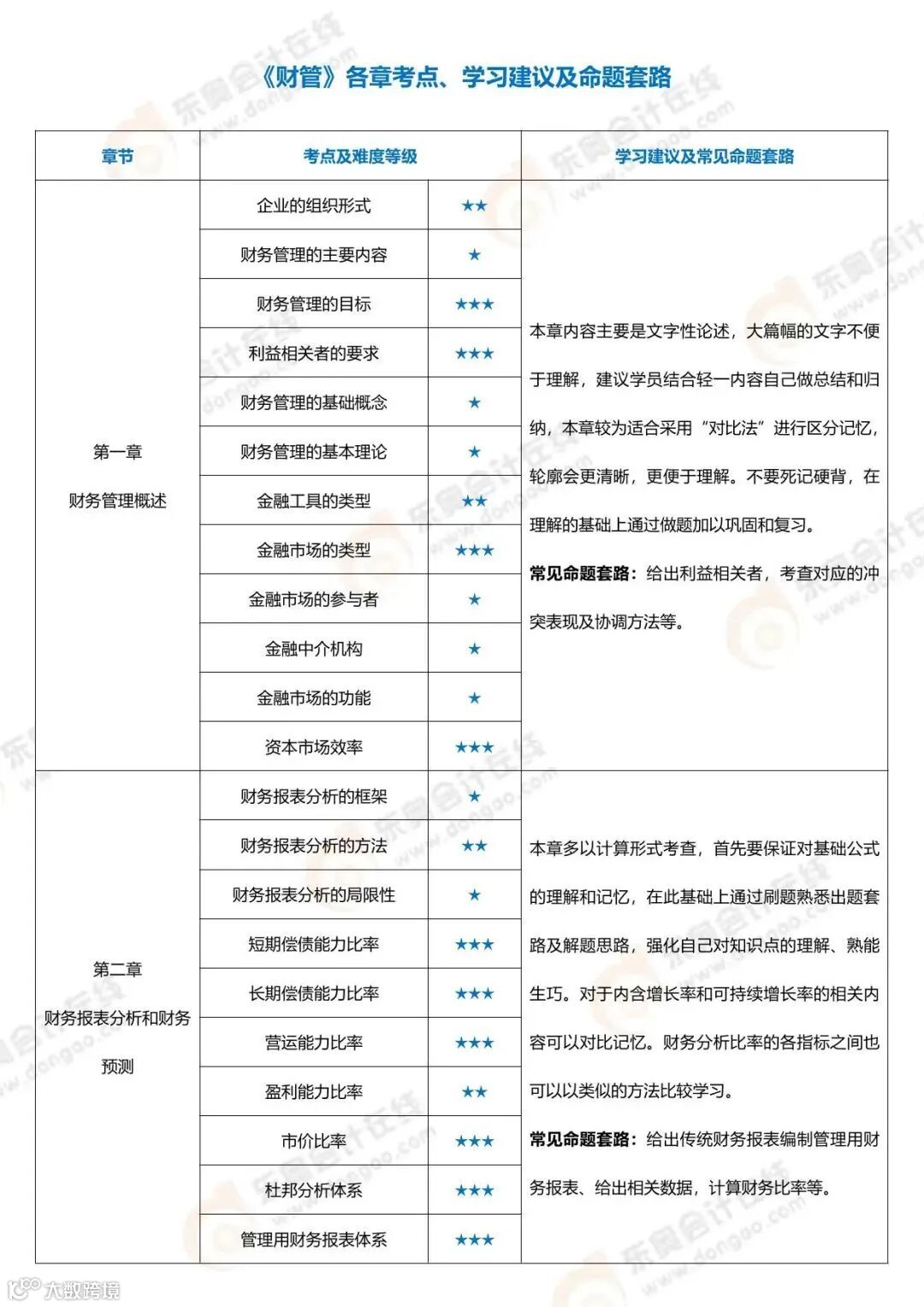
CPA各科各章难度及备考建议
2024年注册会计师预习备考即将结束,下文根据23年教材梳理了注会各科目各章的主要学习内容和相应的备考建议,方便考生对本阶段所学内容进行归纳复习,为预习备考划上圆满的句号。
由于篇幅有限奥奥为大家展示各科目的部分各章难度、主要内容及备考建议,想看完整的按照下方提示领取。
《会计》
《审计》
《税法》
《经济法》
《财管》
《战略》
24年如何高效备考?
东奥新课已上线,快班慢班随心选!
准备考注会的考生能早点开始学尽量早点进入学习状态,给自己做好备考规划。
东奥24年注会新课已开班——购D班,不用费心比对 A+B+C班,所有名师好课全享30位名师全享!
买课送书
东奥30位「一线」名师授课
书课深度搭配,省心备考
东奥新春书课节立享优惠!
扫码立即了解详情
👇👇👇
今晚20:00
黄洁洵老师答疑专场直播来了!
无论你是初级、中级、注会考生
备考中有任何疑问都可以来直播间咨询~
抖音务必锁定【黄洁洵】
|本文由东奥会计在线(ID:dongaocom)整理发布。
若须引用或转载,请务必与我们联系并在文首注明以上信息。未经授权擅自转载者将被依法追究法律责任。

