随着2022年中级会计考试落幕,各地财政局陆续发文中级考试圆满收官,各地区的出考率也随之曝光!
你所在地区的报名人数和出考率如何?跟着奥奥一起来看看吧!
多地财政局陆续公文
2022年中级考试出考率曝光!
考试刚一结束后,就有考生给奥奥留言:全场爆满,出考率很高!
截止到今日,多地财政局也陆续发文告别中级考试并公布中级报名人数,参考率。
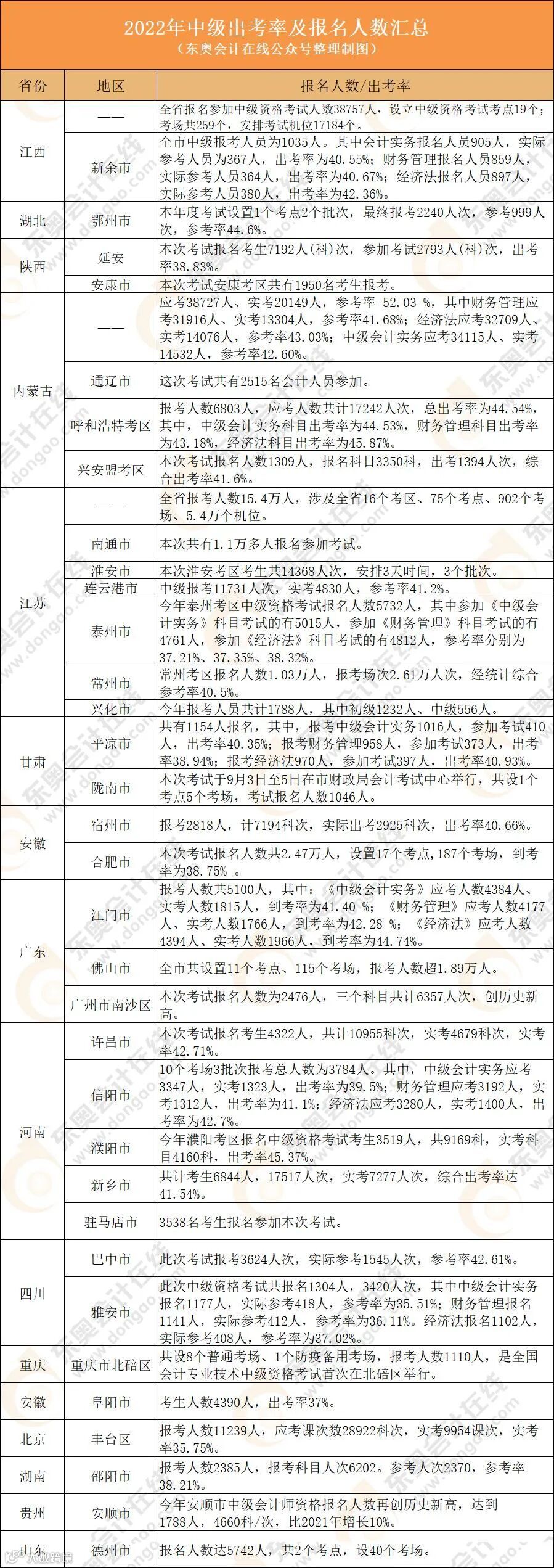
根据统计到的数据,北京市丰台区出考率较低,为35.75%。而内蒙古地区出考率达到52.03%,跟奥奥一块看下详情。
陕西延安
参考2793人,出考率38.83%;
本次考试报名考生7192人(科)次,参加考试2793人(科)次,出考率38.83%。
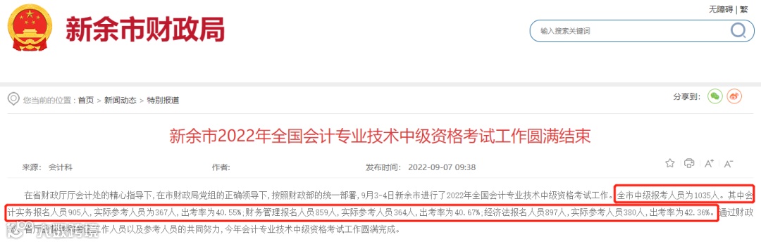
江西新余
全市中级报考人员为1035人;
其中会计实务报名人员905人,实际参考人员为367人,出考率为40.55%;
财务管理报名人员859人,实际参考人员364人,出考率为40.67%;
经济法报名人员897人,实际参考人员380人,出考率为42.36%。
湖北鄂州
报考2240人,参考率44.6%。
本年度考试设置1个考点2个批次,最终报考2240人次,参考999人次,参考率44.6%。
内蒙古
应考38727人,参考率52.03%;
由于新冠疫情影响,内蒙古考区2022年会计专业技术资格中级考试应考38727人、实考20149人,参考率52.03%,
其中财务管理应考31916人、实考13304人,参考率41.68%;经济法应考32709人、实考14076人,参考率43.03%;中级会计实务应考34115人、实考14532人,参考率42.60%。
总参考人数和参考率及,各科参考人数及参考率均跌至历史最低。
还有很多财政局未公布2022年中级考试出考率,但发文告别中级考试并发布报考人数,一块看看!
各地发文告别中级考试
顺利举行,圆满结束
1
江苏宿迁
本次考试宿迁考区共设置1个考点21个考场,安排1373个考试机位。
2
江西
全省报名参加中级资格考试人数38757人,设立中级资格考试考点19个;考场共259个,安排考试机位17184个。
3
浙江温州
全市共设置133个考场,5个备用考场,8个隔离考场,共完成70417科次的考务工作。
各地区正陆续公布2022年中级考试出考率及报名人数,由于内容太多无法一一展示,奥奥给大家进行了汇总,点击下方图片查看详情:
长按识别下方二维码
回复关键词:出考率
查看各地2022年中级考试出考率!
👇👇👇
拥有中级证书的好处太多!
还未行动的你,一定要早日拿证!
2022年中级考试已经结束,目前有些同学已经开始备考2023年的中级会计考试了!
而有些同学仍在纠结值不值得考?奥奥为你详细分析一下,希望能帮你了解!
1
拥有中级职称对积分落户大有裨益
比如上海,根据《上海市居住证》总积分标准分值为120分, 中级职称可抵扣100分的落户积分。
杭州居住并缴纳一年及以上社保,就可以直接落户。长沙市可直接落户。
2
考过中级,可领取国家补贴
广东东莞:对中级职称给予最高6万元综合补贴;
3
可抵扣个税,折算继续教育
个人所得税专项附加扣除政策规定,在取得相关证书的年度,按照每年3600元定额扣除。
参加中级会计考试,每通过一科考试,即可折算当年继续教育90学分,节省不少时间呢!
如果你正准备备考23年中级,但苦于不知道如何开始!不知道如何快速入门!那么机会来了!
中级「零基础入门班」第1讲
全网免费公开!
昨晚王成瑶老师第一讲已经结束,15日,21日晚19:00,陈小球,张一琳老师将进行中级考试其他2科零基础入门课讲解!!
点击下方卡片立即预约直播
👇👇👇

中级税务师联报跨考折上折!
最高直降3200元,全程保价双11!
0.01元即可锁定优惠
识别下方二维码,立即抢占!
|本文由东奥会计在线(ID:dongaocom)整理发布。
若须引用或转载,请务必与我们联系并在文首注明以上信息。未经授权擅自转载者将被依法追究法律责任。

