2022年税务师考试已圆满结束(延考除外)!
为了让大家更好的了解考情以及考点考查情况,东奥会计在线根据考生反馈,特整理各科涉及的考点考情!赶紧来看!
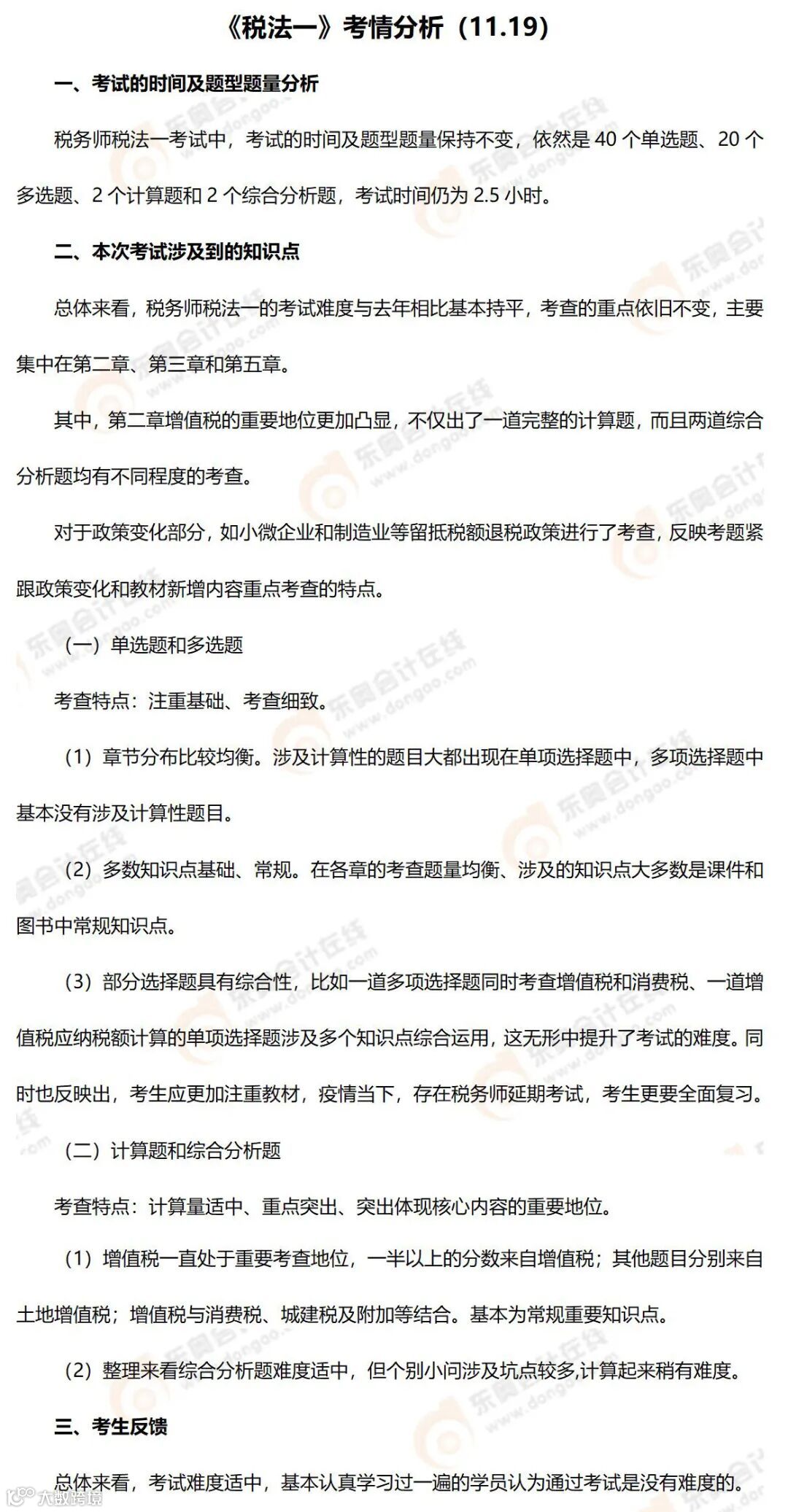
1
税法一(第一批次)
🌟考情分析🌟
🌟考点总结🌟
为了帮助大家,东奥教务团队按照章节顺序、题型分类,对已考过题目的考点进行划分。具体内容如下!
(点击可查看大图)
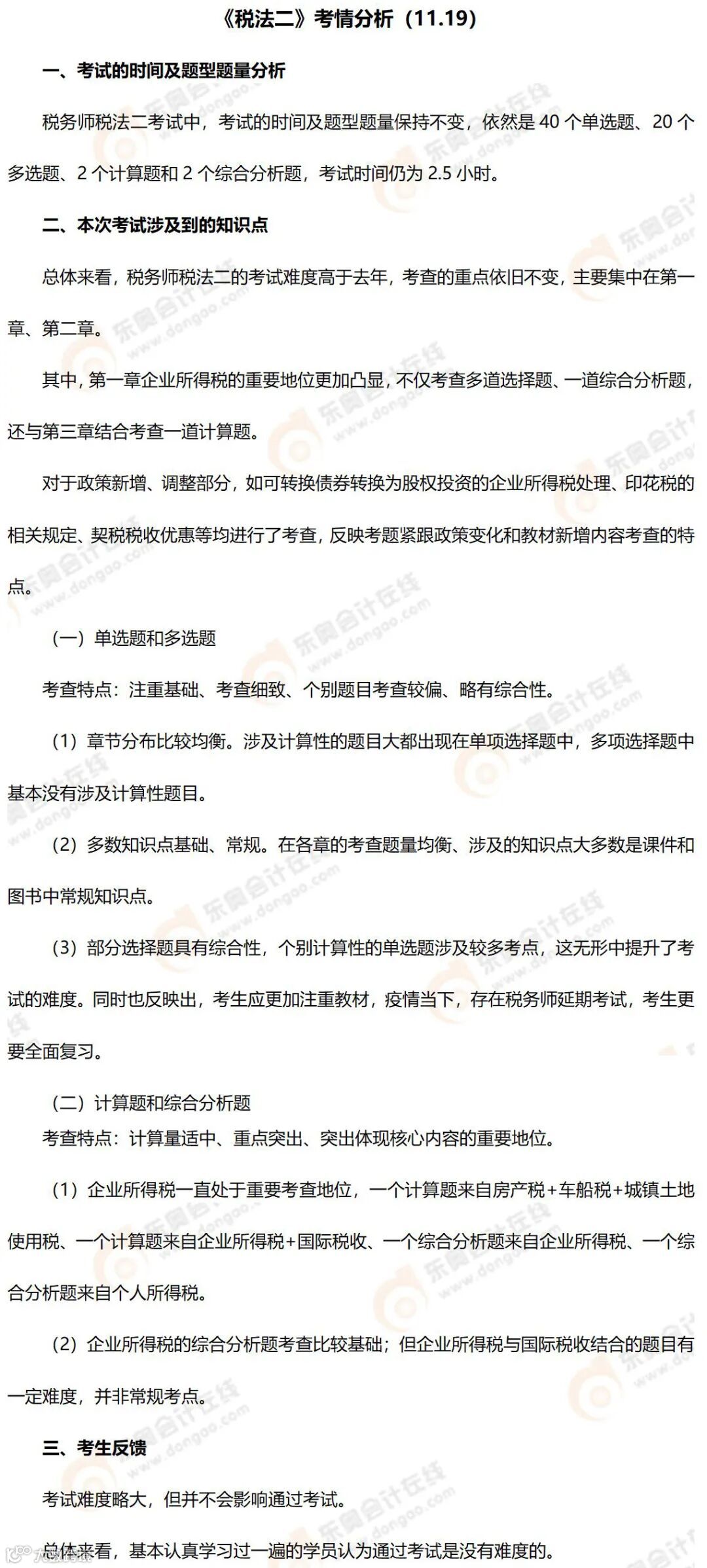
2
税法二(第一批次)
🌟考情分析🌟
🌟考点总结🌟
为了帮助大家,东奥教务团队按照章节顺序、题型分类,对已考过题目的考点进行划分。具体内容如下!
(点击可查看大图)
3
涉税服务相关法律
🌟考情分析🌟
🌟考点总结🌟
为了帮助大家,东奥教务团队按照章节顺序、题型分类,对已考过题目的考点进行划分。具体内容如下!
(点击可查看大图)
希望以上内容能够帮助延期考试的考生,祝大家都能顺利通关!
还未参加考试的考生可以添加税务师延期补习班,延考指导课帮你靶向冲刺!
以上内容由考生回忆反馈,东奥教研团队统计,东奥会计在线整理发布,仅供考生学习使用,禁止任何形式的转载!
考后在线估分,预测考试成绩
考后在线估分
先人一步,预判考试成绩
点击下方立即预约估分~
👇👇👇
↓ 关注我,一起发现更多宝藏 ↓
|本文由东奥会计在线(ID:dongaocom)整理发布。
若须引用或转载,请务必与我们联系并在文首注明以上信息。未经授权擅自转载者将被依法追究法律责任。

