东奥税务师预约估分系统上线,先人一步,预判考试成绩,点击卡片,立即预约↑
2022年税务师考试已经结束,大家经历了考前的紧张与压力,突然之间放松是不是心里有点空落落的呢?
其实考后的这段时间是转战的关键期,备考税务师的斗志和学习习惯还在,小伙伴们完全可以“趁热打铁”,不断努力为自己的人生加码!
奥奥前几天做了一个小调查,发现有一大部分的小伙伴选择了转战注会!
确实,拿下注册会计师证书可以让自己的就业竞争力有更大的提高!并且考完税务师再备考注会,还会让备考更轻松哦!
话不多说,今儿个奥奥就来带大家盘一盘注会的那些事!
为什么要转战注会?
注册会计师对于每一个财会人来说,并不陌生甚至如雷贯耳,高达百万的报考人数让我们见识到了注册会计师的热度。这不仅是因为它的考试难度,还因为它超高的性价比!
注册会计师不仅含金量高、就业前景广,福利待遇那也是相当nice!
1
就业前景广
注册会计师分为执业和非执业,两者的发展路线各有不同。
①执业发展路线:职位晋升按照审计助理→审计员→高级审计员→经理→高级经理→合伙人的顺序进行。
②非执业发展路线:
👉进入企业从事财务、成本和管理、财务管理、内部审计等方面工作;进入金融行业在银行、证券行业和其他金融机构从事会计相关工作;
👉进入行政事业单位如学校,医院,福利慈善机构等担任会计工作和内部审计工作;
👉进入会计师事务所从事鉴证服务、税务代理、资产评估、会计服务、管理咨询等工作。
2
薪资水平高
注册会计师的薪资水平在不同城市、不同企业存在较大差异,此外,薪资水平还会受到工作年限的影响。具体薪资待遇水平请看下图:
3
福利政策好
包括北京、上海、天津、福建等多个地区推出了注会证书与职称类证书的互认互免政策。
例如例如在北京、天津等城市注册会计师等同会计师,在上海,符合一定条件的注册会计师可免于参加会计专业技术高级资格考试等等,除此之外各地还有政策加持,鼓励考生参加注册会计师考试!
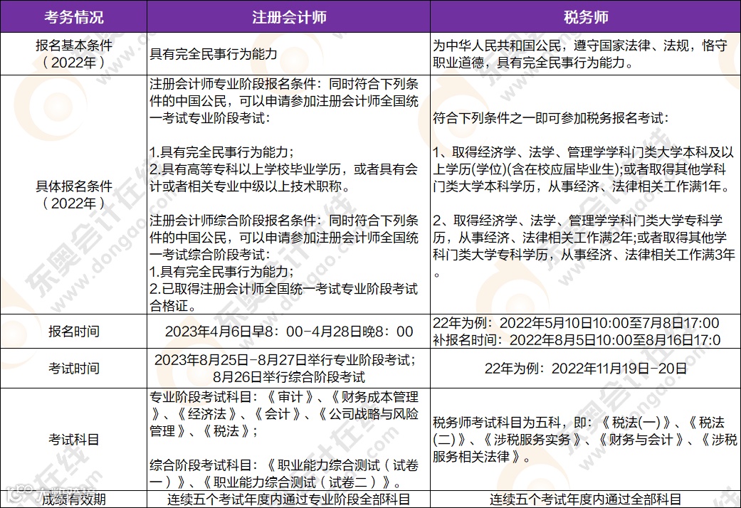
注册会计师报考条件如何?
奥奥总结了2个考种的报名条件和对比👇
从上图报名条件来看,注册会计师的考试报名条件并不高,2022两大证书报名时间和考试时间安排得也非常合理!税务师转战注册会计师十分可行!
1
报名时间:税务师报名晚于注会
2023年注会报名时间为4月6-28日,税务师报名时间为一般为5-8月,考生可以先备考注会考试,并在规定时间内完成税务师报名。
2
报名条件:注会考试报名门槛更低
想要参加税务师考试,除满足一定学历要求外,还需要具有一定的工作经验,但注会考试的报名条件要求相对较低。一般来说能够报考税务师考试的考生,都可以报考注会考试。
3
考试时间:税务师考试晚2个多月
注会考试时间为8月25-27日,税务师考试时间一般为11月,两者相差约2个月。
注会考试的广度与深度远超税务师考试,考生可以在前期备考注会考试,打好基础,完成注会考试后,利用两个月的时间备考税务师考试。
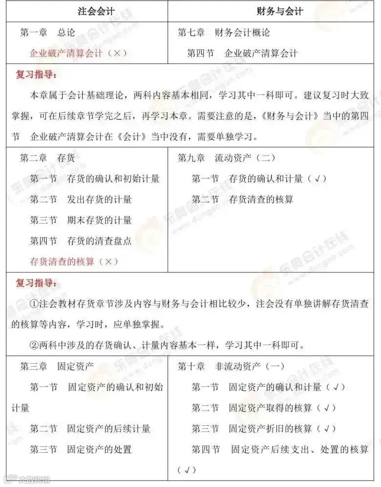
注会、税务师考试科目内容对比
注会考试、税务师考试都属于大型的资格类考试,同时备考,看似不可能,实则不难。以下图片能够直观了解注会、税务师哪些科目存在联系。
虽然注会考6科,税务师考5科,但是两个考种的考试科目关联度极高,知识点存在很多重叠部分,一备两考能够起到相互辅助的效果,双证同收,效率更高。
注会《会计》VS 税务师《财务与会计》
注会《会计》与税务师《财务与会计》的会计部分重合的内容大约75%,重合内容大部分的会计处理相同,注会考试的试题难度较大,题目较少;但税务师考试难度相对较低,题量较大,所以大家在备考不同科目时,应选择适当的方法。
注会《财管》VS 税务师《财务与会计》
注会《财务成本管理》科目与税务师《财务与会计》财务管理部分相似度非常高,重合的内容大约90%。税务师《财务与会计》的财务管理部分内容较为简单,考查的多数是公式原型与文字内容;
注会《财务成本管理》考试难度较大,几乎包括《财务与会计》财务管理部分所有的内容。但是,两个科目部分重要考点分布并不完全一致,所以备考时应有所侧重。
注会《经济法》VS 税务师《涉税服务相关法律》
注会《经济法》与税务师《涉税服务相关法律》的经济法部分重合的内容约有45%,考试中注会《经济法》的考查难度较高,但就内容本身来说,《涉税服务相关法律》涉及内容比较多、知识点范围更加广泛,掌握程度却没有注会的要求高。
注会《税法》VS 税务师三税
注会《税法》与税务师《税法一》的税法部分重合的内容大约60%,重合部分《税法一》教材收录更全面;
注会《税法》与《税法二》的税法部分重合的内容大约50%,重合内容大部分收录规定相同,《税法二》教材会更全面一些;
注会《税法》与《涉税服务实务》的税法部分重合的内容大约45%,针对实体税种的计算可以互相参考,但是《涉税服务实务》更侧重涉税服务的实践性,所以学习时应单独掌握,不建议仅学一科。
长按识别下方二维码
回复:cpa
查看详细税务师&注会内容对比
👇👇👇
税务师&注会一备两考
科目搭配建议
根据注会、税务师考试科目之间的联系,奥奥为大家整理了一备两考科目搭配方案,考生可以根据自身基础条件自行搭配报考。无论两年拿两证还是三年拿两证,大家都能找到适合自己的搭配方案。
两年通关方案
三年通关方案
→注会、税务师一备两考注意事项:
注会、税务师两个考种侧重领域不同,出题方式和考查角度就会有所不同。大家需要尝试做两个考种对应的历年试题,熟悉出题规律和思路。
虽然注会、税务师考试关联性强,但一备两考的压力确实存在,希望考生们端正学习态度,利用一切能利用的学习资源,珍惜时间,努力备考,争取做到双证双赢!
加入23年东奥注会备考群
和更多小伙伴一起备考
✴公益直播抢先看,开播提醒!
✴掌握最新考试资讯,锁定重点!
✴获取各类备考资料,轻松备考!
✴认识志同道合的伙伴,相互鼓励!
想要报考2023年注会考试新伙伴与老伙伴,现阶段可以把自己的学习重心放到预习阶段的学习上!
很多小伙伴把握不了学习方向?不知道各章节的重要知识点是什么?23年注会D畅听无忧班可以为你解忧。
✨现正值注会出分季特惠✨
全场图书每满200减30!
东奥王牌《轻一》2大版本随心选!
识别二维码,立即了解
购23年注会D畅听无忧班
即享2大惊喜!
23年备考已开启!
想要抢先备考的考生赶快
👇扫码了解详情吧👇
↓ 关注我,一起发现更多宝藏 ↓
|本文由东奥会计在线(ID:dongaocom)整理发布。
若须引用或转载,请务必与我们联系并在文首注明以上信息。未经授权擅自转载者将被依法追究法律责任。

