最近,有小伙伴在问:听说明年初级考试会增加1门考3科,这到底是不是真的:
大家伙别慌!今天奥奥就和大家分析一下!
初级会计明年将新增一科?
两大原因告诉你答案!
目前来说,初级会计23年增加考试科目可能性比较低,奥奥从以下2个方面来分析:
初级考试难度不会≥中级会计考试
众所周知,会计资格考试包括初级资格、中级资格和高级资格考试,难度及报名要求也由初级到高级依次增加。
初级会计考试:考试科目为2科,分别为《初级会计实务》和《经济法基础》;
中级会计考试:考试科目为3科,分别为《中级会计实务》、《财务管理》和《经济法》;
高级会计考试:考试科目为《高级会计实务》;
初级会计考试和中级会计考试的科目设置及考查内容十分贴近,不同之处在于初级会计偏重基础,能够起到入门引导和知识普及的作用,而中级会计则是在初级会计的基础上进行延伸,难度相对较高。
如果初级增加到3个科目,那么与中级考试难度就会大大缩小,由此可见,初级增加科目的概率是比较低的。
初级持证人数缺口仍然较大
据财政部消息,截止20年底,我国共有670.2万人取得初级会计专业技术资格,242.02万人取得中级会计专业技术资格,20.57万人通过高级会计专业技术资格考试。
图片来源:财政部
而在《会计改革与发展“十四五”规划纲要(征求意见稿)》还提出了:“十四五”后初级会计职称人员队伍规模需大于900万人的预期目标!目前仍有230万左右的缺口!(21年、22年取得证书人数未公布)
不过,基于初级报考人数逐年激增,未来5年这230万的初级人才缺口也是比较容易被实现的,小伙伴们要加油赶快拿下初级证书啦!
23年报名时间预计今年11月进行,为帮助大家顺利报名23年初级考试,东奥报名预约提醒上线啦👇
23年初级预习备考指导来啦
马上开学!
初级会计考试科目包括《初级会计实务》和《经济法基础》。参加初级资格考试的人员,在一个考试年度内通过全部科目的考试,才可取得初级资格证书。
为了帮助新手考生了解初级考试,顺利完成预习阶段备考,小奥为大家整理了预习备考指导,赶紧来看看吧!
《初级会计实务》
👉 科目特点:《初级会计实务》涉及文字记忆性内容和计算性内容,相对《经济法基础》来说难度较大一些,对考生的综合能力要求很高,且考查范围广,从计算、分录、应用、记忆等多个角度命题考查。
👉 题型题量:23年初级会计考试题型题量暂未公布,以下题型题量根据22年《初级会计实务》考试整理,仅供参考:
👉 《初级会计实务》各章重要程度
由于23年初级会计考试教材暂未公布,以下内容根据22年《轻一》学习资料整理,仅供参考:
《经济法基础》
👉 科目特点:《经济法基础》科目分两个部分,分别是税法部分和非税法部分,侧重理论的理解与应用。需要考生理解和记忆的内容比较多,考生需要关注每年教材变化内容,这部分往往是考试重难点。
👉 题型题量:23年初级会计考试题型题量暂未公布,以下题型题量根据22年《经济法基础》考试整理,仅供参考:
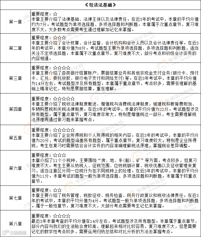
👉 《经济法基础》各章重要程度
由于23年初级会计考试教材暂未公布,以下内容根据22年《轻一》学习资料整理,仅供参考:
想要通过初级会计考试,行动才是解决问题最好的方法,学习的道路也许不是一帆风顺的,但只要坚持不懈,大家总会有收获!
为了帮助23年初级考生顺利过关
我们为不同需求的考生们
提供了不同的书课包方案
奥奥建议零基础学员
都选择《轻一》书课包·豪华版!
仅比基础版多10元
却足足多了一套书两套课
心动不如行动,点击下方卡片
↓开启通关之旅↓
|本文由东奥会计在线(ID:dongaocom)整理发布。
若须引用或转载,请务必与我们联系并在文首注明以上信息。未经授权擅自转载者将被依法追究法律责任。东奥会计在线保留所有权利。

