今晚19:00
王颖老师高效学习指导直播
🔒锁定抖音【王颖财税老师】
各地区2024年初级会计师报名简章已公布,不同地区的政策要求并不完全相同,报名资格审核方式大致分为考前审核和考后审核,即考试前审核报名条件或考试后再进行审核。
大家千万不要搞错了,否则无法参加初级考试。
奥奥汇总整理了各地审核通知信息,一起来看看吧!
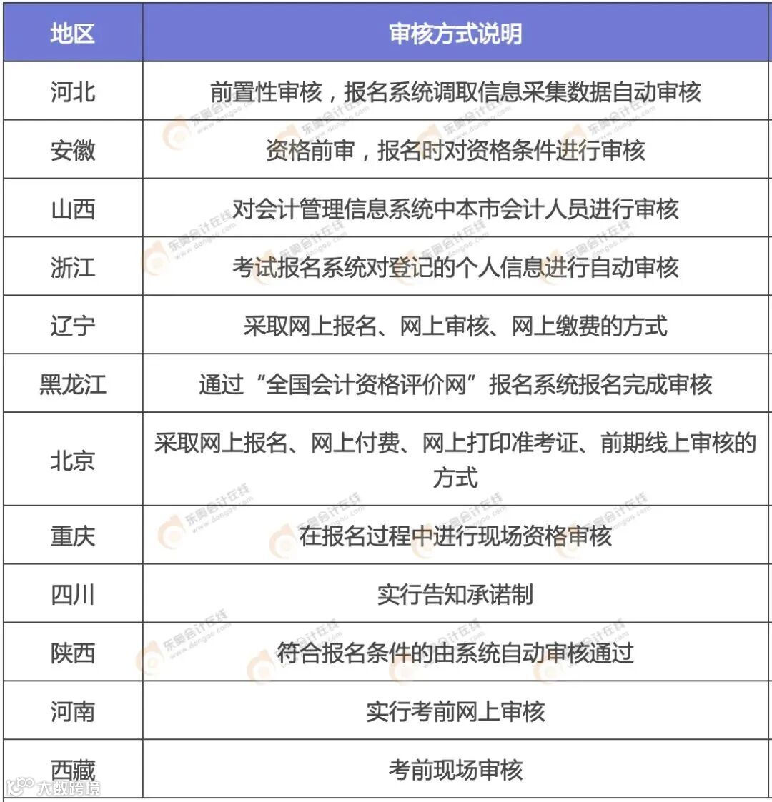
初级考前审核地区汇总
实行考前审核制度的地区,大部分是可以直接在网上审核的,但也有个别地区要求现场审核。
网上审核:在报名期间,考生登录指定网站填写报名信息、上传学历证书和照片等,由考试管理机构或者报名系统完成审核工作。
现场审核:完成报名程序后,考生持打印的报考人员信息表、学历证书、居民身份证明等材料到指定的地点,进行现场审核,审核通过后再网上缴费。
目前已经公布的考前审核地区如下:
初级考后审核地区汇总
部分地区实行“资格后审”制,即成绩公布后,只对达到合格线的考生进行审核。
现场审核:和考前审核类似,需要携带学历证明、身份证明等资料,到指定地点进行审核。部分地区资格审核和证书发放同步进行,也就是说,资格审核通过,直接领走证书;如果资格审核不通过,只能明年再战了。
公示审核:在成绩发布后,考试管理机构会对成绩合格的考生在网上进行公示。如果公示期间无异议,就代表着审核通过,就可以等待领取证书了。
目前已经公布的考后审核地区如下:
资格审核可能需要的资料
考生进行考后资格审核时,可能会需要携带以下资料(各地政策不一):
1. 身份证明类
考生本人二代居民身份证原件及复印件
2. 学历
学历(学位)证书原件及复印件
3. 报名信息表
部分地区要求考生本人签名并经所在单位或学校加盖公章(各地政策不一)。
4. 户籍证明
在户籍或居住地报考的考生,需提供户籍证或是居住证,具体标准各地有所不同。
5. 考生承诺书
部分地区要求提供考生承诺书
注意:以上资料同学们审核时可能只需提供其中的一样或几样,各地区资格审核要求有所不同,具体标准请大家以当地考试管理机构发布的通知为准。
资格审核的重要性
资格审核是对考生报名资格的审核,主要是审核报考人员是否符合初级会计考试的报名条件。
资格审核分为考前审核和考后审核,考前审核一般在报名时进行,成绩合格后无需审核、耐心等待领证即可;考后审核一般在考试成绩公布后,对成绩合格人员进行审核,如果审核不通过,即使成绩合格也是无法领证的。
所以,考生报名时,报名信息千万不要填写错误,更不要弄虚作假。
新教材下发之前
如何备考初级?
初级会计职称考试包含《初级会计实务》和《经济法基础》两个科目,数百个知识点。考生想要将这些内容掌握透彻,可能需要将教材学习2~3遍。
因此提前预习对大家来说,很有必要!但,大家依然后很多问题:
初级报名还有什么需要注意的?
第一次备考初级,备考有什么好方法?
教材还没出来,该用什么学习?
今晚19:00,王颖老师「高效学习指导直播」直播,在线帮你解决备考难题!锁定抖音【王颖财税老师】,扫下方二维码立即预约直播👇👇👇
| 本文由东奥会计在线整理发布。
若须引用或转载,请务必与我们联系并在文首注明以上信息。未经授权擅自转载者将被依法追究法律责任。东奥会计在线保留所有权利。

