东奥财会狂欢节正式开启,1次购课,3重抽奖,进入公众号,点击「财会狂欢节」菜单栏了解详情!
税务师证书可以说是涉税行业的"黄金证书",每年都有大批考生满怀激情加入备考大军。
对于首次报考税务师的考生都有一个问题:“首次备考税务师,先报哪几门更容易考过?”。部分考生这样认为......
如果你是今年首次报考税务师,奥奥更建议报考这3科:《税法一》+《税法二》+《涉税服务实务》,我们普遍称为“三税”,在报考中,也是比较推荐的备考搭配方式之一。
为什么首次报考选“三税”,如何备考?跟着奥奥继续看吧~
为什么叫“三税”?有什么关联?
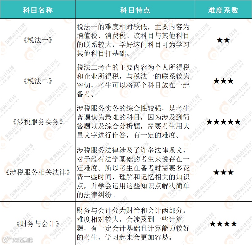
税务师考试在科目的设置上突出了“重税”特点。
其中,有4门科目从名称上看,是与税务紧密相关的,但因《涉税服务相关法律》在行政法律制度、民商法律制度、刑事法律制度等知识上占比更重,更多倾向于“法”的角度,因此没有形成“四税”的说法。
而《税法一》《税法二》《涉税服务实务》三科目,直接与税法相关,因此,被广大考生亲切的称为“三税”。
“三税”科目各有特点,但在知识内容上却可以相辅相成,科目之间会有所交集,并且是理论对应实务的互助型组合。
《税法一》《税法二》侧重于税法原理及实体法的政策基础,而《涉税服务实务》则侧重于税务程序及实操方面的掌握和运用。
税务师考试三科知识的“藤蔓”是相互盘绕、相互支撑的,在报考学习中比较适合在同一年完成。
那么,三税之间具体有哪些关联呢?
备考三税切记!
“穿插学习,同步进行”
既然需要三科一同学习,究竟要怎样做才可以让所报三科达到较好的进度配合呢?
答案是:交替穿插学习。
为了避免在学习中重难点集中“施压”的情况,我们不妨先了解各科重点内容,然后错开“实力相当”的章节,可以以“难对易”“多对少”等方法,将学习中需要“发力”的章节穿插分配,以此确保三个科目可以循序渐进地开展学习。
《税法一》以“增值税”“消费税”“土地增值税”为重点章节;《税法二》则是“企业所得税”“个人所得税”两个章节地位突出。
而在《涉税服务实务》中,虽然为了便于考生们的学习理解,《轻一》在章节内容上有所整合,但是重要章节依旧集中在第3章-第5章。
这样的重点章节穿插学习,还要考虑一个重要的因素,就是要让科目关联章节真正起到递接互助的作用。
比如:学习“增值税”时,会涉及到实务中的“涉税会计核算”,也可延伸到“纳税申报代理”等问题。因此在分配章节上,还要考虑科目之间的互通性。
这样的关联学习,不但有助于知识点投射到工作实操上,还能更加形象化地理解书中的文字表述,让备考事半功倍。
备考“三税”的考生
都在这4点上,默默努力!
第1点:多做习题巩固
做习题是巩固知识最好的方法之一。通过做大量习题,可以更深入地理解、运用知识。
可以从历年真题、模拟试题和各种辅导资料中选择适合自己的题目进行练习。做完后,建议将做错的题目记录下来,便于后续复习,反思不会做或做错的原因!
第2点:关注税务政策
税务师教材内容每年都会随着政策变化发生变动,平时要注意多关注当下的重大财税政策,与时俱进,这样做不仅有利于在教材下发后快速掌握新的税务知识,对日常的工作生活也有很大帮助。
第3点:认真全面的复习
尤其是在职备考的同学们往往学习积极性、自控能力不高,在复习税务师“三税”科目时,务必要克服懒惰、畏难、拖延等毛病,充分、合理的安排时间,学会自主复习。特别是对于“三税”科目中的一些细节点、难点、需要背记的点,一定要全面充分的复习,答题才能游刃有余。
第4点:注重实操能力
税务师考试要考查涉税服务水平,该水平不仅仅停留在书面上,要会查错、会申报、会记账。
申报表的填写、会计分录的处理、错账的发现与更正,这些实操业务都是从事涉税服务的基本功,大家要在这些方面付出更多的耐心和精力。
准备报考24年税务师“三税”的小伙伴,赶快开启备考吧,争取今年全部通过!
✨ 2024东奥财会狂欢节来了 ✨
财会考生专属福利,可别错过了!
不论你是初、中、注、税的任一考生
在东奥「财会狂欢节」中
均可享受超值的价格
大额无门槛购课券免费领
组合购《轻一》立享5折优惠!
还有超多惊喜福利!
↓点击菜单栏,立即了解↓
|本文由东奥会计在线(ID:dongaocom)整理发布。
若须引用或转载,请务必与我们联系并在文首注明以上信息。未经授权擅自转载者将被依法追究法律责任。

