东奥财会狂欢节正式开启,1次购课,3重抽奖,进入公众号,点击「财会狂欢节」菜单栏了解详情!
2024年中级会计考季已经开启,很多考生都非常关心什么时候能出24年新教材?
其实,在教材发布前,还有一个关键节点需要考生关注,那就是——2024年新版教材大纲的发布。
如果考生仅将“大纲发布”看做是教材发布的预告,那就大错特错了!实际上,新版大纲不仅能对考生的备考进行指导,还掩藏着很多你不知道的备考信息!一起来看看吧!
为什么中级大纲需要关注?
中级考试教材大纲是考试的学习纲要,其中包括学习的目的、目标、要求、教材内容等。
通过对大纲的分析和对比,我们能够清晰看到大纲与往年的内容变化和知识掌握程度差异。
➡️那么大纲具体有什么用呢❓
01
明确教材框架,将知识点一网打尽
我们在备考中开展新一章节知识教学的时候,老师会将学什么、知识点有几个,关联性如何等内容放置在正式讲解的内容之前,进行章节索引。帮助考生先建立知识框架,再学习知识。
*图片源于2024年中级会计张敬富老师讲义
教材大纲也具有这样的功能,它能够清晰地展示出科目的章节数、名称,以及知识点。
由此我们就能够清晰明确每一章讲什么内容、学什么?
可以说考试大纲就是新教材的知识框架,关注大纲,我们就能厘清各个章节知识点间关联,帮助考生对知识脉络有更加清晰的掌握,加深对教材的理解。
*2023年《中级会计实务》考试大纲第四章
02
指出掌握程度,对学习程度一目了然
大纲对知识点的掌握程度进行划分,不同级别表示考生需要掌握程度的差异有所不同,中级会计考试一般涉及的掌握程度主要分为以下几点:
✅了解:一般性知道即可,考生在理解教材内容的需要后,基本上不需要强制记忆。
✅熟悉:要求考生知道概念以及内部各知识点之间的联系,考生掌握其主要内容即可。
✅掌握:在理解的基础上 , 可以完整地叙述知识的全面含义 , 掌握不同知识点之间的区别与联系,要求考生必须全面理解和记忆。
以2023年教材大纲中第四章无形资产的内容为例:
可以看出,不同级别的考点,考查的广度和深度是有区别的,因此,我们在备考中,也无需事无巨细的面面俱到,考生可以考生通过了解大纲中知识点的掌握等级,找到重点,更有针对性地进行学习,有的放矢地进行备考。
03
明确教材变化,如何备考?了然于心
在考试大纲中,我们能够明确两种变化:
其一,教材内容的改变。哪些知识增加了;哪些内容删除了;哪些考点补充了;哪些要点降级了(掌握程度)。一般来说,
👉中级会计考试教材大纲的变化主要体现在:
①增加前一年新增知识点的补充;
②修改知识点间重复、冲突的部分;
③新法条、新规定等变化的部分。
一般来说,本年度新变化的内容,往往是本考季考查的重点之一。
其二,掌握程度的变化。以2023年《中级会计实务》考试大纲与22年《中级会计实务》考试大纲变化对比来看,可以看出,有的知识点由原来的“熟悉”变为“掌握”,要求考生对知识点的学习地更加细致,在考试中也会更加灵活、全面地进行考查。
因此,考生可以通过掌握程度的变化,结合中级会计考试“考新考变”的基本规律,明确本年度可能会出现的考试重点。
24年中级大纲何时发布?
根据近几年中级会计考试报名时间及教材上市时间整理了以下表格:
➡️2020年-2022年,考试教材和考试大纲发布的时间都是比较接近的甚至有同一天发布的情况。而2023年考试大纲则是早于教材发布3个多月。
➡️从四个年份的教材发布时间和报名时间看,报名时间延后则教材发布也与往年相比延后了不少。
根据上述整理的中级会计师报名时间、考试大纲发布时间及教材发布时间来看,中级会计考试大纲近年来都是在1月份或者是3月份发布,所以24年中级会计师考试大纲在3月发布的可能性非常高。
🔥加入东奥24年中级备考群🔥
如果你准备报考24年中级考试
立即扫码入群
免费享受抢学指导、答疑
获取免费资料,公益直播提醒
↓和更多中级er一起备考吧↓
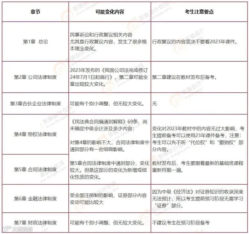
哪些内容会变化?
24年中级考生应该如何备考?
1
大纲变化预测
📝《中级会计实务》的大纲预测:2024年《中级会计实务》的第一章会进行补充和优化;“长投”“企业合并”等章节内容有一些重复、冲突的部分,也会进行进一步的优化;
📝《财务管理》的大纲预测:《财务管理》是三科目中历年大纲均较为稳定的科目,预测2024的教材大纲也依旧不会有过多变化,部分章节的具体细则可能有小调整。
📝《经济法》的大纲预测:2023年发布的《我国公司法完成修订24年7月1日起施行》 《民法典合同编通则解释》等法律法规,中级《经济法》可能会因为新法的实施,进行大幅度调整。
东奥黄洁洵老师结合自身多年对中级会计《经济法》的研究,为考生预测哪些内容可能出现较大变化,并为考生“划出”备考要点。
2
考生现阶段如何备考
“理解为主,记忆为辅”是我们备考中级会计的“主旋律”。
先弄懂知识点背后的原理与逻辑,再做笔记,把重点、难点和疑点加以归纳总结,从而让厚书变薄,并理解其精华所在。
① 基础阶段:听课进行系统学习,对不懂的点可反复听,也可以借鉴网上提问解决自己的困惑;紧密结合教材、结合知识点,配合经典考题讲解;
② 提升阶段:结合所有可以出题的考点结合习题讲解;注意自己会梳理教材知识点,注意老师所总结的解题要点。配合轻松过关的练习题,通过做题加深对于相关知识点的理解和认识。对于做过的出现了错误的题目,要标出,以备以后能重点复习。
③冲刺阶段:重点考点的讲解及模拟。
24年中级考试大纲发布在即,中级备考即将进入基础阶段,还未开始学习的小伙伴们一定要抓紧时间啦!
2024年东奥“财会狂欢节”来啦!
中级课程全场保价618!
东奥王牌《轻一》5折起!
1次购课,3重抽奖!
💰入场即可领取大额购课券
免费参与抽免单!
🥇活动期间购课,可每日参加抽奖
有机会赢免单、金条、万元现金大奖...
快快点击菜单栏,参与活动吧!
|本文由东奥会计在线(ID:dongaocom)整理发布。
若须引用或转载,请务必与我们联系并在文首注明以上信息。未经授权擅自转载者将被依法追究法律责任。

