东奥25年税务师新课上线,长按识别上方二维码了解详情!
2025年税务师备考已经正式开始,大家在学习的同时也要关注今年税务师考试的一些新变化,例如考试安排、考试政策等!
今天,奥奥就为大家总结了税务师新考季的几个变化,一起来看看吧!
2025年税务师考试时间延后!
根据人社部发布的《关于2025年度专业技术人员职业资格考试工作计划及有关事项的通知》来看,2025年度税务师职业资格考试时间确定为11月15日、16日!
图片来源:中税协
今年税务师考试时间,让一众税务师考生“松了一口气”,大家可以更好的安排工作和考试时间了!
2025年税务师考试内容或有新变化
其实,除了税务师考试时间的推迟,今年在考试内容上也可能会出现大变化!
2024年12月25日,第十四届全国人民代表大会常务委员会第十三次会议通过了《中华人民共和国增值税法》,宣布自2026年1月1日起开始实施。
图片来源:中国税务报
《税法一》当中的增值税作为我国税收体系中的首要税种,也是税务师资格考试中一个极为重要的内容。大家一定要重点关注增值税法的变化!
参照《民法典》2021年1月1日开始实施,但是在2020年税务师《涉税服务相关法律》教材就已经收录此内容,并加大了考核力度,也就是从20年开始涉税法律中的民商法一直90多分,居高不下。所以今年的《税法一》考试内容的变动可能会很大!
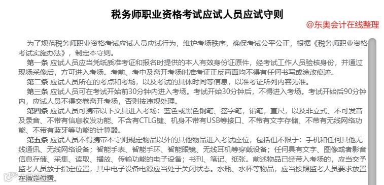
2025年税务师应试规则有新变化
中税协去年更新了《税务师职业资格考试应试人员应试规则》,其中,入场规则、携带计算器以及其他物品的要求有了新变化!25年税务师考生要重点关注!
图片来源:中税协
以下是奥奥为大家总结的重要变化:
入场必需品:应试人员应当凭纸质准考证和报名时提供的本人有效身份证原件,经考试工作人员验核身份,并通过现场采像后,方可进入考场。考前、考中及离开考场时准考证正反两面均不得有任何书写或涂改痕迹。
可以携带的物品:应试人员可携带以下文具进入考场:蓝色或黑色钢笔、签字笔,铅笔,直尺,以及非立式、不可发音及录音、不带有信息收发功能、不含有CTLG键、机身不带有USB等接口、不带有文字存储、不带有无线网络功能、不带有蓝牙等功能的计算器。
不能携带的物品:应试人员不得携带本守则规定物品以外的其他物品进入考试座位,包括但不限于:手机和任何其他无线通讯、无线网络设备;智能手表、智能手环、智能眼镜、无线耳机等穿戴设备;任何具有文字、图像或者影音信息存储、采集、读取、播放、传输功能的电子设备;书刊、笔记、纸张。前述物品已经带入考场的,应当交予监考人员放于指定位置,其中电子设备电源应当处于关闭状态。水瓶、水杯等物品,应当按照监考人员要求放置在指定位置。
奥奥还要特别提醒大家,一定要重视计算器的问题。去年的注册会计师考试就是很多考场对于计算器的携带有了新规定,导致很多考生的计算器无法带入考场,我们税务师考生一定要避免这种情况的发生。
新的考场规则对于一些要求更加细致,这也意味着考试监考会更严格,大家千万不要有侥幸心理!
🔥财会考证人看过来❗️一起备考开挂❗️
中级/注会/税务师
现在购课不仅保价618,
指定课程还能赢三重福利👇
✅抽金条|考证还能赚5克金条
✅抽免单|四舍五入=带薪学习
✅抽 5 折|学习 + 省钱两不误
618保价战车已发车,赶快扫码参与吧!
|本文由东奥会计在线(ID:dongaocom)整理发布。
若须引用或转载,请务必与我们联系并在文首注明以上信息。未经授权擅自转载者将被依法追究法律责任。

