注会6科重点问题汇总来了!全部免费!扫上方二维码立即领取👆
4月8日注册会计师考试报名启动,央视新闻对此进行了报道,这无疑体现了官方的高度重视。
除此之外,新华社、人民网、中国政府网、经济日报、上海证券报、证券日报、财务与会计、中国会计报等多家媒体报道考试及报名相关情况。
注册会计师作为财会行业的权威资格认证,每年仅开放一次报考,且考试机会唯一,其含金量备受国家认可,错过报考将十分遗憾。
抓紧完成注会报名
并检查是否报名成功!
1、注会报名入口
没有报名的小伙伴,请抓紧时间完成报名哟!注会报名时间:4月8日早8:00-4月30日晚8:00
长按识别下方二维码
回复关键词:报名
立即进入报名入口
👇👇👇
2、报名状态查询
在完成注会报名信息填写、资格审核和交费三个步骤后,才算报名成功,此时考生们可以进行个人报名状态查询,确保成功报名。
■ 电脑端查询流程
✅步骤一:登录“注册会计师全国统一考试网上报名系统(https://cpaexam.cicpa.org.cn)”;
✅步骤二:进入网报系统,点击左侧栏目中的“报名状态查询”按钮;
✅步骤三:完成上述步骤,即可查询报名状态。
■ 手机端查询流程
✅步骤一:进入“中国注册会计师协会”公众号,点击底部菜单“CPA考试”-“CPA考试网报系统”;
✅步骤二:登录并进入网报系统,点击“报名状态”按钮;
✅步骤三:完成上述步骤,即可查询报名状态。
【划重点】
由于系统可能存在延迟,考生在缴费后应及时检查报名状态,确保报名成功。
考生需在规定的报名时间内完成网上报名和缴费,逾期将无法补报。
如果在查询过程中遇到任何问题或疑问,请及时联系相关部门进行咨询。
了解注会各科难点
掌握备考技巧!
根据历年考生反馈及中注协通过率统计,cpa六门科目难度整体呈现“会计>审计>财管>税法>经济法>战略”的趋势,但具体难度因人而异,需结合个人专业背景灵活判断。
1、会计:核心基石,重中之重
难点:内容涵盖财务报表编制、企业合并、金融工具等高难度章节,要求考生具备扎实的会计理论基础与实务应用能力。
备考建议:至少投入300-480小时,优先掌握借贷逻辑,结合高频练习,建立知识框架。
2、审计:实务性强,逻辑为王
难点:语言晦涩,需理解审计流程、风险评估及职业判断,缺乏实务经验的考生易感抽象。
备考建议:多读教材原话,结合案例学习,梳理审计程序树形图,强化逻辑思维。
3、财管:公式轰炸,计算为王
难点:涉及大量公式与计算,考试时间紧张,近年客观题难度提升,主观题占比增加。
备考建议:整理公式推导逻辑,强化Excel计算能力,考前进行3次以上模考。
4、税法:琐碎但规律性强
难点:18大税种知识点分散,优惠政策更新频繁,易混淆增值税与企业所得税计算。
备考建议:制作税种对比表,关注政策变动,集中攻克增值税、所得税核心章节。
5、经济法&战略:记忆为主,灵活应用
经济法:重点记忆公司法、证券法,结合案例理解条文。
战略:掌握SWOT分析、波特五力模型,近年考试广度增加,需全面覆盖知识点。
免费领取
注会6科重难点问题汇总!
注会考试中会有很多知识点深度大、理解难度高、分值占比突出且考生普遍容易出错的内容。为了帮助大家更好的掌握重难点问题,东奥总结的【注会6科重难点问题汇总】,现在全部免费领取!
长按识别下方二维码
领取注会6科重难点汇总(PDF版)
👇👇👇
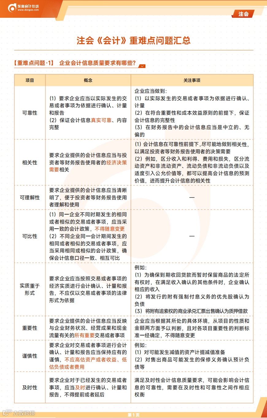
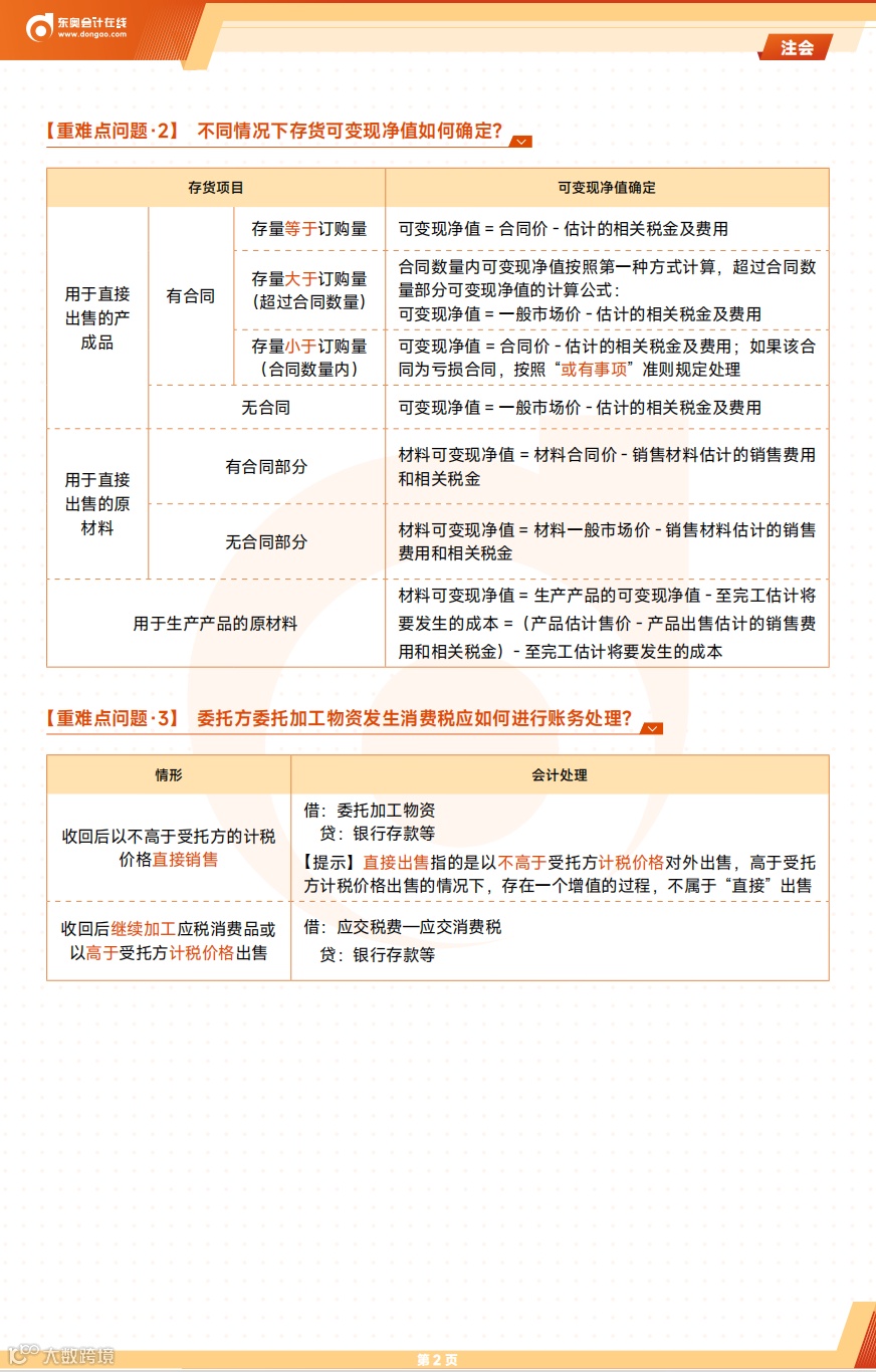
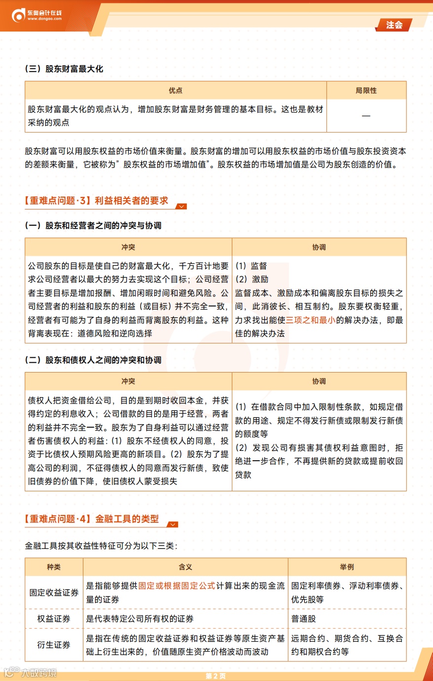
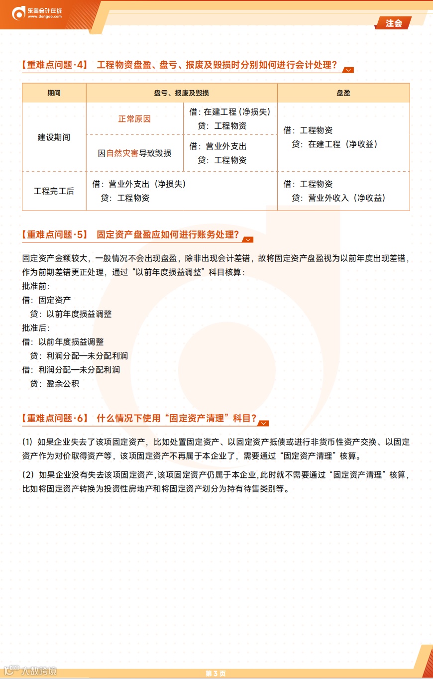
以下为注会部分科目及部分重难点展示图👇
向左滑动看更多
向左滑动看更多
向左滑动看更多
长按识别下方二维码
领取注会6科重难点汇总(PDF版)
👇👇👇
今晚19:30
陈小球老师1V1连麦直播开始
抖音搜索【东奥陈小球】
提前锁定直播间
👇👇👇
注会报名进行时,你为什么报名CPA考试?因为想改变现状?因为热爱这个行业?因为执念?因为想出众?因为凑热闹?因为迷茫?还是因为我命由我不由天?
在这里东奥给你一个倾诉自己备考故事的平台,按照活动要求有机会获奖哟!
在微博说说你与CPA的故事,带【#东奥cpa# 和#决战cpa#】2个话题,并@东奥会计在线和你喜欢的东奥老师,活动即将结束,请大家尽快参加!
🎁下周五(4月18日)老奥从活动参与的人中抽取3名宝宝,每个人送一只可爱的猫爪马克杯。(故事越真挚中奖几率越大哦~)
25考季注会报名季
注会新课,全场保价618
25考季注会新课全面升级
全场保价618
如果你不知道选什么课程
奥奥推荐你选择,D畅听无忧班
理由如下:
理由一:2年内过3科,返学费50%
购畅听无忧班
2年内过3科,返学费50%
注:需在25、26两年考试中通过任意的3科,才符合标准。以往年度通过科目不算。具体活动细则以官网为准;
更多福利及优惠
👇识别下方二维码立即了解👇
理由二:省心
26位东奥名师全享,适合各类考生
3大课程任听,可供多种选择
《轻一》打基础、《轻二》习题练习
2大阶段的图书均配齐
理由三:独享逆袭押题班
考前最后冲刺阶段
帮你速览全书、终极密卷、临考带背
上考场前心中有数
理由四:50人小班定制化带学
50人精细小班,5维环绕式带学
让你的学习更科学
再享综合阶段全套课程
书课深度搭配,省心备考
注会报名季
注会课程特惠
领券最高立减1000元
更多福利及优惠
👇识别下方二维码立即了解👇
|本文由东奥会计在线(ID:dongaocom)整理发布。
来源:中注协、央视新闻、东奥注册会计师,若须引用或转载,请务必与我们联系并在文首注明以上信息。未经授权擅自转载者将被依法追究法律责任。

