注会考试中的《审计》科目具有鲜明的专业性与复杂性特点。
很多考生反馈说:如同看“天书”,学起来特别吃力,根本不知道从何学起。
东奥张敬富老师敲黑板啦!为大家整理学习资料“累吐血”也要“备”下来!希望能帮助考生们学好《审计》科目中的重要知识点。
扫下方二维码领取全部
张敬富老师PDF版「12章累吐血系列」资料
👇👇👇
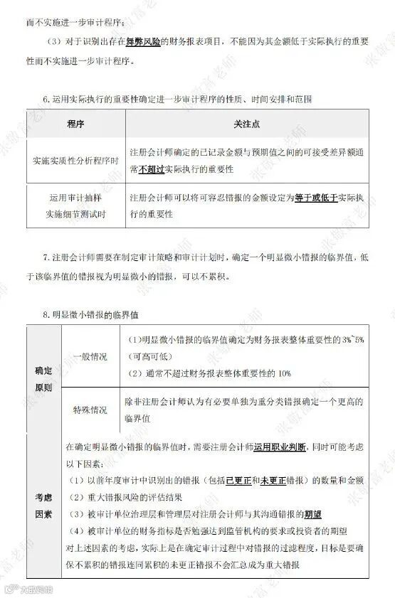
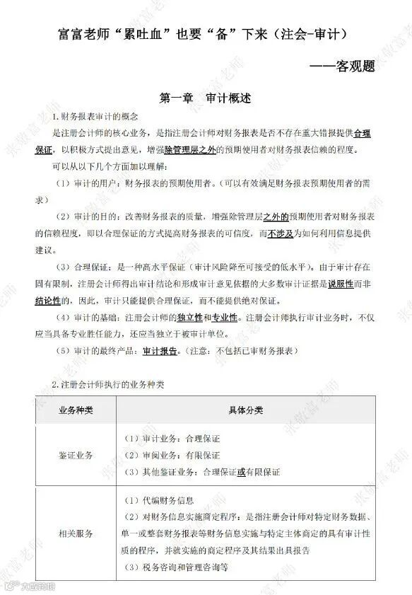
注会审计—客观题
“累吐血”也要“备”下来!
注会审计客观题涵盖教材基础内容,虽知识点广泛但难度不大,许多基础概念常重复出现,且部分题目会跨章节考查。
背考点能加深对高频词汇、易错易混点的敏感度,有助于在考试中快速定位答案,提高答题准确率与效率。
以下为《审计》客观题要掌握知识点的部分示例图👇
扫下方二维码领取全部
张敬富老师PDF版「12章累吐血系列」资料
👇👇👇
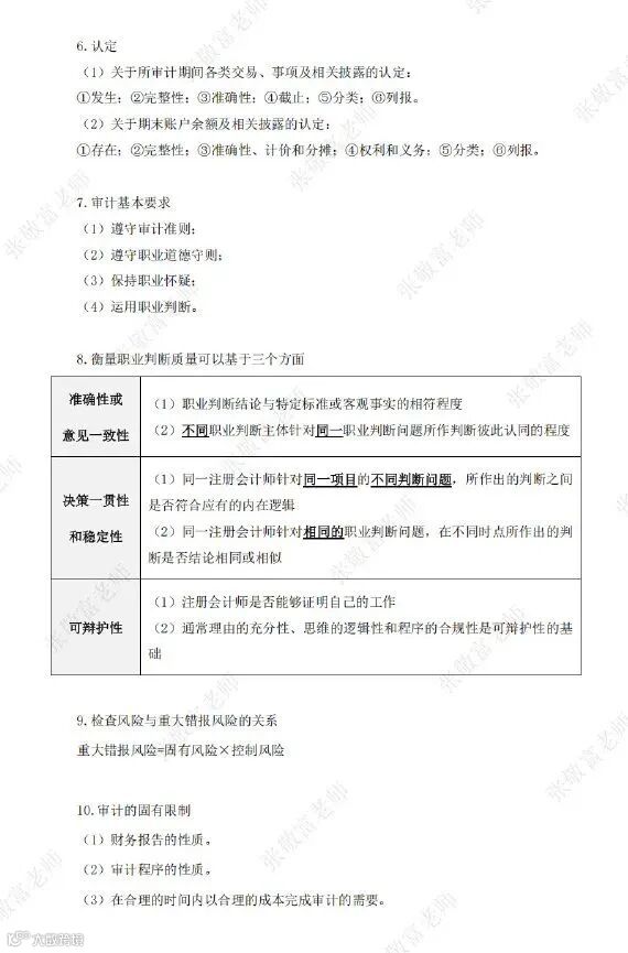
注会审计—主观题
“累吐血”也要“备”下来!
注会审计的主观题侧重考查综合运用能力,但精准背记考点是解题基础。
像审计报告类型、应对重大错报风险的程序等关键考点,只有牢记于心,才能在分析案例时迅速调用,构建完整答题逻辑。
以下为《审计》主观题要掌握知识点的部分示例图👇
扫下方二维码立即领取
张敬富老师PDF版「12章累吐血系列」资料
👇👇👇
注会审计科目特点及备考建议
1
科目特点
审计的专业判断内容比较多,但是应当说大部分考题的答案都可以在书上找得到,其他部分需要一些发挥,例如与会计知识的搭配考核,教材上找不到,所以在熟悉教材的同时,也要学习相关的会计知识。
审计主要体现了“全面考核、重点突出、理论与实务相结合”的原则,千万不要死记硬背,效果往往不会很好的。要抓住重点、难点、多听、多思、多练。
2
入门技巧
①关注教材变化
注会考试的官方教材每年都会发生或多或少的调整,从近十年命题情况来看,教材中新增、新变化知识点比较容易被出题,所以大家一定要关注当年新增及变化的知识点,务必购买当年新教材。
② 理解专业名词
注会审计教材是从国际审计准则直译过来的,所以很多考生读审计教材觉得晦涩难懂。注会审计教材中有大量的专业词汇,对于零基础考生而言,需要过得第一关就是专业词汇关。
而最有效的办法就是多读!通过视觉、听觉的多重刺激,加强自己对专业词汇的记忆。
3
备考建议
审计考试要求全面掌握知识点,但是重点知识,尤其是简答题的考点每年还是比较稳定的,常考点基本轮流出现,因此重点内容需要花更多的时间去理解和记忆。
审计绝对不是死记硬背的科目,而是需要理解,对考点融会贯通,但是完全不背也是不可能的,背下部分内容,做题时可节省不少答客观题时“纠结”如何选答案的时间,以及答主观题时组织语言的时间。
25考季注会报名季
注会新课特惠即将截止
25考季注会新课全面升级
注会报名季课程特惠结束倒计时1天
如果你不知道选什么课程
奥奥推荐你选择,D畅听无忧班
理由如下:
理由一:2年内过3科,返学费50%
购畅听无忧班
2年内过3科,返学费50%
注:需在25、26两年考试中通过任意的3科,才符合标准。以往年度通过科目不算。具体活动细则以官网为准;
更多福利及优惠
👇识别下方二维码立即了解👇
理由二:省心
26位东奥名师全享,适合各类考生
3大课程任听,可供多种选择
《轻一》打基础、《轻二》习题练习
2大阶段的图书均配齐
理由三:独享逆袭押题班
考前最后冲刺阶段
帮你速览全书、终极密卷、临考带背
上考场前心中有数
理由四:50人小班定制化带学
50人精细小班,5维环绕式带学
让你的学习更科学
再享综合阶段全套课程
提醒
注会报名季特惠即将结束
注会新课即将全面涨价
更多福利及优惠
👇识别下方二维码立即了解👇
|本文由东奥会计在线(ID:dongaocom)整理发布。
若须引用或转载,请务必与我们联系并在文首注明以上信息。未经授权擅自转载者将被依法追究法律责任。

