初级20天速学密训封班倒计时,20天高能冲刺,100人军事化管理!识别二维码立即了解👆
初级会计考试倒计时25天,小伙伴们是不是也想知道:自己能不能达到初级会计的取证标准?
下面,奥奥就带大家看看考多少分能拿初级会计证书。
官方确认
初级会计考试信息及合格标准!
财政部在考务安排中已经明确,5年初级会计考两科:
初级会计资格考试于2025年5月17日至20日举行,共8个批次。《初级会计实务》科目考试时长为105分钟,《经济法基础》科目考试时长为75分钟,两个科目连续考试,时间不能混用。
图源:财政部
部分考区更是在相关通知中明确规定:
考生想要取得初级会计证书,需要在1个考试年度内通过全部科目的考试,每一科的合格标准则是60分(单科满分为100分)。
▽ 以天津考区为例 ▽
图源:天津市财政局
这也意味着,如无特殊情况,今年各个考区的初级会计取证标准均为:双科成绩同时满足60分就算合格。
所以!大家无需过于紧张焦虑合格标准,同学们现在要做的就是狠抓重点,力保双科达60冲高分!
长按识别二维码
加入2025初级备考交流群
⬇️及时了解初级考试政策⬇️
初级备考不足1个月
这些初级「必会点」总结免费领!
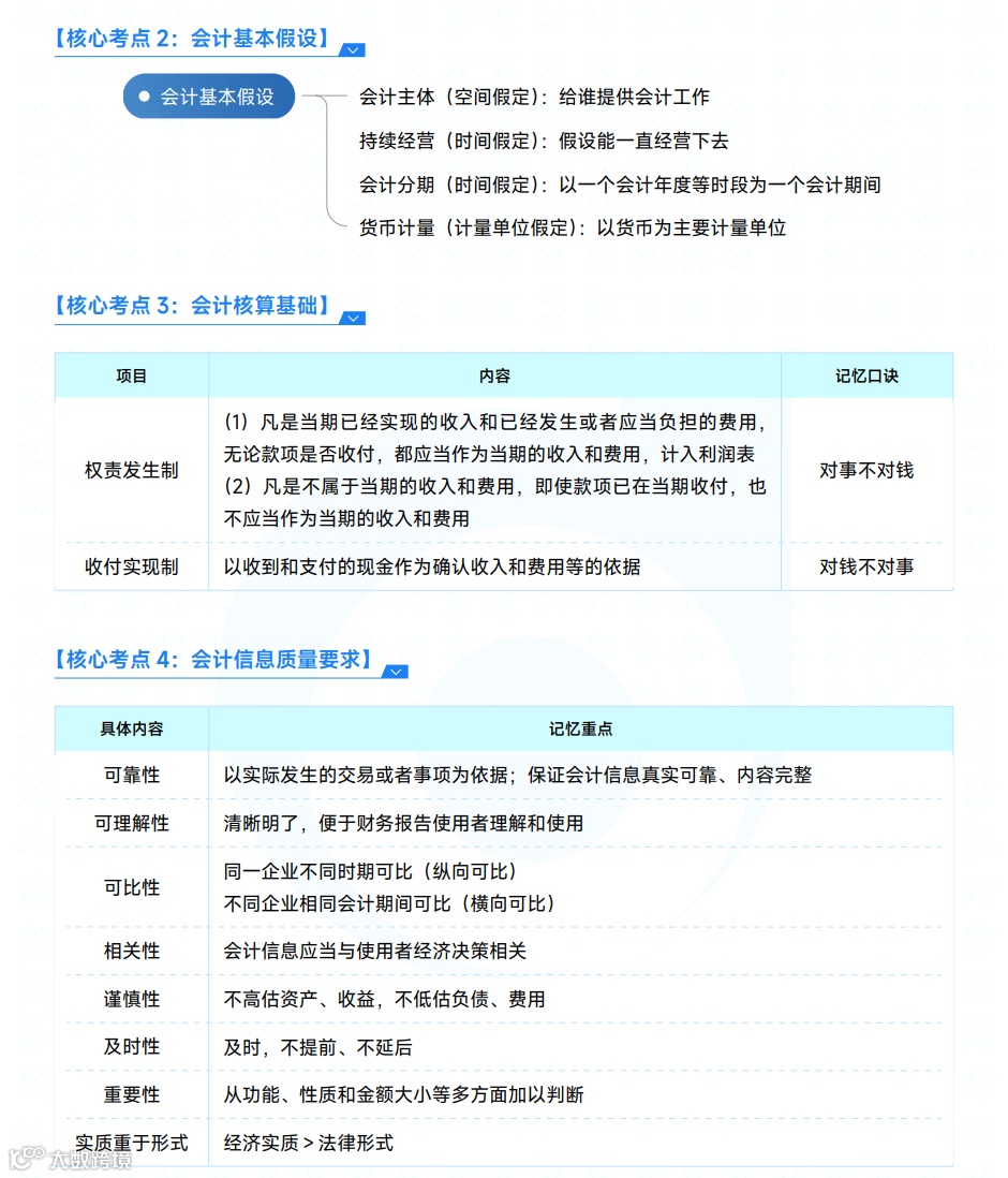
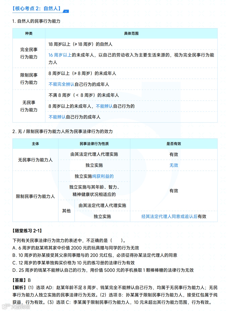
距离2025年初级会计考试越来越近,如何在有限时间内实现高效突破?
东奥为考生们整理了一份初级必会点!内含两科核心考点,还带有随堂练习和答案解析,快来看看你掌握了多少?
由于内容过多,无法全部展示
扫码添加助教老师
领取初级「必会点」总结完整版PDF
👇👇👇
初级VIP·20天冲刺押题密训
东奥名师带高效抢分!
20天押题密训课,串-押-考-背!每个环节,东奥名师都有绝招!4步助您极简冲关!5维冲关带学服务!
20天速学密训封班倒计时6天,识别二维码火速了解详情↓
20天高能冲关密训:
从入门到考场,只学要考的!初级冲刺密训,短短20天4步高能密训!
● 6天核心串讲
急速助力吸收90%以上核心考点!
● 9天黄金押题
东奥独创黄金分类押题法,瞄准650道黄金题分了种类型刷题拒绝盲目,高效实力点押!
● 3天密卷模考
全仿真密卷模考,密训独享!覆盖初级核心考点。一模查缺补漏,二模预测考向。
全真还原考试,计时180min,导师开直播云端监考。考后东奥名师逐题讲卷,查缺补漏
● 2天疯狂带背
结合东奥独家临考「救命」十页纸,考前48小时沉浸记忆。群内浓缩带背,直播精细带背,完成第一轮「粗犷记忆」、第二轮「精细记忆」
添加东奥老师
限时领取大额优惠券
👇👇👇
100人军事化小班管理:
任务有人盯,进度看得见,答疑更全面!100人小班,导师带班!班级群内不是简单听课做题,每天发布任务都是“5维冲关训练”!
4维答疑服务,有问必答!随心提问,决绝一切疑难!
● AI答,智能AI急速问答
● 答疑板,无限次答疑板提问
答疑时间为工作日4H内不含节假日
● 直播答,直播间互动答疑
● 互动答,班群内知识问答
无忧退费,课程安心保障
考试不过,无忧退费!只要您参加2025年初级考试,任何1科或2科没通过(<60分),我们都将全额退还您的课程费用!
真正无门槛、真保障、安心学!
2大豪华专享:
1. 免费享VIP金题库+3本冲关图书
单售总价¥364,现在免费送!
2.VIP冲刺·王牌图书
包含3本实体书,覆盖冲关速学所需!
🔥初级VIP·20天冲刺押题密训🔥
即将封班!
超全面,超安心!
20天高能冲关密训
100人军事化小班管理
“5维”冲关训练,“4维”答疑服务
考试不过,无忧退费安心保障
👇识别二维码立即了解详情👇
扫描下二维码添加老师
👇立即了解详情👇
|本文由东奥会计在线(ID:dongaocom)整理发布。
若须引用或转载,请务必与我们联系并在文首注明以上信息。未经授权擅自转载者将被依法追究法律责任。

