更多实操内容可关注⬆️
📣重磅通知!2025中级会计职称考试报名通道已开启!
⏰ 报名时间:6月12日-7月2日12:00
💰 缴费截止:7月2日晚上18:00
🌐 唯一入口: 全国会计人员统一服务管理平台
(https://ausm.mof.gov.cn/index/)
📅 考试时间:2025年9月6日-9月8日
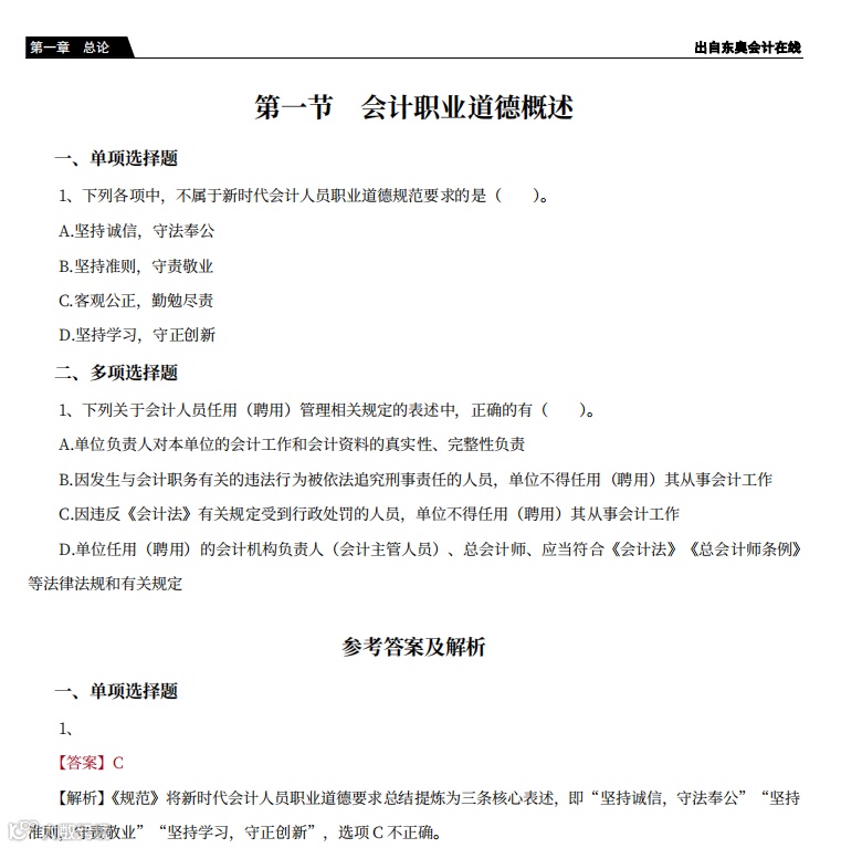
书翻开了吗?题开始刷了吗?是不是感觉...
“知识点太多太杂,完全无从下手啊!” 😵💫
“找不到重点,像无头苍蝇一样乱撞...” 🌀
“看书做题效率超低,时间花了效果却看不见...” 😩
别慌!你的高效备考“救星”来了!
为了帮你精准打击考点、告别盲目复习,
我们特别为大家争取到一份超值福利!
🔥【限时重磅福利】🔥
100套25年中级《轻二》0元送!
25年中级轻2「大题库」图书免费送!
轻松过关®2《三步速刷大题库》,由3大东奥名师倾力打造。分为刷小题、刷大题、刷阶段,三刷三分册,全面提升得分力!
25年中级轻2《三步速刷大题库》图书已现货。想要0元领取的同学,抓紧扫码!
增值税法特训营+税务专项课程
实操免费送
💰省钱: 精通政策,合法省税,避免多缴冤枉钱。
❌避坑: 准确开票、报税、退税,远离稽查风险与罚款。
⛑️控风险: 紧跟政策变化,精准处理汇算清缴等复杂业务,把控税务风险。
硬核技能加持,职场竞争力飙升,升职加薪更有底气!
👇👇👇
价值¥699《税务实操专题课》免费送
抓紧扫码0元领
👇👇👇
25年中级会计备考必备资料包
(章节练习题+历年真题)
免费送
📍章节练习题(前3章)+历年真题
以上所有的资料+纸质书
统统打包送给你!
抓紧时间扫码,限时免费赠送!
🔥 领取步骤图 🔥
⬇️ ⬇️ ⬇️
|本文由东奥会计实操(ID:dongaopin)整理发布
若引用或转载,请务必与我们联系并在文首注明以上信息。未经过授权擅自转载者将被依法追究法律责任。

