25CPA已经开始交费了,不少CPAer忍不感慨:时间过得太快了!昨日是CPA交费的第1天,首日超多考生已经完成了交费,加油干!不能浪费了报名费了。点击这里查看>>>
有的考生验证码收不到;
有的考生无法付款;
有的考生付款就后悔;
你呢?CPA交费通道已经开启,你交费成功了吗?
迎来了交费才发现,竟然有很多考生还没开始学习,或是刚刚开始就被“劝退”。很多考生表示:这种情况下还有交费的必要吗?
还未开始学习
还有必要交费吗?
1
这两类考生最容易放弃交费
一类是今年首次报名的考生,一类是去年暂未通过科目的考生。这两类考生由于暂时还没有通过科目,因此不受CPA专业阶段5年的时间限制。
没有已合格成绩要过期的压力,加之“不学习、不交费,对自己没影响”的心态,以至于到现在还未开始备考,或在备考之初遇到一点困难就想选择放弃!
2
未开始学习,还有必要交费吗?
那么,对于以上两类还未开始学习的考生,还要交费的必要吗?答案一定是:有必要!
既然大家在预报名阶段都已经报名了,说明大家都很认可CPA的价值、了解自己的规划。只是因为自身原因有所拖延。
如果你还将CPA列入未来的规划中,就一定要交费参加考试!
长按识别下方二维码
回复关键词:交费
获取25年注会交费入口
交费后,备考如何补救?
首先要摆正自己的心态,完成交费,积极备考参加考试!距离注会考试还有67天的时间,通过1-2科还是很有可能的!
如果有一定基础,建议备考1~2个科目,如果没有基础,则建议备考1个难度较小的科目。
|
基础 |
科目建议 |
|
有基础 但时间较少 |
建议备考1个科目 (6个科目任选一科) |
|
有基础 且时间充足 |
可以备考2个科目 (1难+1易/2易组合) |
|
无基础 |
建议备考1个科目 (经济法、税法、战略选一科) |
加入2025注会备考交流群
及时获取考试资讯及考试信息
⬇️与考友一起努力,一起通关拿证⬇️
为什么不建议放弃交费!
机会难得,即使未通过考试也有意义!
目前,注会考试一年只举行一次,考生们应该把握机会!距离考试还有一段时间,通过1-2个科目的可能性还是很大的!
图片来源:新浪微博
即使今年未能成功通过考试,也可以从中总结经验教训,为下一年的备考做好准备。
大家都在努力呀,希望你一起!
已交费如何学?
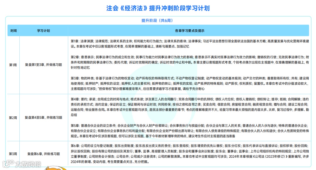
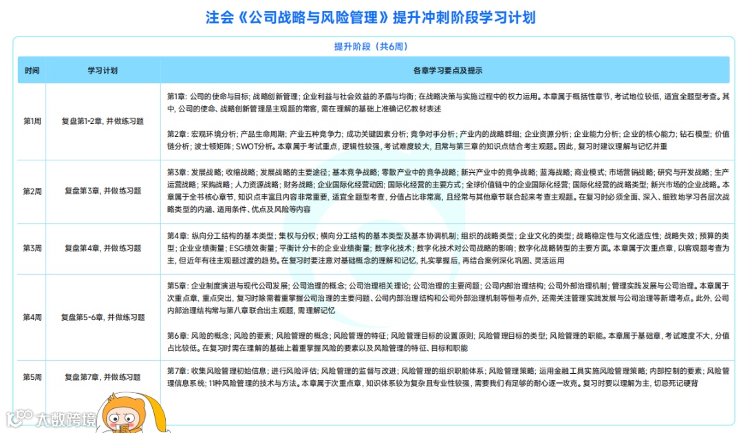
25年注会冲刺阶段学习计划表免费领!
工欲善其事,必先利其器!25年注会已经进入冲刺阶段,注会考试科目多,考点繁杂,如何才能快准狠的进行备考?奥奥已为大家准备好冲刺阶段的学习计划表!火速来下载!
由于资料超多,文章有限,以下仅展示部分内容:
由于文章有限,奥奥不一一展示~
大家识别下方二维码添加老师
免费领取注会备考资料包!
各位考生调整好心态努力备考吧!成功一定属于坚持不懈并努力向上的你!
时间紧?任务重?东奥25年注会新课全面开班,帮你度过难关,助力每位CPAer全力冲刺!
如果你不知道选什么课程
奥奥推荐你选择,D畅听无忧班
🔥正值618年中大促
🔥买26年送25年全套课!
✅3大课程任听,可供多种选择;
✅26位东奥名师全享,适合各类考生;
✅2大阶段的图书均配齐;
《轻一》打基础、《轻二》习题练习;
✅除此之外,D班独享逆袭押题班;
✅50人小班带学服务;
✅再享综合阶段全套课程!
更多福利及优惠
👇识别下方二维码立即了解👇
|本文由东奥会计在线(ID:dongaocom)整理发布。
若须引用或转载,请务必与我们联系并在文首注明以上信息。未经授权擅自转载者将被依法追究法律责任。

