东奥初级VIP密训班,更快更准更有保障,长按识别上方二维码了解详情!
尽管25年的初级会计考试早已结束,但是奥奥还是收到了很多小伙伴的留言:
奥奥理解大家对于初级会计考试的热情,但是还是要告诉大家:目前初级会计考试一年只有一次。如果今年没有参加考试,那就只能等待2026年的考试。
那么26年初级考试预计什么时候报名呢?
26年初级考务信息预测
26年初级会计考试暂未公布考务日程,以下是近几年的初级会计报名时间及考试时间安排,大家可以作为参考。
2026年初级会计考试时间暂未公布,往年考试如果不受特殊情况影响,通常会在5月份进行。报名时间在1月份进行。
如无意外,预计2026年报名时间依然在1月份,考试依然会在5月份进行。
初级报名条件:
2026年初级会计报名条件暂未公布,预计不会有太大变化,以下是25年报名条件,仅供参考:
(一)报名参加会计资格考试的人员,应具备下列基本条件:
1、 遵守《中华人民共和国会计法》和国家统一的会计制度等法律法规。
2、具备良好的职业道德,无严重违反财经纪律的行为。
3、 热爱会计工作,具备相应的会计专业知识和业务技能。
(二)报名参加初级资格考试的人员,除具备基本条件外,还必须具备国家教育部门认可的高中毕业(含高中、中专、职高和技校)及以上学历。
初级报名入口:
2025年初级会计报名入口更换成了“全国会计人员统一服务管理平台”,预计2026年不会发生变化,报名依然会在该平台进行。
初级会计
有可能实现一年两考吗?
近几年,有关部门已发布多个文件提出推进初级会计考试一年多考。
# 财政部:探索推进初级会计专业技术资格考试一年多考!
2021年,财政部会计司发布关于征求《会计改革与发展“十四五”规划纲要(征求意见稿)》意见的函,明确提出:探索推进初级会计专业技术资格考试一年多考,满足广大会计人员能力评价需求。
图片来源:财政部会计司
# 人社部:探索实行常态化考试、一年多考
2019年,人社部、财政部联合发布《关于深化会计人员职称制度改革的指导意见》,提出“助理会计师的考试日期、考试频次等管理权限,根据报考人数增长趋势等因素逐步下放,探索实行常态化考试、一年多考。”
图片来源:人社部
有的小伙伴认为一年两考能够满足日益增长的考试需求,但是还有的小伙伴认为考证人数变多会降低初级证书含金量,那么你是怎样认为的呢?赞同一年两考吗?
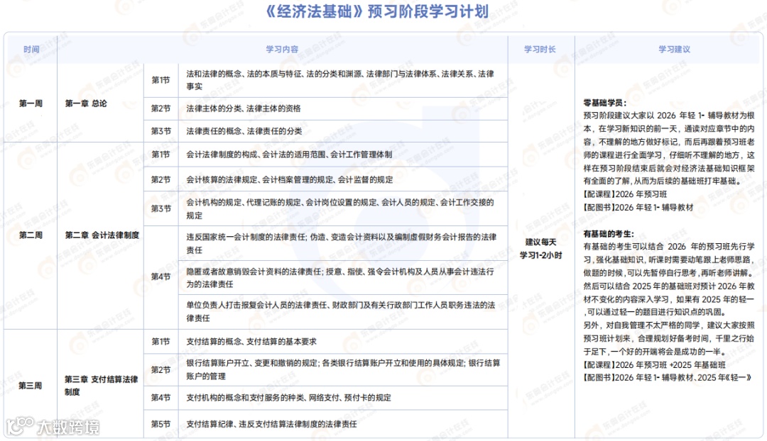
2026年预习阶段学习计划
立即下载!
2026年初级会计预习阶段备考已经开始了,做好备考规划,可以让你的学习事半功倍!
东奥教研团队为考生们整理了初级各科预习阶段学习计划,赶紧下载吧!
以上仅展示部分内容
添加助教老师领取完整版
👇👇👇
大家不需要一开始就投入很多精力,备考是一个循序渐进的过程,在预习阶段,建议每天学习1~2个小时即可。
以上仅展示部分内容
添加助教老师领取完整版
👇👇👇
学习《经济法基础》不要死记硬背,而是要靠理解。
综上,《经济法基础》的复习是一个不断将知识转化为常识的过程,开始得越早,转化为常识的内容就越多,需要死记硬背的内容就越少。
26年初级精准助力备考
就选VIP密训班!
2026年初级会计VIP密训班震撼来袭,更准更快更有保障!
4大东奥名师齐聚、专属光速课程、保姆级小班服务(每班50人精细管理+10步带学全程护航),赠送纸质讲义及题库!
除此之外还有零风险退费协议版本可以选择(真正无门槛!只要26年参加初级考试未通过就全额退费!【仅扣除50元工本费】)
1
东奥4大名师齐聚
4大东奥名师齐聚,每一位都是点押高手!
向左滑动看更多
2
专属光速课程
4步助您光速上分,比东奥普通课程省时50%以上!
3
保姆级小班服务
每班50人精细管理+10步带学全程护航,解决你的备考问题!
考26初级,就选VIP密训!
✅初级4大应试名师+50人专业小班
✅更有零风险退费协议做到真正无门槛!
只要26年参加初级考试未通过就全额退费!
【仅扣除50元工本费】
扫描下方二维码,添加东奥老师~
👇领取限时专属优惠👇
| 本文由东奥会计在线整理发布。
若须引用或转载,请务必与我们联系并在文首注明以上信息。未经授权擅自转载者将被依法追究法律责任。东奥会计在线保留所有权利。

