👆25年税务师《轻一》现货,扫码立即购书👆
近日,中税协发布了一则关于2025年税务师考试的重要通知!一起来看!
中税协发布重要通知!
7月17日,中税协发布了关于2025年度北京、海南自贸区境外人员参加税务师职业资格考试的相关通知:
划重点如下:
一、报名人员范围
在北京市国家服务业扩大开放综合示范区和中国(北京)自由贸易试验区工作的境外人员。不含香港、澳门、台湾居民。
香港、澳门、台湾居民在北京市参加税务师职业资格考试按照中国注册税务师协会相关报名公告执行。
二、报名条件
凡遵守中华人民共和国法律、法规,恪守职业道德,具有完全民事行为能力的境外人员,符合下列相应条件之一的,均可自愿报名参加北京市税务师职业资格考试。
(一)取得经济学、法学、管理学学科门类大学专科学历,从事经济、法律相关工作满2年;或者取得其他学科门类大学专科学历,从事经济、法律相关工作满3年。
(二)取得经济学、法学、管理学学科门类大学本科及以上学历(学位);或者取得其他学科门类大学本科学历,从事经济,法律相关工作满1年。
境外人员在境外的从业经历,可视同国内从业经历。
三、报名时间
2025年7月18日10:00—2025年8月7日17:00
划重点如下:
一、报名人员范围
在海南自由贸易港合法工作、居留或有意愿来海南自由贸易港工作、居留的境外人员以及来华留学生(不含香港、澳门、台湾居民)。
香港、澳门、台湾居民在海南自由贸易港参加税务师职业资格考试按照中国注册税务师协会相关报名公告执行。
二、报名条件
凡遵守中华人民共和国法律、法规,恪守职业道德,具有完全民事行为能力的境外人员,符合下列相应条件之一的,均可自愿报名参加海南自由贸易港税务师职业资格考试。
(一)取得经济学、法学、管理学学科门类大学本科及以上学历(学位);或者取得其他学科门类大学本科学历,从事经济、法律相关工作满1年。
(二)取得经济学、法学、管理学学科门类大学专科学历,从事经济、法律相关工作满2年;或者取得其他学科门类大学专科学历,从事经济、法律相关工作满3年。
境外人员在境外的从业经历,可视同国内从业经历。
三、报名时间
报名人员报名时间为2025年7月18日10:00至8月7日17:00;
报名材料审核时间为2025年7月21日10:00至8月9日17:00。
看到这则通知,可能会有考生疑惑,认为这个通知是面向境外考生发布的,和我们没有多大关系!
大NO特NO!其实这条信息的发布,对于我们税务师考生来说是一个积极的信号,因为本次北京和海南地区开放境外人员参加税务师考试,说明市场上有此需求,才会发布此类的政策,这也足以证明了税务师证书的含金量!
只有政策不断优化,市场不断完善,我们的税务师证书才会越来越有价值!各位25年税务师考生一定要认真备考,争取尽快拿证哦~
《涉税服务实务》
各章节概况剖析与学习建议指引
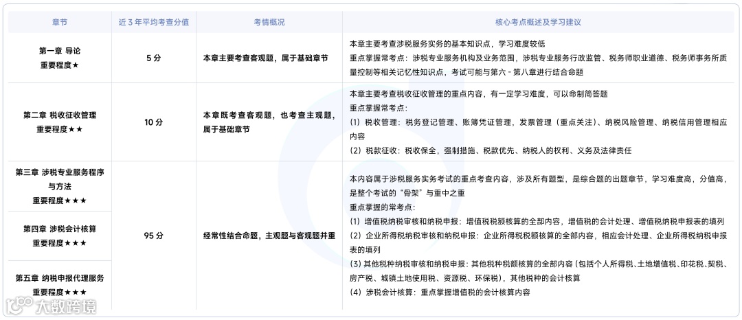
在税务师考试备考中,掌握各章概况能让考生迅速了解每章在学习中的地位和重要性。考生可以将更多时间和精力投入到重点章节的学习中,同时对难点章节提前做好心理准备和学习规划,有针对性地攻克难题。
东奥会计在线结合教务团队整理了《涉税服务实务》各章概况及重要性,同学们快来学习吧!
1. 考试时间与形式
2025年税务师《涉税服务实务》科目考试定于11月16日(星期日)14:00—16:30进行,考试时长为2.5小时,采用闭卷、计算机化考试形式。
2. 准考证打印时间
2025年11月10日10:00至11月16日15:00
3. 考试题型及分值
《涉税服务实务》是五个考试科目中唯一主观题需要用文字的形式进行作答的科目,且主观题的分值约占总分值的64%。
4.《涉税服务实务》和科目章节概况
添加东奥助教老师
领取科目章节概况!
还有更多资料可以领取哦
立即扫码识别
👇👇👇
《涉税服务实务》科目学习方法
● 以教材为核心,强化知识串联
税务师考试《涉税服务实务》科目的考试内容既突出重点,又广泛覆盖各个知识点。这意味着教材中的每一个细节都有可能成为考试的考点,而且可能会从不同的角度进行考查。因此,考生在备考过程中,必须紧紧围绕教材,深入理解和掌握每一个知识点。
此外,该科目的主观题部分往往涉及多个章节的内容,这就要求考生具备较强的综合应用能力。为了提升这一能力,考生需要将教材中各章节的零散知识点有机串联起来,深入挖掘它们之间的内在联系,形成一个完整、系统的知识体系。
● 加强实践,通过习题深化理解
《涉税服务实务》不仅要求考生掌握理论知识,更强调实际应用。对于缺乏相关业务经验的考生来说,理解教材内容可能会有一定的难度。为了克服这一难题,考生应通过大量的习题练习来加深对知识点的理解和应用。多做题、多实践,是提升对这门科目掌握程度的有效途径。通过不断的练习,考生可以更加熟练地运用所学知识解决实际问题,从而在考试中取得更好的成绩。
⚡税务师2025年新课火热开售⚡
还未开始学习的小伙伴
真的要抓紧时间啦!
如果你想报名税务师但是犹豫不决❓
教材下发后学习不知道如何入手❓
内容多、时间短,没有明确的备考规划❓
2025年税务师:4款好课·焕新升级!
满足各类学员备考需求~
奥奥强烈推荐25考季【畅听无忧班】
19位东奥「一线」名师阵容!
3款课程任听任选!
15本图书全配齐!
独享东奥权威名师逆袭押题班!
现在购5考季5科享「无限畅听权益」
畅听班课程无限听,直到考试通过为止!
长按识别下方二维码
添加专属课程顾问
领取更多优惠和备考资料~
👇👇👇
|本文由东奥会计在线(ID:dongaocom)整理发布。
若须引用或转载,请务必与我们联系并在文首注明以上信息。未经授权擅自转载者将被依法追究法律责任。

