↑ 2025初级报分就能抽大奖💯 ↑
人人有奖,100%中奖!
近日,财政部最新发布的视频中透露出,目前我国通过全国会计专业技术资格考试人员超过1400万人!其中初级,中级等各多少人?
与此前“十四五”规划中的预计人数相比差多少?还否已经达标?赶紧跟着奥奥来看看吧~
财政部最新发布!
全国会计资格考试通过人数曝光!
近日,财政部最新发布的视频中透露出,目前我国通过全国会计专业技术资格考试人员超过1400万人!
图片来源:财政部
取得初级资格1060万+人;
取得中级资格330万+人;
通过高级资格考试30万+人;
注册会计师10万+人;
此前,财政部制定的《会计改革与发展“十四五”规划纲要》中表明:初级人员数量>900w人;中级人员数量>300万人;注册会计师32w人。
图片来源:财政部
由此可见,会计人员规模目标已经提前达成,这一情况会不会影响未来考试难度不得而知。
趁考试难度还没大幅上升,尽快拿下你想要考的会计证书才是明确之举!
25年注会考试时间临近
如何把握黄金冲刺期?
1、如何把握黄金冲刺期?
2025年注会专业阶段考试时间为8月23日至24日,综合阶段考试则在8月24日举行,考试的脚步越来越近,合理规划复习时间至关重要。
首先,考生需要根据各科目的考试时间和自身掌握程度,制定详细的冲刺计划。
比如,对于会计、审计等难度较大、分值占比较高的科目,可以适当增加复习时长;对于相对熟悉的科目,进行重点知识的回顾和错题巩固。
🌟在冲刺阶段,建议采用“三轮复习法”。
第一轮,快速浏览教材和笔记,对所有知识点进行全面回顾,构建完整的知识框架;
第二轮,针对重点、难点和高频考点进行专项突破,通过做历年考题和模拟题,强化对知识点的理解和运用;
第三轮,进行全真模拟考试,严格按照考试时间和要求答题,提前适应考试节奏,同时查漏补缺,对薄弱环节进行最后的强化复习。
2、习题刷不完,如何精准提升答题能力?
在冲刺阶段,许多考生陷入“题海战术”,盲目刷题,却忽略了做题的质量和效果。
那么,如何在有限的时间内,通过做题精准提升答题能力呢?
首先,要精选习题,优先选择历年考题和高质量的模拟题。考题是最能反映考试命题规律和考查重点的资料,通过做考题,可以熟悉考试题型、命题风格和答题要求。
在做题过程中,要注重总结和反思。每做完一道题,不仅要关注答案是否正确,更要深入分析题目所涉及的知识点、解题思路和易错点。
对于做错的题目,要及时整理到错题本上,分析错误原因,是知识点掌握不牢固,还是解题方法不当。
定期复习错题本,加深对知识点的理解和记忆,避免在考试中犯同样的错误。此外,还可以通过分析题目之间的关联性,总结答题技巧和规律,提高答题的准确率和速度。
加入2025注会备考交流群
及时获取考试资讯及考试信息
⬇️与考友一起努力,一起通关拿证⬇️
25年注会考试
考前考后时间点务必牢记!
1、7月14日-8月4日,应届毕业生学历认证
持国(境)内学历的应届毕业生报名人员,应当于2025年7月14日-8月4日通过学信网APP进行学历信息认证授权,授权后由网报系统根据身份证件信息链接“中国高等教育学生信息网”进行认证;
持国(境)外学历的,应当于2025年7月14日-8月4日(每天8:00-20:00)登录网报系统补录教育部留学服务中心出具的学历认证书编号,由中注协、省级注协提交教育部留学服务中心进行认证。
2、8月5日-20日,准考证打印
✅ 打印时间:2025年8月5日-20日(每天8:00-20:00)
✅ 打印入口:注册会计师全国统一考试网上报名系统(https://cpaexam.cicpa.org.cn)
参加注会考试必须携带纸质准考证,考生们需要在规定的时间内下载并打印准考证。
建议大家保存好准考证电子版源文件,同时打印多张准考证,分别存放在不同的地方,以免丢失!
3、8月23日-24日,注会考试
对比24年注会考试时间安排,2025年注会专业阶段考试天数减少,部分科目考试场次减少。
部分地区的部分科目将安排两个批次的考试,打印准考证后,考生需要仔细核对准考证上的考试批次及时间,避免错过考试。
4、11月下旬,考试成绩查询
✅ 成绩查询时间:预计2025年11月下旬可登录网报系统查询成绩并下载打印注会考试成绩单。
✅成绩查询入口:https://cpaexam.cicpa.org.cn
✅成绩复核:
成绩查询后,如果考生对自身成绩抱有疑问,或成绩与合格标准十分接近,可以考虑进行成绩复核。
需要对考试成绩复核的考生,可在成绩发布后第5个工作日起的10个工作日内,通过网报系统,提出复核申请,中注协将根据《注册会计师全国统一考试成绩复核办法》统一组织复核工作。
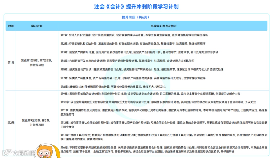
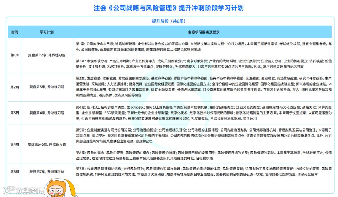
25年注会冲刺阶段学习计划表
免费领取!!
工欲善其事,必先利其器!注会考试科目多,考点繁杂,如何才能快准狠的进行备考?奥奥已为大家准备好冲刺阶段的学习计划表!火速来下载!
由于资料超多,文章有限,以下仅展示部分内容:
由于文章有限,奥奥不一一展示~
大家识别下方二维码添加老师
免费领取注会备考资料包!
冲刺阶段,看什么课?做什么题?背什么点?
东奥急救方法来了!考前2个月,注会VIP抢分40天抢分密训,帮助大家跳出困境,冲关无忧!
|本文由东奥会计在线(ID:dongaocom)整理发布。
本文部分内容来源于财政部。若须引用或转载,请务必与我们联系并在文首注明以上信息。未经授权擅自转载者将被依法追究法律责任。

