随着2024年高级会计师实务考试的临近,众多考生的心情或许如波澜起伏,一部分已经稳步步入复习轨道,而更多的人却因种种现实困扰还未开启学习之旅,内心难免焦虑与困惑。
奥奥在此坚定地告诉大家:“无需慌张,60天足以完成一次华丽的转身,从零起步也能冲刺至巅峰!”
考试形式为开卷
熟悉教材就成功了一半!
高级会计师实务考试采用的是开卷形式,这意味着对教材的熟悉程度至关重要。
考生们应当将首要任务设定为全面研读并理解教材,特别是对于核心知识点和高频考点,务必做到烂熟于心,能够在翻阅教材的同时迅速定位并准确解答问题。
同时,通过对历年真题的研究,摸清出题思路,找准复习重点,使教材知识在实际考试中发挥最大的效用。
长按识别下方二维码
免费领取
【高频考点】+【2019-2023年考试真题】
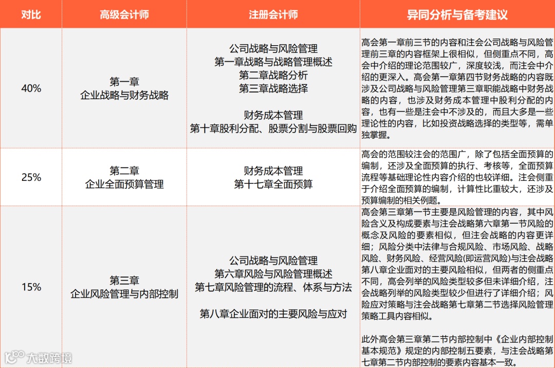
考试内容与注会重合度高85%
学以致用拿高!
高级会计师实务考试与注册会计师考试内容高度契合,据数据显示,两者间的知识点重叠度高达85%。
这为考生提供了一个宝贵的学习契机,即通过深入研究注会课程中的相关内容,巧妙地将其转化为高级会计师考试的优势,实现知识的融会贯通与灵活运用。因此,考生在复习时,可充分利用这一特性,借力打力,学以致用,最大化地提高自身对高级会计师实务知识的理解和掌握,进而冲击高分,决胜考场。
长按识别下方二维码
查看【高会&注会知识点比对】完整内容
1年就拿证
提前准备论文+业绩!
高级会计师考试不仅仅考察专业理论知识,还包括对实践能力和工作经验的考核。
因此,提前准备好论文以及业绩材料至关重要。
精心挑选与工作密切相关的业绩案例,撰写具有深度和广度的专业论文,不仅有助于理论联系实际,更能在一定程度上确保一次性通过考试,实现一年内成功拿证的目标。
为了助力大家在这关键的60天里高效冲刺,我们特别推出“贴心冲刺大礼包”,包含“业绩模板、论文模板、评审指导”三大丰富资源,让您的备考之路更加顺畅。限时限量,仅限前100名报名者免费获取,把握机会,让这份“冲刺利器”成为您跃升大神的关键助力。
长按识别下方二维码
领取【业绩模板+论文模板+评审指导】
最后,希望每位考生都能稳扎稳打,全力以赴,迎接即将到来的挑战,顺利斩获高级会计师证书,实现职业生涯的重要突破。加油,你们一定可以!
| 本文由东奥会计在线整理发布。
若须引用或转载,请务必与我们联系并在文首注明以上信息。未经授权擅自转载者将被依法追究法律责任。东奥会计在线保留所有权利。

