👆25年税务师《轻一》现货,扫码立即购书👆
税务师考试历年的报考人数是多少呢?2025年会不会持续增加呢?快来一起看看吧。
税务师历年报考人数
近几年来,税务师报名人数始终在80万+。

数据显示,2017年至2022年税务师报名人数逐年增加,2020年-2022年虽受疫情影响,报名人数仍然持续走高,23年-24年报名人数有所减少,但总体报名人数还是在80万+!
税务师证书
职业发展的助力
税务师作为财税领域的专业人才,在企业的财务规划、税务筹划、风险管理等方面发挥着至关重要的作用。
随着国家税收政策的不断调整和完善,企业对税务专业人才的需求日益增长。拥有税务师证书,意味着你具备了扎实的专业知识和丰富的实践经验,能够在复杂的税务环境中为企业提供精准、高效的解决方案。
税务师可深耕传统税务领域,提升技能与服务,同时探索新业务如国际税务咨询、定制化解决方案,满足市场需求。
还可以利用互联网和大数据,如在线咨询平台、智能筹划软件,提高效率与客户满意度,增强竞争力,推动行业转型等。
作为企业与税务机关的桥梁,税务师促进政策落实、管理完善,助企业避税、规避风险,为税务机关提供信息支持,优化税收政策。因此,税务师职业前景广阔,充满挑战与机遇。
税务师作为涉税领域的热门职业之一,以其专业性职业发展空间广阔而备受瞩目。对于有志于从事税务相关工作的人来说,考取税务师证书无疑是一个明智的选择。
每一个伟大的梦想都始于勇敢的第一步。报名税务师考试,不仅仅是为了获得一张证书,更是对自己能力的一次挑战和提升,是对未来职业发展的一次重要投资。
识别下方二维码
回复:报名
立即获取税务师考试报名入口
👇👇👇
《涉税服务实务》科目
学习方法
在税务师考试备考中,掌握各章概况能让考生迅速了解每章在学习中的地位和重要性。
考生可以将更多时间和精力投入到重点章节的学习中,同时对难点章节提前做好心理准备和学习规划,有针对性地攻克难题。
考试时间与形式
2025年税务师《涉税服务实务》科目考试定于11月16日(星期日)14:00—16:30进行,考试时长为2.5小时,采用闭卷、计算机化考试形式。
考试题型及分值
《涉税服务实务》是五个考试科目中唯一主观题需要用文字的形式进行作答的科目,且主观题的分值约占总分值的64%。
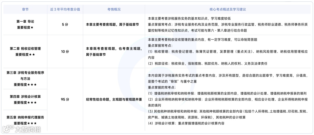
《涉税服务实务》章节概况
添加东奥助教老师
领取《涉税服务实务》章节概况
还有多重资料&好礼领不停
立即扫码识别
👇👇👇
《涉税服务实务》科目学习方法
1.以教材为核心,强化知识串联
税务师考试《涉税服务实务》科目的考试内容既突出重点,又广泛覆盖各个知识点。这意味着教材中的每一个细节都有可能成为考试的考点,而且可能会从不同的角度进行考查。因此,考生在备考过程中,必须紧紧围绕教材,深入理解和掌握每一个知识点。
此外,该科目的主观题部分往往涉及多个章节的内容,这就要求考生具备较强的综合应用能力。为了提升这一能力,考生需要将教材中各章节的零散知识点有机串联起来,深入挖掘它们之间的内在联系,形成一个完整、系统的知识体系。
2.加强实践,通过习题深化理解
《涉税服务实务》不仅要求考生掌握理论知识,更强调实际应用。对于缺乏相关业务经验的考生来说,理解教材内容可能会有一定的难度。为了克服这一难题,考生应通过大量的习题练习来加深对知识点的理解和应用。多做题、多实践,是提升对这门科目掌握程度的有效途径。
通过不断的练习,考生可以更加熟练地运用所学知识解决实际问题,从而在考试中取得更好的成绩。
⚡税务师2025年新课火热开售⚡
2025年税务师教材已经发布,
报名也正在进行中!
还未开始学习的小伙伴真的要抓紧时间啦!
如果你想报名税务师但是犹豫不决❓
教材下发后学习不知道如何入手❓
内容多、时间短,没有明确的备考规划❓
2025年税务师:4款好课·焕新升级!
满足各类学员备考需求~
奥奥强烈推荐25考季【畅听无忧班】
19位东奥「一线」名师阵容!
3款课程任听任选!
15本图书全配齐!
独享东奥权威名师逆袭押题班!
现在购5考季5科享「无限畅听权益」
畅听班课程无限听,直到考试通过为止!
长按识别下方二维码
添加专属课程顾问
领取更多优惠和备考资料~
👇👇👇
|本文由东奥会计在线(ID:dongaocom)整理发布。
若须引用或转载,请务必与我们联系并在文首注明以上信息。未经授权擅自转载者将被依法追究法律责任。

