25中级报分活动已上线,点击公众号菜单栏「中级报分」立即参与👆
中级出成绩后,大家都有什么打算呢?奥奥前段时间做的小调查,其中有很多考生表示要继续奋斗!
每年都会有很多中级考生趁热打铁,直接转战税务师、注册会计师,这些都是不错的选择!
今天,奥奥就来送上一份转战税务师/注册会计师的备考指导!赶快来看!
转战税务师&备考指导
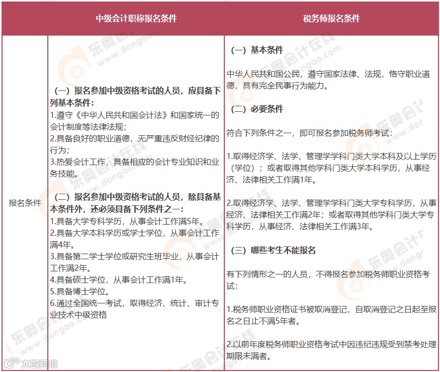
考完中级会计师之后,参加税务师考试也是非常不错的!而且税务师的含金量非常高,税务师考试的考核内容更专注于税务本身,力求在税务方面达到精专。
税务师考试科目共五科:《税法(一)》、《税法(二)》、《涉税服务实务》、《财务与会计》、《涉税服务相关法律》。
税务师的部分科目与中级会计考试科目的契合度很高,其中税务师的《财务与会计》与中级会计的《中级会计实务》和《财务管理》的契合度高达90%,税务师的《涉税服务相关法律》与中级会计的《经济法》的契合度也不低。
税务师考生须在连续5个考试年度内通过全部应试科目的考试,大家要根据学习时间、基础等情况合理安排,中级考后转战的考生可以报考2-3科。
奥奥建议可以这样搭配科目备考:
① 中级会计实务、财务管理+税务师财务与会计(强烈建议);
② 中级经济法+税务师涉税服务相关法律;
③ 中级经济法+税务师税法(一)、税法(二)、涉税服务实务;
想到获得更多
税务师备考指导及资料
可关注公众号查看
⬇️⬇️⬇️
转战注会&备考指导
注册会计师是财会行业级别非常高的证书,就业前景更加广阔,对于职位和薪资的提升更是不可限量!
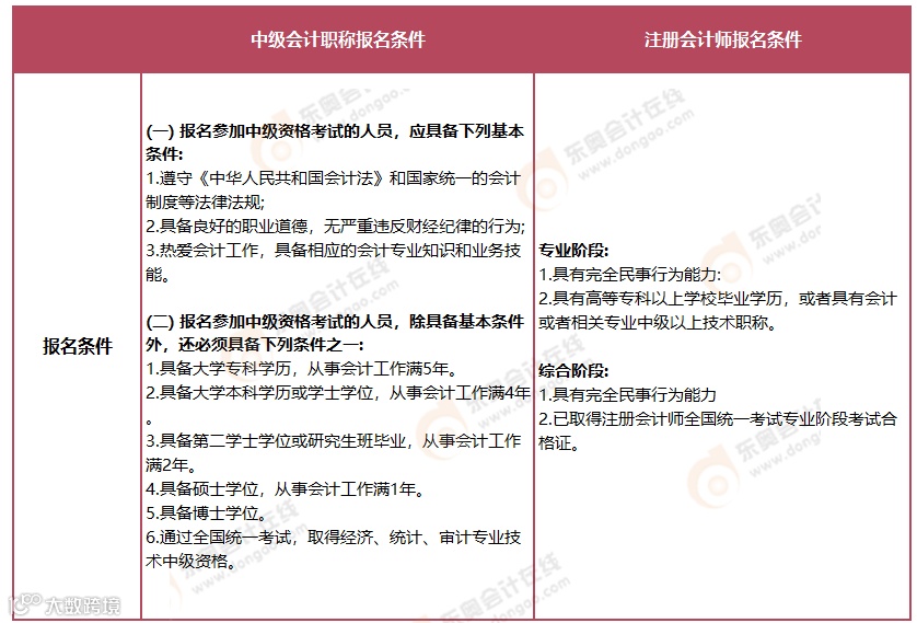
注册会计师考试专业阶段考试科目共六科:《审计》、《财务成本管理》、《经济法》、《会计》、《公司战略与风险管理》、《税法》;
中级会计职称和注册会计师的部分科目关联性较强,从深度和广度上来说,注册会计师《会计》、《财管》和《经济法》基本包含了中级会计《中级会计实务》、《财务管理》和《经济法》考试的内容。
所以反过来说,考完了中级会计职称,也相当于学习了一部分注册会计师的内容。
由于26年报名简章还未公布,以25年为例,中级会计考试时间为9月6日至8日,注册会计师专业阶段考试时间为8月23日-24日,因为时间相近,知识在脑海中是持续保温的状态,所以同时备考可以借力打力,提升拿证的效率!
奥奥为大家推荐集中备考方案,大家可做参考👇🏻
✅针对时间较为充裕的考生:
CPA会计、财管、经济法+中级三门
✅针对时间紧,需要兼顾家庭和工作的考生:
CPA会计、财管+中级会计、财管
CPA会计、经济法+中级会计、经济法
想要获得更多
注会备考资料及指导
可关注公众号查看
⬇️⬇️⬇️
|本文由东奥会计在线(ID:dongaocom)整理发布。
若须引用或转载,请务必与我们联系并在文首注明以上信息。未经授权擅自转载者将被依法追究法律责任。

