⬆️立即扫码,立即获取专属优惠⬆️
距离中级考试仅有5天了,奥奥发现中级考试考场要求竟然变严了?!不让带手机,不让戴饰品,连化妆也不行?快来跟奥奥一起看看究竟如何?
中级考试杜绝饰品、化妆?!
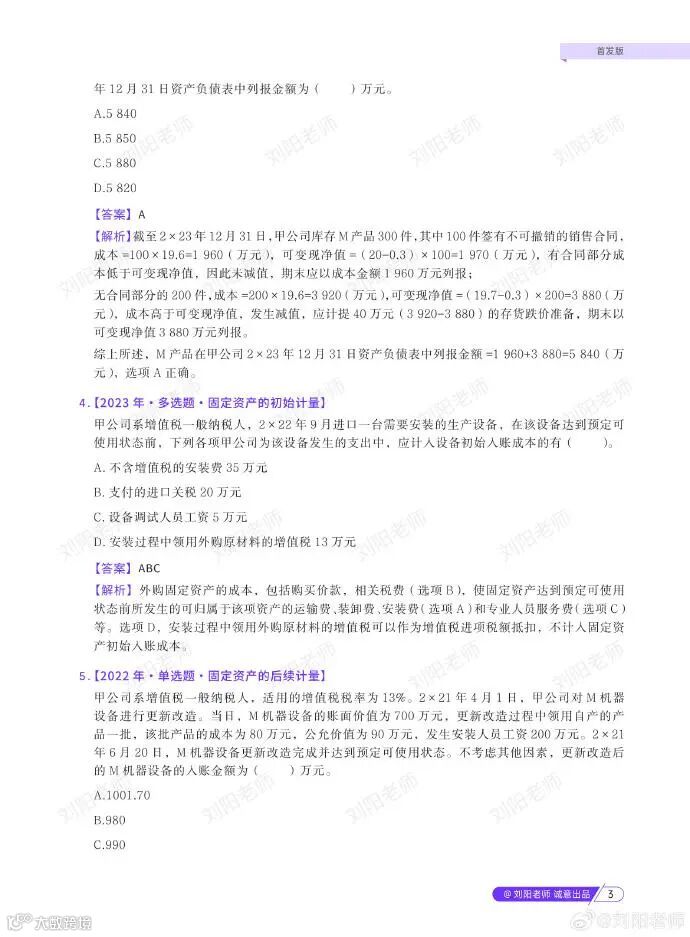
一切为了公平公正!
重庆市财政局发布关于中级考试的通知,提醒考生应严格遵守《会计人员职业道德规范》,诚信参考。
图片来源:重庆市财政局
通知Tips:
(一)不得携带或佩戴准考证和有效居民身份证之外的其他物品(包括但不限于手机、智能手表、智能眼镜、耳机等电子设备,耳环、项链、胸针、手镯等佩饰)进入考位。准考证和有效居民身份证之外的物品(含电子、通讯、计算、存储等设备)应设置成关闭状态,并存放在考场指定位置。长发需自行捆扎露出耳朵。
(二)考生进入考场前将接受身份识别认证。考生应持有效期内身份证(非电子身份证书)参加考试,身份证遗失或失效的应提供临时身份证或公安机关出具的带本人照片的身份证明方可参加考试。考生应合理安排时间,提前到达考场(点)进行身份验证,不做面容浓妆等影响身份识别验证的行为。若考生因手术等原因造成面部变化较大可能影响身份识别的,请提前准备并当场提供相关医学或法律证明。
重庆地区考场规则的提高也说明了,面对国家统一类别的考试,公平公正成了保护考生权益的必经之路!除以往“禁止携带电子设备进入考场”的要求以外,此次对发型妆容也算有了较为明确的要求。
希望各位考生朋友们严格按照要求参加考试。目前其他地区暂未明确严格要求,但大家也要及时关注当地官方发布的通知!
中级考试公式和符号输入方法
请务必熟练!!!
以下为官方公布的考试系统操作建议及输入方法,请大家务必提前熟悉掌握!👇👇👇
这些被忽视的「得分细节」
就是你的60分快捷键
客观题失分点
中级会计考试的客观题(单选、多选、判断)分值占比一般较大,看似简单,实则暗藏玄机。出题人常通过“绝对化表述”“概念混淆”“时间陷阱”等手法设置干扰项,而考生若未养成“审题-定位-排除”的答题习惯,极易误入圈套。
单选题:题干中“不包括”“错误的是”等否定词容易被忽略,导致选反答案。
多选题:部分选项表述正确但与题干无关,或仅部分符合题意,若未严格匹配题目要求,少选得相应分值,多选、错选、不选均不得分。
判断题:命题人常利用“部分正确即整体正确”的认知偏差,或对“可以”“必须”等关键词进行偷换,考生若不仔细推敲,极易判断失误。
⚠️⚠️⚠️客观题的评分规则是“精准匹配答案要点”,而非“凭感觉判断”。若平时训练中未注重提升对题干关键词的敏感度,考场上就容易因疏忽而丢分。
主观题失分点
中级会计考试中,主观题(如计算分析题、综合题)的评分标准并非“按步骤给分”那么简单。
更关注答题逻辑的完整性与条理性:
❓是否明确区分了题目要求的不同小问?
❓是否清晰标注了计算过程与结论?
❓是否对关键假设或依据进行了说明?
许多考生习惯“堆砌公式”或“直接写答案”,却忽略了答题结构的规范性。
会计实务-综合题:若未明确区分题目要求的不同小问,或未对关键假设进行说明,难以判断答题逻辑的严谨性,可能导致“部分得分”甚至“整体失分”。
财管-计算分析题:若未分步列示公式、代入数据的过程,即使最终答案正确,也可能因“过程不完整”被扣分。
经济法-简答题:经济法的简答题中,若未引用法条原文或未结合案例分析,仅靠个人理解作答,得分自然会大打折扣。
⚠️⚠️⚠️主观题的评分规则强调“步骤完整性+逻辑结构性+答案”,而非仅依据最后的答案正确与否。因此,考生在平时训练中需养成规范答题的习惯,严格按照步骤作答,确保得分点无遗漏。
机考系统失分点
中级会计考试全面实行机考模式,但许多考生机考并不熟悉操作方式。导致答题符号或格式等输入错误、时间分配不均匀导致失分。
公式输入错误:财务管理科目涉及大量公式,若不熟悉机考系统的公式编辑器,可能因符号输入错误或格式混乱导致计算结果偏差。
法条引用不规范:经济法科目需准确引用法条原文,或遗漏关键条款,会被判为“依据不足”。
时间分配失衡:未训练“跳题-标记-回填”的技巧,导致在难题上过度纠结,简单题反而因时间不足未作答,整体得分率下降。
⚠️⚠️⚠️机考评分规则对"操作规范性"的考核要求,不亚于对知识掌握度的考察。建议考生提前熟悉机考系统操作流程,避免因操作失误导致非知识性失分。
考前每一次模拟测试都不要抵触,更不要影响你的心态,考前的失误都是积累经验且给自己一次又一次的进步机会,只有无数次的练习才能在考试中保持平常心,顺利完成考试!
东奥中级公益模考正在进行中,成套的考题,近100%的考场还原度,都可以协助你更好的进行考前模拟👇👇👇
⚠️建议大家都使用电脑来进行练习哦
最后一周,中级冲刺应该怎么学?
刘阳老师放大招!
距离中级考试仅剩1周了,奥奥做的小调查中发现,还有很多考生不知道怎么刷题!!
别急,刘阳老师来给大家支招了,全是干货,赶紧的!
🔥第一优先级:做历年真题
👉🏻【套数】至少近3年的3套,多多益善,但别超5年(太久远没有参考价值)。
👉🏻【方法】没做过的,从头到尾怒刷,有条件最好听一下视频讲解,榨干真题价值。
已经做过的,动手做错题,重点笔记二刷即可,淡忘的内容或题目复听讲解或答案,如有疑问,借助答疑系统搞定。
🔥第二优先级:本年模拟题
👉🏻【套数】至少2套。
👉🏻【方式】闭卷做题→认真看答案分析/听视频讲解→尤其注意本年老考点新考情,及新考点新方向。
🔥第三优先级:大题+计算题+文字题
👉🏻直接开刷刘阳老师精心为大家准备的中级冲刺3大资料:
《主观题必做45题》;
《多选判断218句》;
《必会小计算65题》;
📢先做一遍,不懂的听讲解看解析,需要背记的多选判断218句也给大家准备了音频,多听!!
识别下方二维码
添加助教老师
立即领取刘阳老师3大资料!
👇🏻👇🏻👇🏻
资料很多,奥奥给大家展示一些,可以看看哈:
《主观题必做45题》
识别下方二维码
添加助教老师
立即领取刘阳老师3大资料!
👇🏻👇🏻👇🏻
《多选判断218句》
识别下方二维码
添加助教老师
立即领取刘阳老师3大资料!
👇🏻👇🏻👇🏻
《必会小计算65题》
识别下方二维码
添加助教老师
立即领取刘阳老师3大资料!
👇🏻👇🏻👇🏻
这些资料正式冲刺的你需要的!💜刘阳老师诚意出品,2025全新首发💜!逆风翻盘,永不放弃,坚持就是胜利!
🔥2025年中级会计考前提速看这里!🔥
“临考点拨考前速冲” 直播来啦!
⏰8月31日-9月2日,
张敬富、闫华红、黄洁洵
3位东奥名师亲自为你终极划重点,
聚焦核心考点、解答备考疑惑
靶向抓分 + 稳进提速
扫码预约,跟紧临考快攻节奏
通关更有把握!
今晚18:30,黄洁洵老师《经济法》带冲!
👇点击卡片预约直播👇
|本文由东奥会计在线(ID:dongaocom)整理发布。
若须引用或转载,请务必与我们联系并在文首注明以上信息。未经授权擅自转载者将被依法追究法律责任。

