今晚19:00
马小新老师「考前5天提示班」限时公开
点击卡片立即预约直播
5月起,申报工资要注意了!工资申报差异预警来了!
企税汇缴工资总额
&残保金申报工资总额差异!
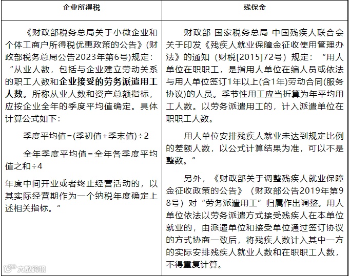
系统提示风险:2022年企业所得税汇算清缴申报的工资总额和人数与本次残保金申报的工资总额和人数不一致。
a、企业所得税汇缴申报表
b、残保金申报表
a、从职工人数来说
(1)企业所得税的从业人数包括企业接受的劳务派遣用工人数,而残保金的人数中,首先,劳务派遣人员是属于派出方的,其次,以派遣方式接受残疾人在本单位就业的,人员归属由派遣单位和接受单位通过签订协议的方式协商确定归属,这也可能存在口径差异。所以在人数统计方面,企业所得税口径的人数和残保金的职工人数就存在差异。
(2)退休返聘人员无法和企业签订劳动合同,即无法与企业建立劳动关。因此,企业所得税和残保金的职工人数应均不包含退休返聘人员。
b、从工资总额来看
如果有特殊情况或者特殊人员,两者有一定的差异:
(1)劳务派遣:如果劳务派遣员工的人数计入用工单位,则工资总额应该在用工单位的工资总额中包含;反之,应全部不在用工单位包含,而计入派遣单位的人数和工资总额。
(2)退休返聘:企业因返聘离退休人员所实际发生的费用,应区分为工资薪金支出和职工福利费支出。其中属于工资薪金支出的,准予计入企业工资薪金总额的基数,作为计算其他各项相关费用扣除的依据。而返聘离退休人员无法和企业签订劳动合同,则不应纳入残保金的工资总额基数。
总结:
1、从目前的政策来看,残保金申报的人数和工资总额和上年度企业所得税申报的人数和工资总额,在不存在返聘离退休人员、劳务派遣人员等特殊人员情况下,应该是相差不大的,预计有小额差异时,系统也不会提示风险。
2、至于是否可以直接取企业所得税申报表工资总额的数据作为残保金申报基数,头条君认为在没有特殊人员、特殊情况下,其实是可以的。
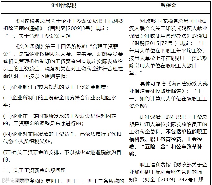
企税与个税工资薪金差异预警
之前,湖北随州税务局一则消息引发广泛关注,其中明确提到对在工资薪金上做手脚,偷逃所得税的违法行为进行严厉打击。
据悉,税局组织开展了“企税+个税工资薪金差异”风险对比行动,查找“两税”差距原因,并利用这一关联性对企业的“两税”实行联动监管。
据随州税务局消息,这项新稽查手段得益于税务大数据对比。
对比发现,部分企业的工资薪金税前扣除金额和个税申报的工资薪金有很大差距。
税局以此为突破点,组织开展“两税工资薪金差异风险比对活动”,查找两者差距原因,并利用这一内在联系,对企业的“两税”工资薪金实行联动管理。
调查发现,滥用往来账科目是“两税”工资薪金金额相差大的一个重要原因。
往来账包括应收账款、其他应收款、预付账款、应付账款、其他应付款和预收账款共6个往来科目。由于不直接涉及损益核算,一些企业滥用往来账,在工资薪金上做手脚,以达到少缴税的目的。
1、将未兑现的奖金转入往来账,提前税前扣除。
某银行为激励管理层,新增奖励项目“合规性工资”,在业绩考核周期内先计提,待达到经营目标后再发放。
这部分工资薪金已计提但未实际支付,并进行了税前扣除,而个税按实际支付的金额扣缴税款,导致“两税”工资薪金差异。
这是违规操作,最终该银行调增并补缴企业所得税655万元。
2、将股东向企业的借款长期挂往来账上,代替股息红利。
2021年,某生猪养殖公司企业所得税税前扣除工资薪金金额为2330.61万元,但扣缴申报的个人收入仅为476.37万元。
进一步比对发现,企业工资薪金发放明细表内,无身为高管股东的工资发放记录。查看“其他应收款”科目发现,股东从企业借用了大量资金长期未归还,这些借款就是发放给股东的股息红利。
最终该企业依法按“利息、股息、红利所得”项目补扣个人所得税77.75万元。
3、以母公司股权激励子公司高管,虚增成本费用。
2021年,某上市公司的子公司企业所得税税前扣除工资薪金金额为5464.16万元,但扣缴申报的个人收入金额仅为3071.35万元。
核实发现,该企业通过“工资薪金支出—股权激励”项目,在企业所得税税前列支了以母公司股权激励本单位高管的费用。
但税法规定,母子公司作为两个法人主体,本公司的股权只能激励本公司高管,激励子公司高管无法税前扣除。最终,该企业更正申报并补缴税款130余万元。
随州税务局还提到,之后将设计企税与个税“工资薪金差异预警指标”,根据不同行业调整差异阈值,将“两税”差异大于一定标准的企业列入高风险名单,重点分析。
企税与个税工资申报差异来源
1、企业所得税税前扣除的工资薪金企业所得税税年度纳税申报表中《职工薪酬支出及纳税调整明细表》
2、个人所得税的工资薪金所得个人所得税扣缴申报表中的全年累计收入额
1、正常的、合理的原因
(1)计提了年终奖企业当年预提的年终奖在次年5月31日之前发放的, 可以在当年税前扣除,但个税是实际发放时(次年)才扣缴,形成了差异。
(2)拖延了员工的工资
企业账面上计提了员工的工资,但拖延至次年5月31日之前发放,个税在次年实际发放时才扣缴,形成了差异。
2、不合理的原因
(1)多列工资薪金支出比如,企业伪造了工资发放明细表虚列成本以及工资薪金的核算范围不正确等
(2)少申报工资薪金收入
这3种发工资方式,违法!
1、通过个人账户发工资,违法!
一些用人单位不通过企业公账发放工资,而是通过公司法定代表人、股东、财务人员的个人账户发放工资,以这种方式来规避与员工之间的劳动关系,进而逃避责任。
除此之外,深圳市中级人民法院劳动争议审判庭法官邢蓓华提醒:
“在劳动争议案件中,若公司通过个人账户给员工发放工资,诉讼过程中,公司否定双方存在劳动关系,称只是股东或资金往来关系,在没有其他证据情况下,劳动者就很难证明与公司之间存在劳动关系。”
2、多发工资不交社保,违法!
在求职过程中,有一些人发现缴纳社保后,每月到手的钱会少。有的用人单位会以此为由,说服劳动者不缴社保、多发工资,而有的劳动者也愿意到手的钱多一些。
按照相关法律规定,用人单位不缴纳社保或不按规定缴纳社保都是违法行为,均需要承担相应的法律责任。
如果单位不给交社保,员工有权要求补缴,也可以随时单方解除劳动合同,并要求一定的经济赔偿。
员工有权要求补缴社保,企业100%补缴。
未缴纳期间,员工发生工伤等意外情况,企业必须承担责任。注:在工作期间,发生工伤等意外情况,原应由工伤保险基金支付的费用变为由公司支付。
员工有权随时单方解除劳动合同,并要求一定的经济赔偿。
未依法缴纳社会保险费用将面临扣押、查封、拍卖等强制征收的法律风险。
3、用人单位任性扣工资,违法!
有的用人单位为防止员工跳槽,会扣下员工的一部分工资留到年底再发。如果劳动合同中没有约定,这种情况属于拖欠工资,员工可以通过劳动部门要求用人单位发放全部工资。
此外,还有的企业有上班迟到扣工资、请一天假扣三天工资的任性规定。
事实上,国务院曾施行的《企业职工奖惩条例》已在2008年1月15日废止,用人单位不能再根据该条例的规定在规章制度中随意设立罚款条款。
个人能否从多处取得工资薪金所得?
我们先看看相关政策是怎么规定的?
根据劳动法规定,劳动者有下列情形之一的,用人单位可以解除劳动合同:
(一)在试用期间被证明不符合录用条件的;
(二)严重违反用人单位的规章制度的;
(三)严重失职,营私舞弊,给用人单位造成重大损害的;
(四)劳动者同时与其他用人单位建立劳动关系,对完成本单位的工作任务造成严重影响,或者经用人单位提出,拒不改正的;
(五)因本法第二十六条第一款第一项规定的情形致使劳动合同无效的;
(六)被依法追究刑事责任的。根据《国家税务总局关于个人所得税自行纳税申报有关问题的公告 》(国家税务总局公告2018年第62号),需要办理汇算清缴的纳税人,应当在取得所得的次年3月1日至6月30日内,向任职、受雇单位所在地主管税务机关办理纳税申报,并报送《个人所得税年度自行纳税申报表》。纳税人有两处以上任职、受雇单位的,选择向其中一处任职、受雇单位所在地主管税务机关办理纳税申报。
总结,从上面的法律条文可以看出,员工同时与两个单位分别签订劳动合同不是法定的禁止事项。一个人能否同时与两个公司同时签订劳动合同的决定权在于用工单位。如果用工单位均知情并同意,一个人是可以同时签订两个劳动合同的。
税务法规里明确提到了存在纳税人同时有两处以上任职受雇的情况,所以,一个人同时取得多处任职单位的工资薪金收入也是没有问题的,但需要注意的是要在第二年汇算时选择任一单位做汇算清缴。
提醒,在实操中常常遇到以下相关问题:
在两个公司同时领取工资,平时预扣个税的时候是否允许两个公司都扣除5000元的基本减除费用?缴纳的社保两处都可以扣除吗?
是允许的,若是每个单位都按月扣除了5000元的基本减除费用,符合汇算清缴条件的,年终通过汇算清缴来多退少补。对于缴纳的社保,是哪个公司缴纳就哪个公司申报扣除。也可以选择在一个单位享受5000元的扣除,并告知其他单位不再扣除,扣缴义务人在为其申报个税时,可以从员工“任职受雇从业信息”中“是否扣除减除费用”栏次选择“否”。对同一专项附加扣除项目,在一个纳税年度内只能选择从一处取得的所得中减除,别重复扣除了。
我在两个公司同时领取工资,平时各自预扣了个税,请问次年个税汇缴的时候对于有两处以上工资的是不是一定要办理个税汇算?
不一定。纳税人在2023年已依法预缴个人所得税且符合下列情形之一的,无需办理汇算:
(一)汇算需补税但综合所得收入全年不超过12万元的;
(二)汇算需补税金额不超过400元的;
(三)已预缴税额与汇算应纳税额一致的;
(四)符合汇算退税条件但不申请退税的。
那么,个人从一处取得工资薪金所得,另一处只能按劳务报酬申报个税吗?
一处取得工资薪金,另外一处必须按照劳务报酬计税!这种说法是错误的。工资、薪金所得是属于非独立个人劳务活动,即在机关、团体、学校、部队、企事业单位及其他组织中任职、受雇而得到的报酬;
劳务报酬所得则是个人独立从事各种技艺、提供各项劳务取得的报酬。
两者的主要区别在于,工资、薪金所得存在雇佣与被雇佣关系,劳务报酬所得则不存在这种关系。(政策依据:(国税发〔1994〕89号)第十九条)
简单来讲:前者签订的劳动合同,劳动者与用人单位建立雇佣关系。劳动者的出勤时间、岗位职责受用人单位约束。时间上通常也是"长期”为主,例如,半年或一年以上。
后者签订的是劳务合同,属于民事合同。以某一项劳务以及劳务成果达成协议。例如,一场演讲、翻译一篇稿件。
所以,两处及以上取得收入是以哪个项目申报个人所得税,可以依据以上表述来判断。



最后几天,稳住别慌
东奥名师为您考前舒压!
2024年初级会计考试马上到来,近乎一年的拼搏马上就要看到结果了!但经调研,当前大部分考生备考状况并不顺利,仍面临许多问题:
👉🏻学习时间不够用,只能干着急!
👉🏻每天都在努力,但就是无法突破瓶颈期!
👉🏻模拟题分数始终不见涨!
👉🏻知识点记了忘,忘了记,陷入死循环!
考前焦虑焦虑再焦虑成了小伙伴们最近几天的常态!别慌,东奥邀请了马小新、王颖、彭婷3位老师与大家考前畅谈!
为大家进行考试趋势预测;临考规划&点押;答题技巧分享;重点内容提示;考前舒压!识别二维码立即预约直播⬇️
| 本文由东奥会计在线整理发布。
来源:税政第一线。素材来源:财务第一教室,税务大讲堂,梅松讲税,税台,财务经理人,税筹学堂;侵权联系删除;若须引用或转载,请务必注明以上信息。

