注会轻四冲刺刷卷营包含:7套必刷轻四模拟卷+无限次全真模拟机考+张志凤等6大名师试题精讲+13大考前冲刺必备资料
就在刚刚,上海地区注协发布紧急通知准考证暂停打印,此前已经下载准考证的考生,务必在8月20日入口开放后重新下载!
图片来源:上海注协
近期多地区也调整了最新的考场防疫要求,同学们一定要注意,否则可能导致无法顺利参加考试!
那么,上周宣布准考证打印延迟的河南及湖北地区,又有什么情况呢?话不多说,赶快来看今天的最新内容~
6地区注协更新公告
考场防疫要求又有新变化
1、内蒙古地区:
图片来源:内蒙古注协
考生需要出示考前48小时的核酸检测阴性证明(最好纸质版,其次电子证明),同时考前至少提前1小时到达考场,注意下载考生安全承诺书。
2、黑龙江地区:
图片来源:黑龙江注协
考生需要出示考前48小时的核酸检测阴性证明(最好纸质版,其次电子证明),同时考前至少提前1小时到达考场,注意下载考生安全承诺书。
3、浙江地区:
图片来源:浙江注协
如有考生考试当天的健康码为绿码(动态)、行程卡虽为绿码但到访地右上角有*星号标记,并经现场测量体温正常的。
应当另行提供本人准考证上载明的第一个考试日前48小时内由当地具检测资质服务机构出具的核酸检测阴性报告或证明,方可凭有效身份证件和准考证进入考点。
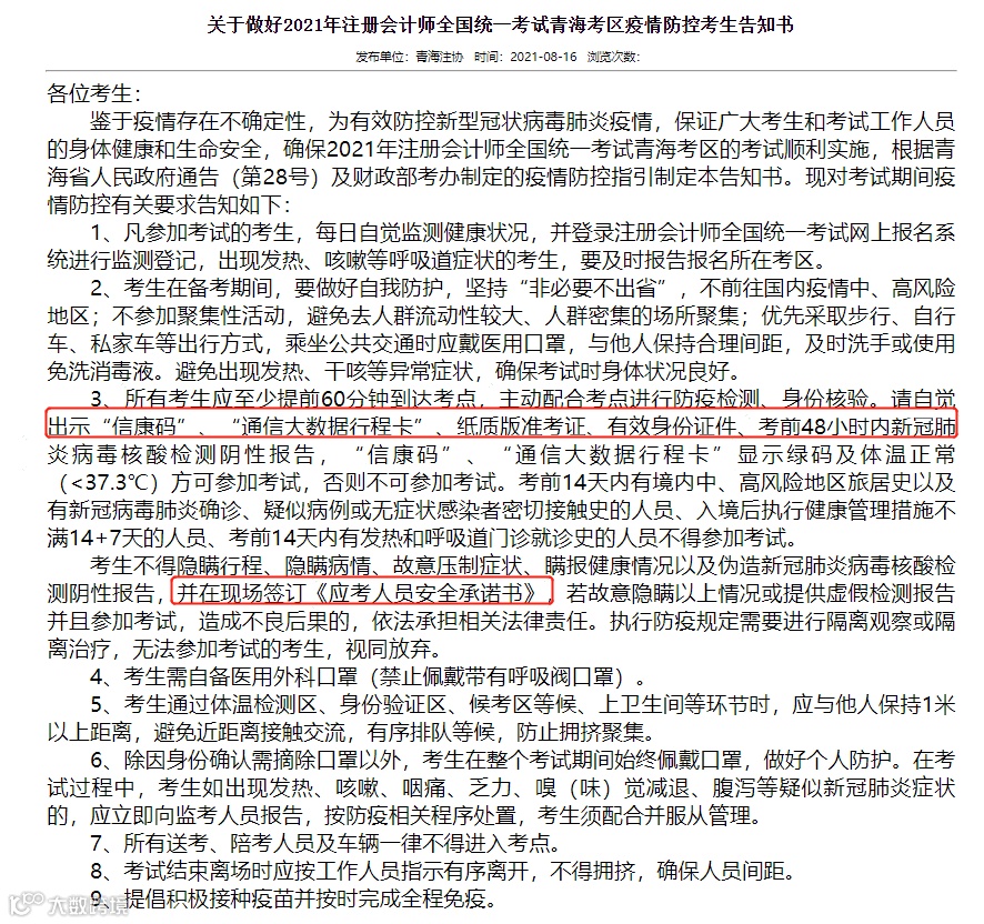
4、青海地区:
图片来源:青海注协
考生需要出示考前48小时的核酸检测阴性证明,考前至少1小时到达考场,注意下载考生安全承诺书。
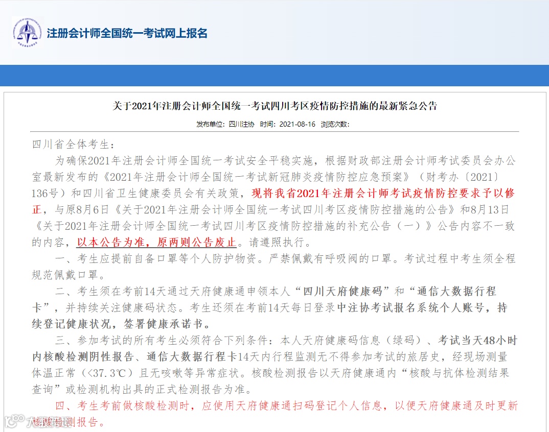
5、四川地区:
图片来源:四川注协
所有考生需要出示考前48小时的核酸检测阴性证明,同时考前至少提前90分钟到达考场,每场一份考生安全承诺书。
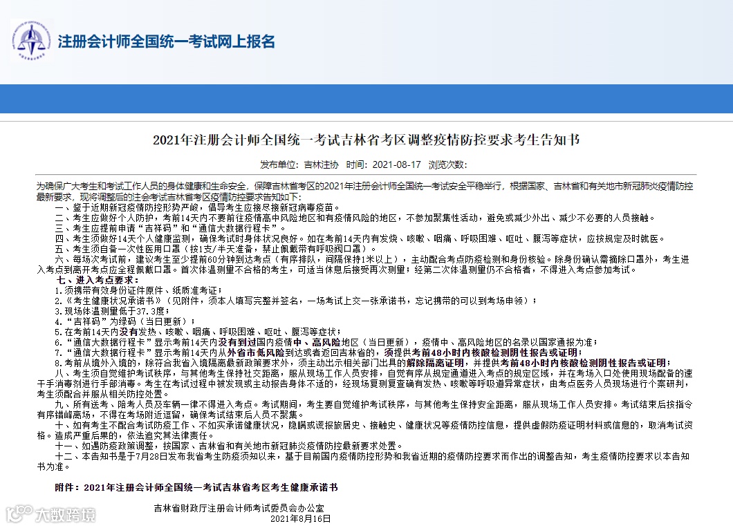
6、吉林地区:
图片来源:吉林注协
所有考生自备一次性医用口罩(按1支/半天准备,禁止佩戴带有呼吸阀口罩),一场考试上交一份《考生健康状况承诺书》;
考前14天内从外省市低风险到达或者返回吉林省的,须提供考前48小时内核酸检测阴性报告或证明;
21年CPA考试全国各地要求都非常严格,比如,大多数地方都要求考生提供48h核酸检测阴性报告:
截止目前为止,辽宁、河北、内蒙古、北京、陕西、新疆、山东、安徽、福建、四川、湖北、湖南、广东、广西、海南、重庆等地注协在最新通知中,已经明确所有考生必须提供48小时内核酸检测,方能进入考场!
Tips:17个地区对应的《考生安全承诺书》奥奥已做好汇总,点击按钮关注下方公众号,回复“承诺书”即可下载;
核酸检测报告常见问题解读
对于核酸检测报告,有不少问题是所有CPAer经常遇到的,下面奥奥就来集中解答一下:
1、核酸检测报告最快什么时候出?
答:各地的情况不一样,同时,各个机构出报告的时间也不一样,2~24小时都不一样;
同时电子和纸质的也是不一样的,电子版的要快一些,具体考生可以咨询当地核酸检测机构,查看最快的机构是哪些。
2、48小时的核酸检测报告,是按照什么时间算的?
答:标准的核酸检测报告,是按照送检和采样时间来算的,不是按拿到报告的时间来算的。
奥奥在之前也发过👉核酸有效期计算方式,点击查看!
3、如果连着考三天,或是跨时间考试,要做几次核酸检测?
答:如果当地严格要求考前48小时的核酸检测,那么就需要做两次,根据奥奥之前电话咨询:比如天津地区,如果周五和周天都考试,但是周六不离开天津,那么只需要做1次。
而北京地区注协则回复到,如果周五和周日都有考试安排,是需要做两次核酸检测的;
河南、湖北地区能否正常开考?
根据目前的情况,江苏地区CPA考试宣布延期,还剩下河南和湖北两个地方的CPA考试还没有消息……
对于这两个地区担心考试取消的朋友,奥奥请大家先放宽心,虽然今天通知还没有明确发布,不过注册会计师考试作为全国大型考试,不会轻易取消!
而湖北注协8月12日发布了疫情防控告知书,明确了湖北地区的CPA考试的安排,所以情况还是比较乐观的。
图片来源:湖北注协
截至8月17日发文前,河南注协尚未发布相关消息,但就像大家说的一样,最后冲刺阶段好好复习才是关键,不要因为考前学习的不够充分,而导致2021年考试留下遗憾!
万一因为各种原因,导致考试延期,大家也不要担心,东奥为大家准备好了“三大安心考服务”,助力21年注会考试!
注会安心考
今年,由于疫情原因,部分地区的考试都出现了延期或取消的情况,但同学们别担心,东奥给大家送定心丸啦!
如果您所报考的地区一旦确认延期,您所购买的东奥课程会进行延长对应服务期限处理,请于8月20日之后进行自助延期,届时将在老版学员中心开放延期入口,如有疑问可随时联系客服咨询。
注会全程陪考
即日起,东奥数十位实力讲师将全程带冲,>100h冲刺公益课全天轮播,涵盖中级、注会考试核心高频考点的总结梳理!
“东奥会计在线”官方视频号全天13小时(早8:00~晚21:00)循环轮播,随时随地打开微信就能学!更有“安心考”1元保障卡,保证您的权益!
注会急救物资免费领
名师解说经典案例题、核心高频考点、高频考题,易错考题、考前冲刺6页纸……
6大急救物资,空降助力,助力成功上岸!
最近疫情仍在蔓延,请大家务必减少非必要的外出活动,避免人员聚集,做好个人防护,在保护自己的同时,也是保护他人,我们一起加油!

2021注会轻四刷卷营
上场前仅需这个就够了!
仅剩10天的时间!
只做最精华的、最有价值的套卷
拼团特惠19.9/科,扫码即可购买!
注会轻四冲刺刷卷营包含:7套必刷轻四模拟卷+无限次全真模拟机考+张志凤等6大名师试题精讲+13大考前冲刺必备资料
推荐阅读
丨本文由东奥会计在线(ID:dongaocom) 整理。
部分内容源自于各地注协,若须引用或转载,请务必与我们联系并在文首注明以上信息。


