9月1日,个税新政来了!赶紧一起来看看~
个税新政来了!
9月1日正式执行
近日,财务部、税务总局、民政部、体育总局联合发布关于彩票征收个税新口径。
《通知》中明确:
一、按照个人所得税法及其实施条例的相关规定,彩票中奖收入属于偶然所得,以每次收入额为应纳税所得额,计算缴纳个人所得税。继续执行《财政部 国家税务总局关于个人取得体育彩票中奖所得征免个人所得税问题的通知》(财税字〔1998〕12号)、《国家税务总局关于社会福利有奖募捐发行收入税收问题的通知》(国税发〔1994〕127号)中有关彩票一次中奖收入不超过10000元暂免征收个人所得税的政策规定。
二、电脑彩票以同一人在同一期同一游戏中获得的全部奖金为一次中奖收入,其中全国联网单场竞猜游戏分别按照足球游戏、篮球游戏、冠军游戏和冠亚军游戏设期,以每张彩票涉及比赛场次中最晚的比赛编号日期为判定标准,相同的为同一期;海南视频电子即开游戏以同一场游戏奖金为一次中奖收入。即开型彩票以一张彩票奖金为一次中奖收入。
三、彩票机构和销售网点兑付电脑彩票时,兑奖金额超过3000元的,应登记中奖人相关实名信息和兑奖信息,中奖人应主动配合做好登记工作。
四、按照个人所得税法规定,彩票机构负责代扣代缴个人所得税,为电脑彩票一次中奖收入超过3000元至10000元(含)的个人办理免税申报,为电脑彩票和即开型彩票一次中奖收入超过10000元的个人办理纳税申报。
五、彩票发行机构按季度将彩票兑奖数据报送税务部门。
六、本公告自2024年9月1日起执行。2024年9月1日前已销售,仍在兑奖有效期内但尚未兑奖的彩票,按本公告规定执行。
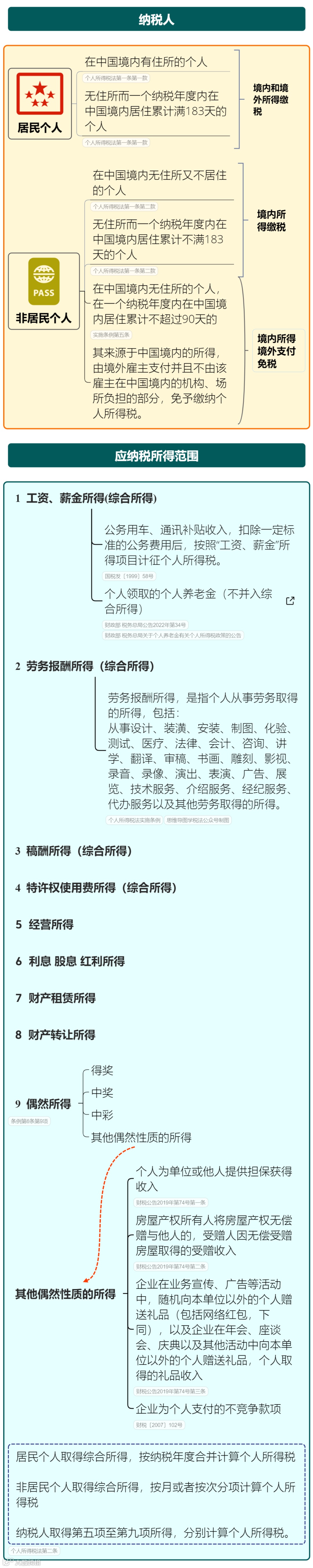
个人所得税最新税率表汇总!
个人所得税优惠政策新变化:
自2023年1月1日至2027年12月31日,对个体户年应纳税所得额不超过200万元的部分(旧:不超过100万元的部分),减半征收个人所得税。
适用个人所得税优惠政策的商业健康保险产品范围,扩大到包括医疗保险、长期护理险和疾病保险(旧:只有医疗保险)。
3岁以下婴幼儿照护、子女教育、赡养老人专项附加扣除分别提高1000元。
整理了个税最新最全税率表,建议收藏学习!
有需要的小伙伴,可以收藏起来,方便需要的时候查看。
🔥中级考前真题带刷🔥
今晚18:00
陆斐老师直播带大家进行
考前真题带刷
点击卡片立即预约直播
🔥考前5天提示班大公开🔥
⏰9月1日(明日)9:00
闫华红老师考前5天提示班开播
教你得分要义、传授应试技巧
轻松过关不用怕~
点击卡片立即预约直播
|本文由东奥会计在线(ID:dongaocom)整理发布。
本文部分内容来源于思维导图学税法。若须引用或转载,请务必与我们联系并在文首注明以上信息。

