
会计人注意了!费用报销发票审核不严,武汉某公司被查了!今天起,收到这14种发票一律退回!

发票地址错误,被定性偷税!
又一家公司栽在了费用报销发票上!
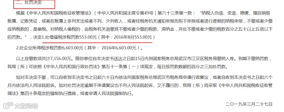
一张物业费发票因地址错误,竟然收到了税务行政处罚决定书!进项税转出,企业所得税调整,我们来看看是怎么回事!

违法事实:

处罚决定:


今天起,这14种发票不能报销了!
会计请收到一律退回!
01
发票信息不全或错误,不能报销
1、增值税普通发票,没有纳税人识别号
《国家税务总局关于增值税发票开具有关问题的公告》 (国家税务总局公告2017年第16号) 第一条:自2017年7月1日起,购买方为企业的,索取增值税普通发票时,应向销售方提供纳税人识别号或统一社会信用代码。销售方为其开具增值税普通发票时,应在“购买方纳税人识别号”栏填写购买方的纳税人识别号或统一社会信用代码。不符合规定的发票,不得作为税收凭证。
2、 发票业务适用税率开错
增值税不用业务适用税率不同,收到适用税率开错的发票不得报销。
3、没有编码简称或简称错误的发票
2018年1月1日及以后的增值税(电子)专用发票、增值税(电子)普通发票,“货物或应税劳务、服务名称”或“项目”栏次要有“简称”且“简称”正确才合规。如果出现类似“*运输服务*+“不动产”这样的错误,即使税率选择正确,也不可以抵扣进项税及所得税前扣除。
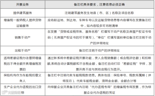
4、收到发票备注栏未填写、填写项目不全或填写错误
发生下列业务,备注栏需必须要填写,且收到发票备注栏信息必须正确,如租入不动产发票不动产地址与实际地址不一致的,不得报销!

5、发票附有清单的,清单不是从防伪税控系统开具打印,而是自行用A4纸打印的不能报销!
02
与实际业务不吻合
《国家税务总局关于增值税发票开具有关问题的公告》 (国家税务总局公告2017年第16号) 第二条:销售方开具增值税发票时,发票内容应按照实际销售情况如实开具,不得根据购买方要求填开与实际交易不符的内容。
1、发票开具商品统称,如办公用品、礼品、食品、家具等,没有具体明细不能报销!
2、发票与实际业务不吻合,比如买的是香烟,开的却是办公用品,涉嫌虚开发票,不能报销!
3、没有发生实际交易,直接虚开发票,不能报销!
03
发票章不规范的发票,不能报销
1、盖章错误(盖财务章或者是公章)、模糊、或者未加盖发票专用章
发票应清晰加盖发票专用章,但提请注意的是,通过增值税电子发票公共服务平台开具的新版电子普通发票可以没有发票专用章,纳税人使用OFD阅读器打开发票,右键点击电子发票上的税务监制章,可进行查验。
2、印有旧版发票监制章的发票
《关于增值税电子普通发票使用有关事项的公告》(国家税务总局2018第41号公告)规定,2018年12月31日后旧版监制章的发票不能继续使用。
新启用的发票监制章形状为椭圆型,内环加刻一细线,上环刻制“全国统一发票监制章”字样,中间刻制“国家税务总局”字样,下环刻制“××省(区、市)税务局”字样,如下图。

04
收到第三方发票,不能报销
接受第三方发票,例如向A公司采购货物,通过A公司介绍,接受B公司开具的发票。
经济交易过程中,不能保证资金流、票流和物流(劳务流)相互统一,则可能涉嫌虚开发票,若被税务部门认定为虚列发票,不能所得税税前抵扣,不能增值税进项抵扣;如果已抵扣,补交税款、滞纳金、罚款;但也有税务局认可的特殊情况。
05
成品油发票规定
1、没有”成品油“这三个字,不能报销!
成品油增值税专用发票、增值税普通发票、增值税电子普通发票左上角打印“成品油”。退货开具红字发票左上角第二行打印“销项负数”,普通发票(卷式)无此要求。
2、成品油发票“单位栏”、“数量”栏填错,不能报销!
发票“单位”栏应选择“吨”或“升”,蓝字发票的“数量”栏为必填项且不为“0”。
3、2018年3月1日起,成品油发票不是通过增值税发票管理新系统中成品油发票开具模块开具的不能报销!

收到不合规发票怎么办?
今天统一回复清楚!
企业取得私自印制、伪造、变造、作废、开票方非法取得、虚开、填写不规范等不符合规定的发票以及取得不符合国家法律、法规等相关规定的其他外部凭证,不得作为税前扣除凭证,应及时要求对方补开。补开、换开后的发票、其他外部凭证符合规定的,可以作为税前扣除凭证。
企业在补开、换开发票、其他外部凭证过程中,因对方注销、撤销、依法被吊销营业执照、被税务机关认定为非正常户等特殊原因无法补开、换开发票、其他外部凭证的,可凭以下资料证实支出真实性后,相应支出可以或追补至该支出发生年度税前扣除(追补年限不得超过五年)。

在汇算清缴期结束后,税务机关发现且告知企业的,应自被告知之日起60日内补开、换开或提供可以证实其支出真实性的相关资料。
会计人注意!费用报销
不能只附一张发票!
对企业开支的审核工作,是不断完善内部控制的一个重要环节,同时也是企业所得税法判断能否税前扣除的重要依据。
根据《企业所得税法》第八条规定,企业实际发生的与取得收入有关的、合理的支出,包括成本、费用、税金、损失和其他支出,准予在计算应纳税所得额时扣除。
所以企业税前扣除,应证明企业支出是与企业取得收入有关的合理的支出。仅仅靠一张发票显然不能支撑业务的真实合理性,那么应附带哪些资料呢?我们为大家整理了常见的附件清单,供大家参考。



