10月已经接近尾声,11月的考试还会远吗?
今天,奥奥要告诉大家,距离2024年税务师考试仅剩11天了!!!
在税务师考试中,最关键的就是考前10天,这一阶段,给自己适当的紧张感、压力感,复习效率也会大大提高!
奥奥整理了2024年税务师考试必关注的5件事,每一件都很重要,赶快看下文!
第1件大事
明确考试时间,及时打印准考证
1
税务师考试时间
24年税务师考试时间:11月2日-11月3日,共2天。
2
准考证打印时间
24年税务师准考证打印时间为10月28日10:00至11月3日15:00。考生可以登录“全国税务师职业资格考试报名系统”进行打印。
图片来源:中税协
准考证打印入口:税务师职业资格考试报名系统(网址:https://ksbm.ecctaa.cn)
打印入口开通后,参加税务师考试的小伙伴,一定要及时关注,提前打印好准考证,以免因为系统拥挤影响打印~
第2件大事
考前冲刺干货合集,千万别错过!
1
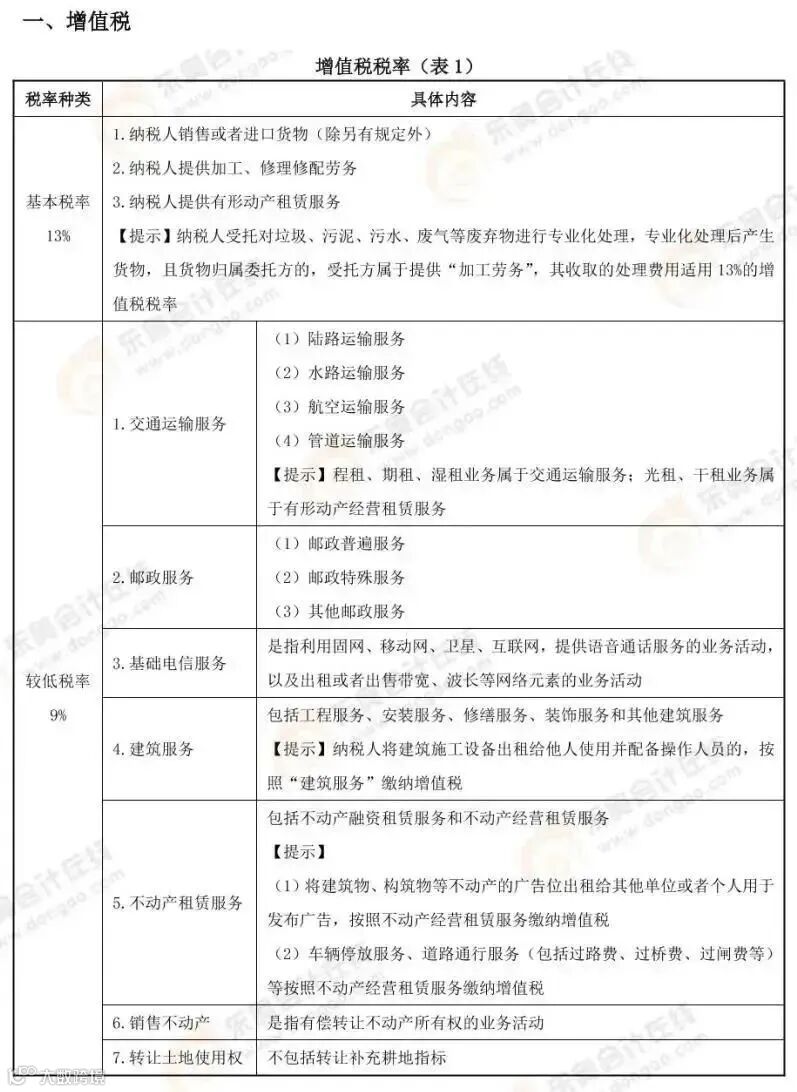
常用税率
税务师考试中涉及到很多税率,各个种类,在记忆时比较容易混淆,虽然税务师考试采用机考的考试模式,在考试中会提供给考生附表,就是会提供一些税率,但奥奥还是建议大家将常用的税率记下来,这样做可以提高做题效率。
扫下方二维码
回复关键词:税率
立即查看完整版常用税率
👇👇👇
2
重要考点
距离税务师考试仅剩11天的的时间,从头再看一遍教材显然时间并不充足,因此大家可以利用高频考点来温习知识,将知识吃透,理解并消化。
扫下方二维码
回复关键词:冲刺
立即查看完整版常用税率
👇👇👇
3
易错易混
税务师考试有五个考试科目,不管你报考了几科,其中需要学习的知识点是很多的,并且有很多知识点很相似。如果发生了偏差,那么答题的准确率就会下降很多。
怎么精准分辨这些易混的知识点?东奥会计在线整理了税务师考试易错易混知识点汇总,可以好好利用一下!
扫下方二维码
回复关键词:冲刺
立即查看完整版常用税率
👇👇👇
第3件大事
注重练习历年真题和模拟题
1
加强历年真题练习
税务师考试历年试题是最接近考试考查思路和考查难度的试题,所以考生在做历年试题时能够获取很多和考试直接相关的信息。
例如,试题的题型、题量、分值、难度、考查知识点情况等等。这些对于考生来说都是可以参考的信息,也是强化冲刺复习的方向。尤其是对于时间剩余不多,但是教材没有看完的考生,不仅可以直观的了解考试的内容,还可能在其中找到直接拿分的机会。
2
重视机考模拟试题
模拟测试题,也是考生们值得注重的试题,如果盲目的沉溺于题海中,就只能做一些毫无质量,无所帮助的题目。
而模拟测试题都是老师根据历年的考试情况和当年考纲要求精编的试题,每一道题都包含着老师的经验和对考试的了解,所以在考试前,一定要多做几套模拟试题。
3
重视教材中的例题
教材作为税务师考试的出题依据,是备考时复习的根本,教材中的例题都是各个知识点最具有代表性的题目。
如果时间充裕,可以重新做一遍重点章节的教材例题,不仅可以巩固知识点,还可以梳理思路,掌握解题方法。
第4件大事
参加东奥税务师全真模考!
很多考生已经备考了很久,但并不太清楚,自己学得怎么样?知识点掌握了多少?薄弱环节在哪里?
模考既是对自身学习成果的检验,也是一个查缺补漏的过程,可以根据模考报告,明确薄弱点,填补知识漏洞。
📣东奥全真模考【第3期】已开启!!全科目模拟测试,高度还原考试场景,现已在手机端和电脑端双平台开启,识别下方二维码,立即参与!
✨税务师公益模考试卷讲解✨
税务师考试仅剩11天,
模考做完心里没底?
还有知识点一知半解?
别慌,税务师考生福利来啦~
东奥税务师模考第三期
试卷讲解来啦,东奥名师考前答疑解惑!
助你临考再夺分!
扫描下方二维码,立即预约试卷讲解
👇👇👇
第5件大事
调整心态,做好考前准备工作
1
备考有重点,巩固重难点
现阶段要想全部再仔细的复习一遍,时间会比较紧迫,要学会抓住重要知识点来进行复习。
首先,要对知识进行整体的总结,把重点内容抽出来进行重点复习。
其次,利用之前的练习题,把易错点、难点整理出来,进行查漏补缺,弥补所欠缺的知识。
2
调整心态,保持积极学习态度
有时候心态可以决定一件事情的发展趋势,在备考税务师考试的过程中,心态是很重要的。
当自己出现懒惰心理,开始逐渐拖延学习,甚至不愿意学习,就应该及时调整自己的心态,不要被懒惰支配。
拒绝懒惰,就要使自己变得勤奋,积极主动的学习新的税务师知识。想要保持积极的学习态度,也可以为自己设置一些小奖励哦~
以上,奥奥传达的5件大事,大家一定要重点关注起来!另外,现阶段的你遇到了哪些问题,来留言区与大家一起探讨一下吧~
🔥双11付尾款,抽iPhone16、金瓜子🔥
还未付尾款的小伙伴请抓紧时间
赶快搜索🔍天猫「东奥旗舰店」
抢付尾款
🔥10月21日~10月24日期间,抢付尾款或全新抢购学员可在直播间抽iPhone16手机、金瓜子等!
如果不会凑满减、不清楚优惠
可以添加老师询问
领取专属优惠及更多备考资料!
👇👇👇
急!税务师报了4门,还没开始学,还有救吗?
学麻了!税务师考试这一科直太“魔鬼”!
税务师考生恭喜了!这个好消息如约而至!
|本文由东奥会计在线(ID:dongaocom)整理发布。
本文部分内容来源于东奥会计在线。若须引用或转载,请务必与我们联系并在文首注明以上信息。

