25中级报分活动已上线,点击公众号菜单栏「中级报分」立即参与👆
25年中级成绩公布后,奥奥收到很多考生的留言:
👉考过中级全靠CPA呢!CPA送中级果然是真的!
👉两个星期过中级,全靠CPA呢!
👉学完CPA裸考的中级,2科完美过关!
很多“过来考生”也都亲自证实了“考CPA送中级”的江湖传言……
一个字!绝!考完CPA考中级真的如此丝滑吗?
答案是:没错!只要合理搭配备中级会计和注会的考试科目,完全是可以节省备考时间的。
下面就和奥奥一起来看一看吧!
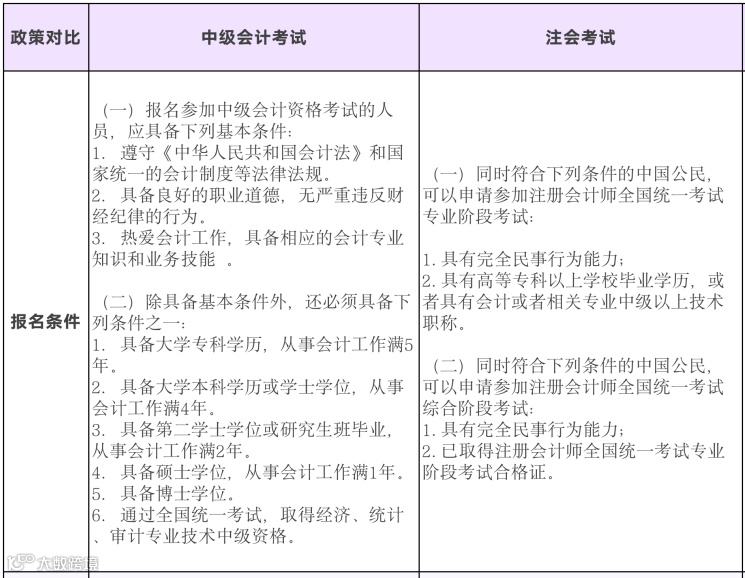
中级与注会考试政策对比
首先,对两个考试要有整体的了解!由于26年报名简章还未公布,以25年为例:
✅从报名条件来看:中级会计报名条件限制>注会,一般情况下,只要符合中级报考要求的同学就可以参加注会报名。
✅从考试科目来看:中级科目和注会考试的部分科目相同,只是两者考察的侧重点有所不同,备考方法上要讲究一些策略!(后面奥奥会详细阐述)
中级与注会科目关联度对比
中级会计和注册会计师的部分科目关联性较强,从深度和广度上来说,注册会计师《会计》、《财务成本管理》、《经济法》,基本包含了中级会计《中级会计实务》、《财务管理》和《经济法》考试的内容。
考完了中级会计职称,也相当于学习了一部分注册会计师的内容。由于26年教材还未发布,以25年为例,下面就一起来看看科目的关联性!
1
中级《中级会计实务》与注会《会计》
站在中级会计实务内容的方向来看,中级会计实务比注会会计少了大概5章的内容,这5章分值为10分左右,属于不太重要章节;
换句话说中级会计实务内容站在的广度和注会会计差不多,只不过注会会计的内容较中级会计实务更深,需要掌握的层级更多。
但随着近年来教材修订两者总体上内容是越来越接近的,同时备考中级和注会的考生,在备考前期可以注会会计学习为主,在注会会计备考完成后再系统地练习中级会计实务真题,感受中级会计实务的考题特点与方向。
长按识别下方二维码
添加老师领取详细版资料
👇👇👇
2
中级《财管》与注会《财务成本管理》
中级财管内容更广,注会财管内容更深,注会分为6科,术业有专攻,而中级财管想要包含更多的内容所以就显得各种知识的概念定义特别多,二者的考试差异也就在这体现,中级财管侧重对教材原文的考查和计算,而注会财管计算量更大。
所以备考时可以以注会的财管为主,但是要在中级考前一个月开始拿出中级教材,仔细阅读书上的原文定义。
长按识别下方二维码
添加老师领取详细版资料
👇👇👇
3
中级《经济法》与注会《经济法》
经过2022年中级经济法考试大纲调整后,中级会计职称与CPA重合度提升,中级整体上越来越往注会靠拢。
学习时注会学习为主,注会考后转战回中级,看一遍不同的内容,然后做真题。相当于你付出了1.2-1.5倍的努力就能拿到2份的成功。
长按识别下方二维码
添加老师领取详细版资料
👇👇👇
你是否也惊叹于注会考试与中级的内容重合度竟然如此之高?所以,“考CPA送中级”并非空穴来风!
这么算来,备战CPA的朋友们,如果条件允许,可以顺带拿下中级证书!毕竟,证多不压身😎
中级与注会如何搭配报考?
由于26年报名简章还未公布,以25年为例,中级会计考试时间为9月6日至7日,注册会计师专业阶段考试时间为8月23日-24日;
因为时间相近,知识在脑海中是持续保温的状态,所以同时备考可以借力打力,提升拿证的效率!
奥奥为大家推荐集中备考方案,大家可做参考👇🏻
✅针对时间较为充裕的考生:
CPA会计、财管、经济法+中级三门
✅针对时间紧,需要兼顾家庭和工作的考生:
CPA会计、财管+中级会计、财管
CPA会计、经济法+中级会计、经济法
大家可以同时备考中级会计和注会考试,用更少的时间,收获更多的证书,提升自己的竞争力!
祝愿每一个认真备考的你,都能顺利拿证!~
💥东奥【财会备考规划专场】来啦!🔥
📅11月6日-11月11日,✨超强阵容——斌哥、陈小球、陆斐、张一琳、彭婷、佟雪欣、吕鹏、凌紫绮、王颖、陈硕、马小新11位名师集结,针对性拆解备考难题!
抖音搜索对应老师账号,锁定直播间👇
东奥双11期间,购课还额外享优惠!
如果你正在面临如何选择书课的问题
那么,奥奥强烈推荐大家
东奥「畅听无忧班」!
添加东奥省钱助手
教你如何凑单,买到最优惠的课程!!
领取更多专属优惠券!
|本文由东奥会计在线(ID:dongaocom)整理发布。
若须引用或转载,请务必与我们联系并在文首注明以上信息。未经授权擅自转载者将被依法追究法律责任。

