
2020的中级 VS 2021的中级
哪一年更刺激一点?
要说哪个更刺激?应该是2021吧!
毕竟这一年的时间本就很短,
延考、取消的消息还总是摇摆不定。
为了2022更好过一些
奥奥建议大家趁时间尚早
可考虑提前起航
这里奥奥将一年时间分为四个备考阶段
已经瞄准2022中级考试的小伙伴们
根据自身实际情况调整备考计划
DONG AO
首次备考中级备考计划
01
首次备考
预习阶段
02
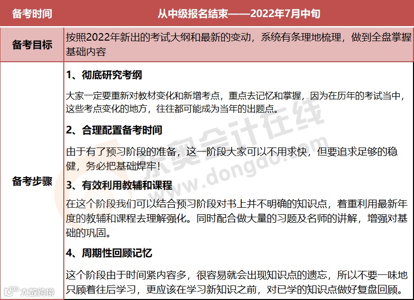
首次备考
基础阶段
03
首次备考
强化阶段
04
首次备考
冲刺阶段
DONG AO
补科考生备考计划
还有很多计划“两年三科”中级考生要在22考季补科,那么剩余的科目该如何学习呢?
奥奥同样也为大家做好了备考攻略!
01 提前计划,有备无患
相信上一年的成功过考,已经给了你一定的信心与经验。那么,剩余科目也要提前做好充足准备才行。
首先,要将剩余科目的内容做整体的梳理,然后将内容派发给每一个月,再从每个月派发给每一天。当大任务被拆分成小任务后,在心里上会更容易接受,完成度也会更高,更好坚持下去。
02 总结经验,避免踩坑
作为补科的考生,对于中级考试也有了实战的经验。对于自己的备考状态、学习速度、时间分配等都有了有效的自我磨合。
虽然备考科目不同,但可以对自己前一年的经验做好总结,将高效的部分保留,效率很低的方式放弃掉,这样更容易找到合适的方式提高自己的学习效率,减少踩坑风险。
03 调整心态,轻松应考
中级考试的有效期是两年,第一年已经过考了一部分,面对22考季补科,不同的考生会出现不同的情绪状态。
有的考生认为第一年已经过考,这一年一定也能轻松过线,心态上更从容。但也有考生因为22考季是两年期限的唯一机会,会产生焦虑情绪,认为错过就要重来,从而给自己备考的状态增加了一重心理枷锁。
奥奥建议
大家端正心态,对于剩余科目,不要过多焦虑,导致压力过大影响备考效率。
也不要因为太过轻敌,迟迟不开启学习状态,而浪费掉备考时间。大家可以现在就拿出你的计划表,做好每一步的规划,然后按照自己的规划,执行好每一步备考进度,完成冲关。
04 借助课程,找回状态
中级的备考说难不难,说简单,也没那么容易。想必有过考试经验的小伙伴,一定知道在重、难点突破的时候,能有老师的点拨,理解起来会有多轻松。
所以选择适合自己的课程和老师,对于冲关很重要。不仅可以帮你做知识点的理解、消化、记忆,更可以带着你做精选好题,帮你破解命题规律,掌握解题技巧,避免你在题海战术中的难过。
22考季中级课程全新打造
提前学,更放心
多种班次任选,带你高效入门
👇👇👇
东奥24周年庆典
购课更划算全场限时7折起
保价双十一
大额神券等你来领
截止9月30日仅剩最后3天
识别二维码立即抢占优惠
推荐阅读
丨本文由东奥会计在线(ID:dongaocom) 整理。
若须引用或转载,请务必与我们联系并在文首注明以上信息。未经授权擅自转载者将被依法追究法律责任。⊙东奥会计在线 保留所有权利。

