东奥双11即将开启,10月15日起,✅30场大型抽奖连续直播盛典!扫码加入东奥双11“追奖群”蹲抽奖安排,下一个中奖的就是你!👆
近期,慈溪市财政局发布了《关于办理2024年度慈溪市会计专业技术人才奖励申请的通知》。考过CPA能领奖励啦!快来看看吧!
取得注册会计师资格证书
一次性奖励4000元
近期,慈溪市财政局发布了《关于办理2024年度慈溪市会计专业技术人才奖励申请的通知》,根据文件,取得注册会计师资格证书,一次性奖励4000元。
以下为选取部分通知内容:
关于办理2024年度慈溪市会计专业技术人才奖励申请的通知
各镇(街道、园区)财政财务部门,各相关会计人员:
为贯彻落实市委市政府关于人才工作相关部署和宁波市财政局《关于进一步促进宁波市会计等专业服务机构和专业人才队伍高质量发展的实施办法》(甬财会〔2022〕457号)精神,大力培养我市会计专业技术人才,根据《慈溪市会计专业技术人才培育奖励实施细则(试行)》(慈财〔2023〕255号),现就2024年度慈溪市会计专业技术人才奖励申请有关事项通知如下:
一、奖励对象
截至2024年12月31日,在我市从事会计工作,通过资格考试或评审取得2024年度中级会计师、高级会计师、注册会计师会员证等资格证书,或在2024年度入选慈溪市级以上财政部门高端会计人才培养项目以及获得慈溪市级以上财政部门会计专业荣誉,且同时符合以下条件的人员(行政事业单位在编人员除外):
(一)遵纪守法,具有良好的会计职业道德;
(二)完成2024年度会计专业技术人员继续教育;
(三)工作单位与社保缴纳单位一致且在慈溪市(不含前湾新区)内。
二、奖励标准
(一)取得中级会计专业技术资格证书,一次性奖励1500元;
(二)取得高级会计师职务任职资格,一次性奖励3000元;
(三)取得注册会计师资格证书,一次性奖励4000元;
(四)入选财政部门高端会计人才培养项目(包括慈溪市上林人才培养项目,第一、二层次已享受市培养津贴的不重复享受),按市级、宁波级、省级、国家级分别一次性奖励2000元、3000元、4000元、5000元;
(五)获得财政部门会计专业荣誉,按市级、宁波级、省级、国家级分别一次性奖励2000元、3000元、4000元、5000元。
以上各类奖励项目申报年度内按最高标准奖励,不重复计奖。
拿下注册会计师证书福利多
越早拿证越吃香
1
各地福利多
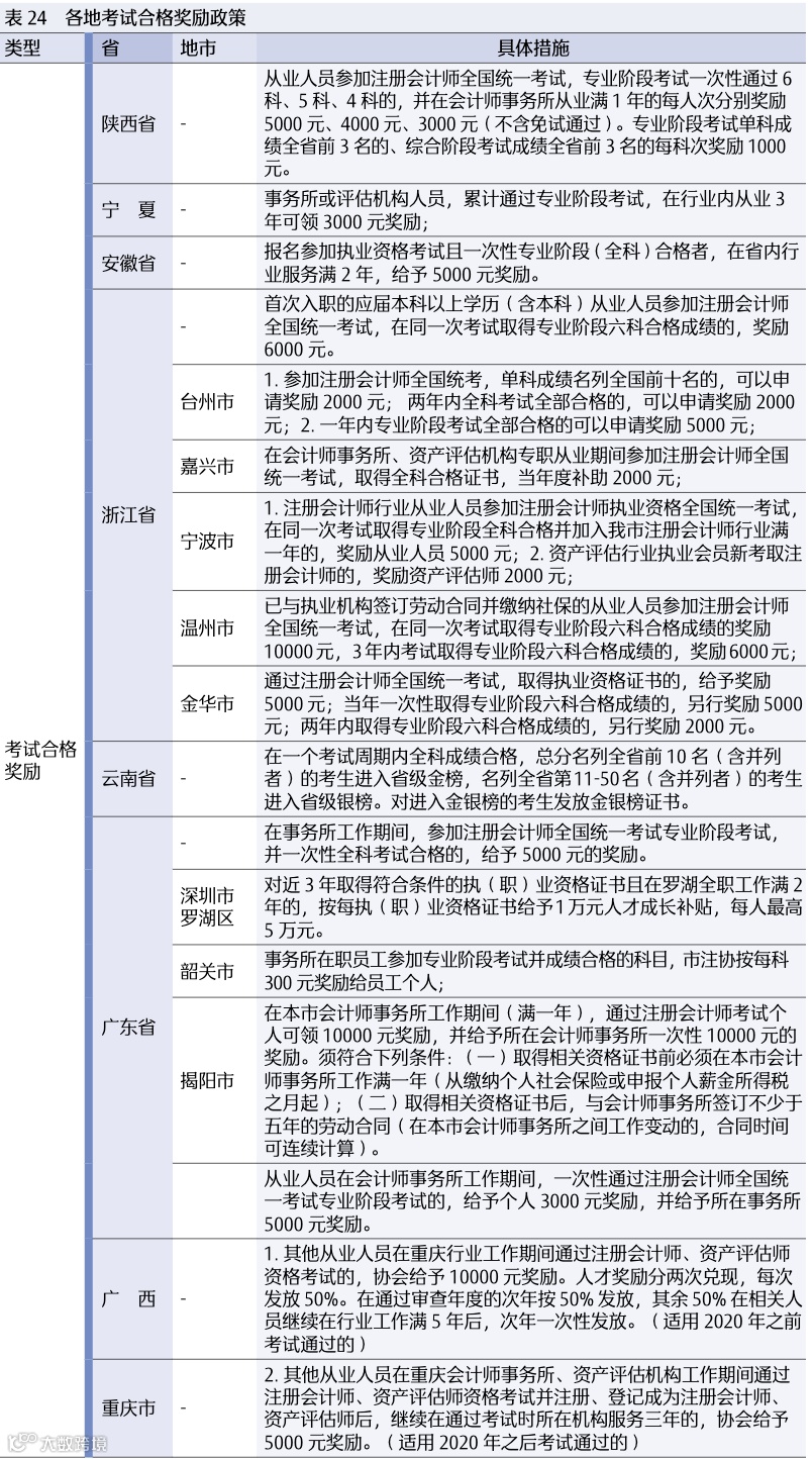
注册会计师证书是财会行业公认的高含金量证书,各地区为引进人才,也发布了各类福利政策。
⬇️各地考试合格奖励政策⬇️
来源:中注协
⬇️各地职业、行业人才、落户奖励政策⬇️
来源:中注协
⬇️各地与会计职称对接政策⬇️
来源:中注协
2
职业寿命长,越久越吃香
注册会计师行业讲求的是“工作年限”,用人单位非常看重注册会计师持证人的工作经验。
从注册会计师的工作内容来看,无论现阶段AI智能水平多么高,会计、审计业务始终是需要人工来把控的。因此注册会计师的职业寿命很长,可以说是一个“永不落幕”的朝阳行业。
3
事业上升期,越早拿证越吃香
根据数据了解,注册会计师考试报名人员中主要集中在35岁以下的考生当中,这也说明注册会计师证书对于这部分考生来说,在就业发展上有很大的帮助!
来源:中注协
35岁以下的考生处于事业的高速发展和上升的时期,对于这部分考生而言,注册会计师证书无疑是升职加薪的阶梯。所以早拿证书早受益。
东奥双11付定金已开启
至高赢3折!
双11火热开启
付定金,至高赢3折!
更有3重双11重磅惊喜!
抢得越早,省钱越多,赠礼越大!
务必锁定天猫「东奥旗舰店」
惊喜1
付定金抢尾款,至高赢3折!
购初/中/注/税考种的畅听无忧班、签约特训班、v11私教及会员卡专享!
抢尾款前200名,在双11底价之上再享受「超级折扣」,低至3折起!
抢得越快、折扣越大、省得越多!
除此之外,尾款日加码!!
20日晚23点,来直播间,还可参与抽iphone 17!
添加东奥省钱助手
教你如何凑单,买到最优惠的课程!!
领取更多专属优惠券!
惊喜2
东奥会员卡,0元购!
凡在双11期间,购5年、10年会员卡,如26考季于中、注、税任一单一考种中「1年过3科」,学费全额返还!相当于0元学!
东奥会员卡畅学内容如下:
惊喜3
注会畅听班,免费学!
凡在双11期间,购注会畅听6科班(3年6科/5年6科),如26考季「1年过注会3科」,学费全额返还!相当于0元学!
添加东奥省钱助手
教你如何凑单,买到最优惠的课程!!
领取更多专属优惠券!
抖音“追奖”日历
30场直播盛典,0-9折抽不停!
🔥抖音东奥双11,一个大型抽奖“连续盛典”🔥
10月15日起,✅9场直播盛典 +✅全天候日播活动,✅0~9折抽不停!
1个抖音订单,可参与「上百次」抽奖,只要蹲住直播,下一个天选之子可能就是你!
11月9、10、11三天终极大场,更有CEO邓总空降砸福利!
✅购5年黄金卡抽黄金;
✅购10年钻石卡抽钻石;
✅真黄金,真钻石,真震撼!
🔍扫码加入东奥双11“追奖群”
蹲抽奖安排
下一个中奖的就是你!
|本文由东奥会计在线(ID:dongaocom)整理发布。
若须引用或转载,请务必与我们联系并在文首注明以上信息。未经授权擅自转载者将被依法追究法律责任。

