《会计实务》各章节分值占比

分值分析
在2020年《中级会计实务》二、三批次的考试中,考查内容集中在第5章、第7章、第8章、第13章、第15章等,其中第8章在第二批次中的分值最高;第13章在第三批次中的分值最高。
第8章分值在第二批次的试卷中总分值16分、占比16%;第13章分值在第三批次的试卷中分值为18分、占比18%。
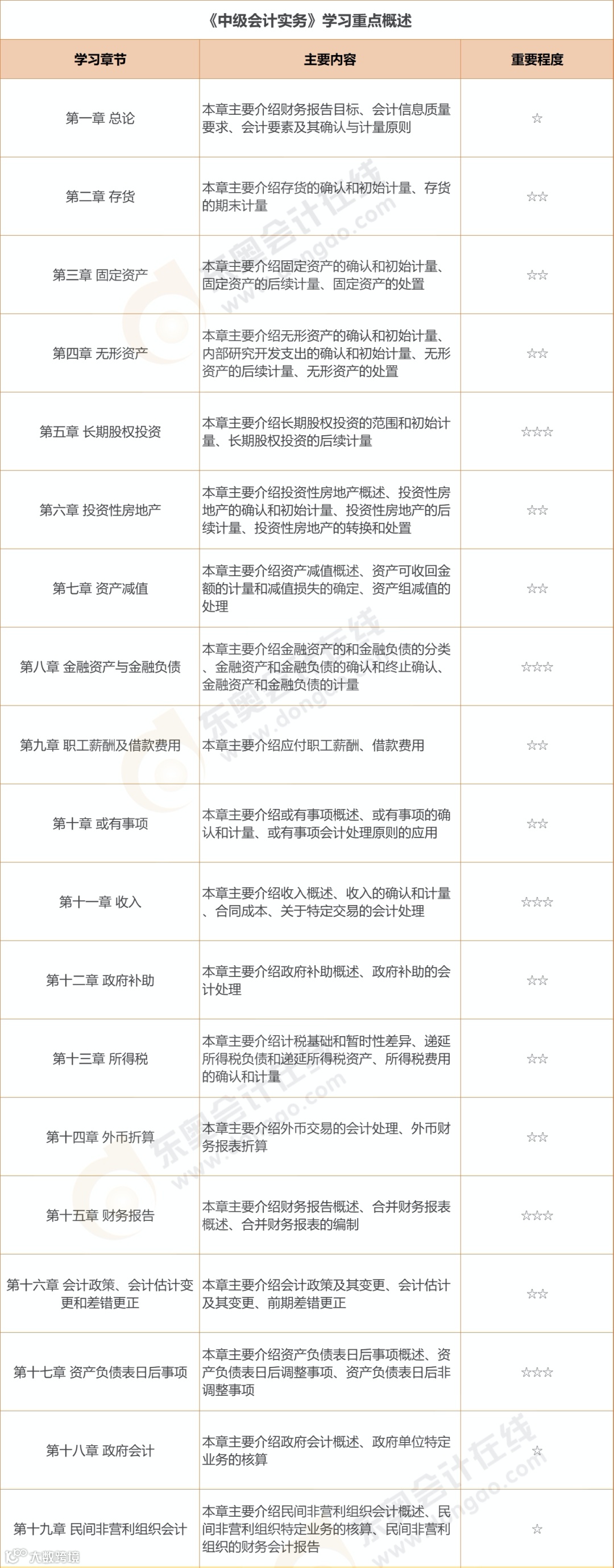
章节重点内容:

小奥碎碎念:
据对2020年真题数据的分析,和各章节近三年题型分布的总结,小伙伴们可以清晰地了解到,长期股权投资、资产减值、金融资产与金融负债、财务报告等属于考试重点考查的内容。
整体上看,实务科目考试涉及的内容比较全面,考查重点突出。因此小伙伴们要严格按照考试大纲的要求,有重点的备考各章节内容。
《财管》各章节分值占比

分值分析
《财务管理》三个批次的考查内容主要集中在第2章、第5章、第8章、第10章等,其中第2章在第一批次中的分值最高;第8章在第二批次中的分值最高;第6章在第三批次中的分值最高。
第2章分值在第一批次的试卷中总分值17.5分、占比17.5%;
第8章分值在第二批次的试卷中总分值15分、占比15%;
第13章分值在第三批次的试卷中分值为19.5分、占比19.5%。
章节重点内容:

小奥碎碎念:
《财务管理》是中级考试中,考查较综合、较全面的一科,因此,涉及知识点范围广,考点覆盖也更全面。针对此类型科目,建议同学们回归教材与考试大纲,从重点章节及内容入手。
重点要掌握的章节及考点有:筹资管理、投资管理、营运资金管理、成本管理以及财务分析与评价等。作为重点内容突出的考查科目,只要跟进老师的步伐,按照进度备考,相信都可以顺利通关考试。
21中级冲刺急救物资免费领
6大急救物资,空降助力
扫码立即领取,助力你成功上岸
👇👇👇

《经济法》分值占比

分值分析
《经济法》第二批次的考查内容主要集中在第2章、第6章、第5章等,其中第2章在第二批次中的分值最高。
第2章分值在第二批次的试卷中总分值17分、占比17%;
第6章分值在第二批次的试卷中总分值16分、占比16%;
第5章分值在第三批次的试卷中分值为15分、占比15%。
章节重点内容:

小奥碎碎念:
中级会计经济法的8个章节的知识点都有涉及,尤其注意第2章、第5章、第6章以及第7章,它们合计62分,三个章节的分数占比达62%!考点都较为基础,需注意题目中考察的重点细节。
轻四冲刺刷卷营重磅上线
👇
👇👇👇
中级考试倒计时不足30天
为帮助考生们赢下冲刺战
东奥特别推出全程公益陪考计划
最后关头助力考生高效抢分!

全程陪伴备考的福利远不止如此!既是全程,东奥定会陪伴每一位考生走到领取证书的那一刻!
更多福利看这里:
★
“安心考”一元权益卡
★
• 权益一:免费获取大额优惠购课神券,高达1100元
• 权益二:免费享22年「13小时-抢先学衔接课」
• 权益三:课程升级特惠,低至4.5折起
识别二维码
立即了解“安心卡”详情
推荐阅读
丨本文由东奥会计在线(ID:dongaocom) 整理。
若须引用或转载,请务必与我们联系并在文首注明以上信息。


