重磅通知!2024年12月25日,第十四届全国人民代表大会常务委员会第十三次会议通过了《中华人民共和国增值税法》,宣布自2026年1月1日起开始实施。
图片来源:中国税务报
长按识别下方二维码
回复关键词:增值税法
查看《中华人民共和国增值税法》全文
👇👇👇
奥奥给大家整理了增值税法的变化点以及东奥刘颖老师的重点解读。
东奥刘颖老师对增值税立法条文
进行解读
增值税,作为我国第一大税种,昨天正式立法,是值得全国关注的一个大事件,也让落实税收法定原则取得重大进展。
刘颖老师作为北京市人大代表,又是多年研究税法的专家,对增值税立法具体条文,做出如下解读:
整体看,政策变化不大。
具体细节变化,如下:
与暂行条例相比,增值税法主要政策平移,应税交易、经济利益对应的全部价款、留抵结转与留抵退税等等个别表述调整;视同应税交易和不得抵扣进项的内容有调整,但上述中与计税有关的政策和其他具体变化还有待于实施条例(实施细则)进一步明确。

昨天立法公布的第一时间,刘颖老师接受了北京广播电台的采访,就下列几点做出深度分析:
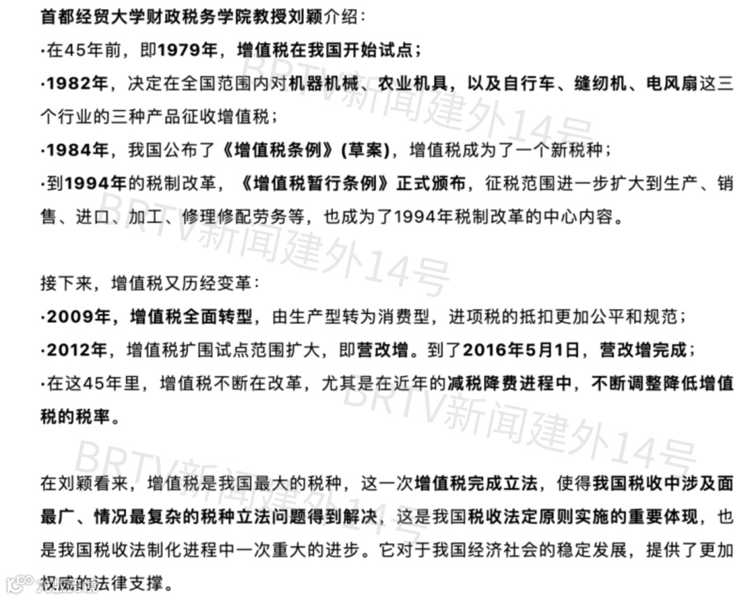
1、刘颖老师深度分析增值税立法背景
图片来源:公众号BRTV新闻建外14号
分析要点:
1、增值税在我国的产生以及变革时间线。
2、增值税作为第一大税种,立法为经济社会的稳定发展提供了法律支撑。
3、税率是计算应纳税额的尺度,也是纳税人最关注的重要税法要素。增值税立法,并没有改变税率。
2、刘颖老师在采访中解答了以下问题
为什么增值税税率保持不变?
图片来源:BRTV新闻建外14号
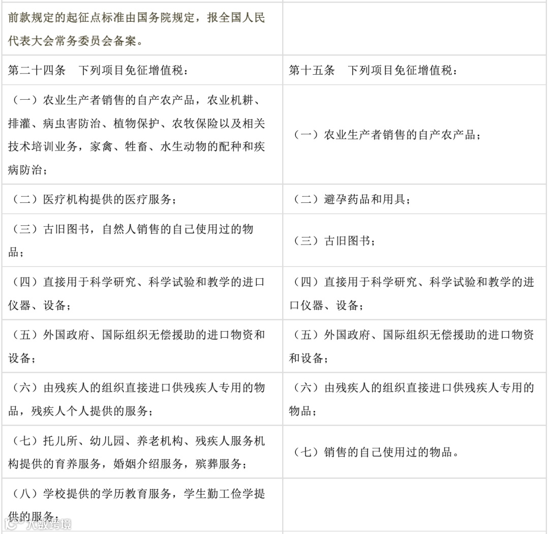
为何到2026年才实施?
图片来源:公众号BRTV新闻建外14号
对中小企业和老百姓有何影响?
图片来源:公众号BRTV新闻建外14号
备注:以上内容为刘颖老师接受北京广播电台采访文稿,图片来源于公众号BRTV新闻建外14号,版权归公众号BRTV新闻建外14号所有。采访原文链接👉增值税法通过!我国第一大税种了解一下?
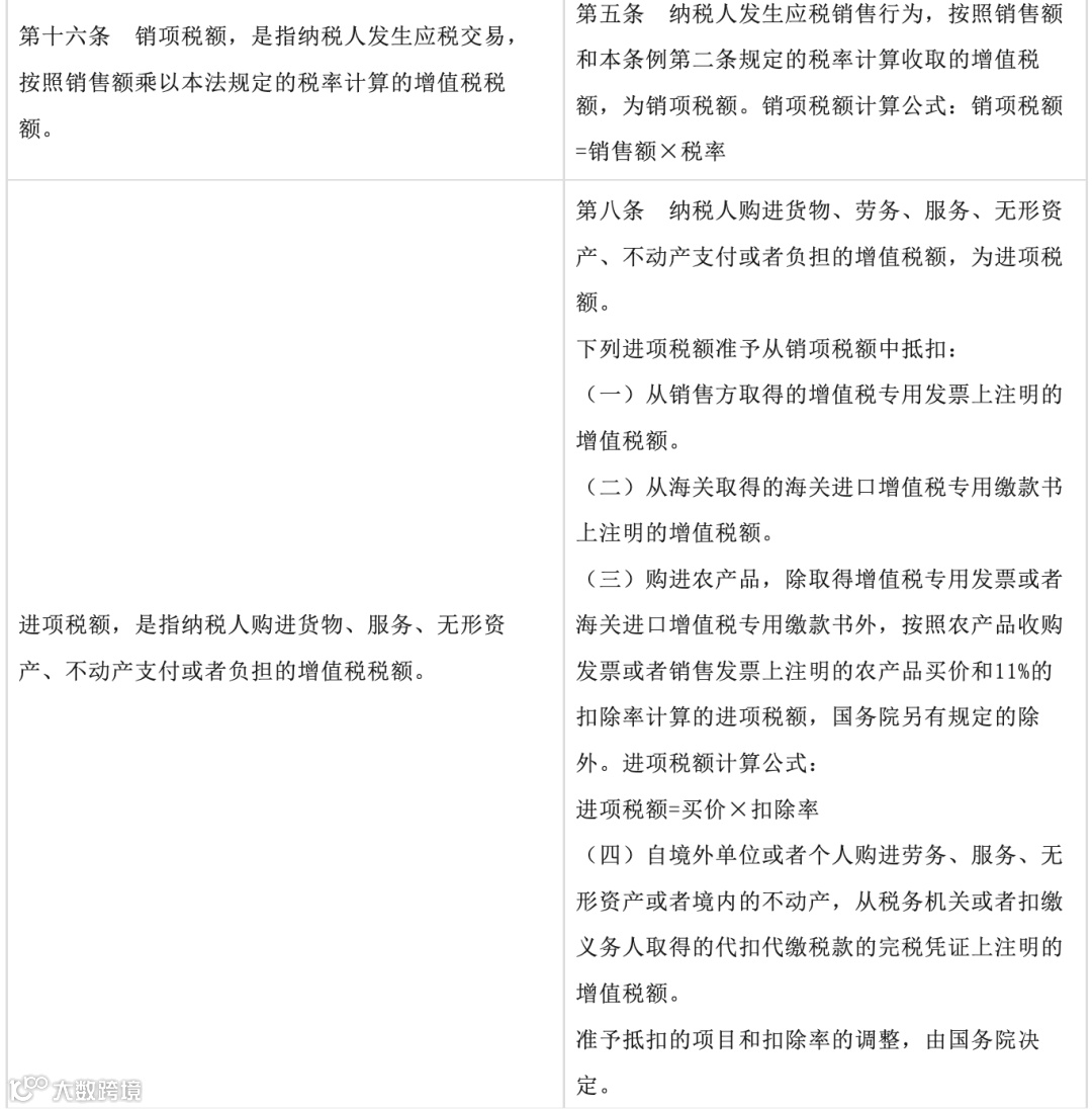
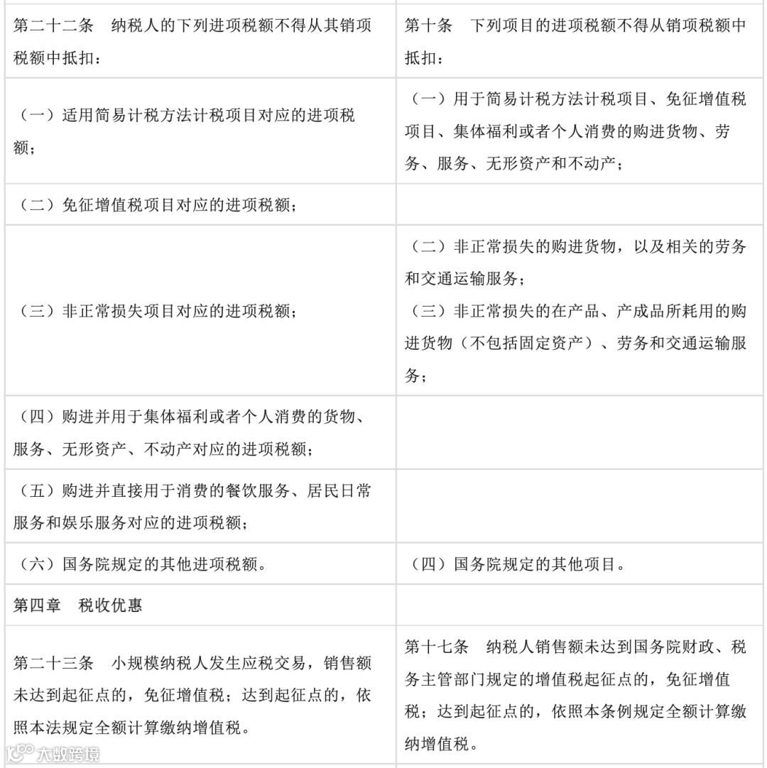
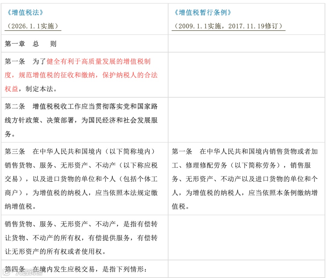
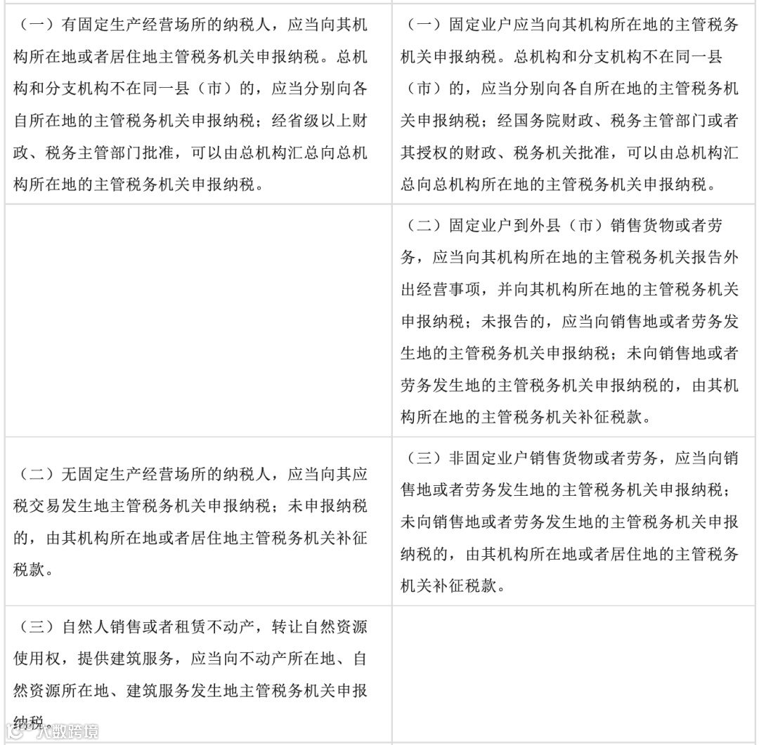
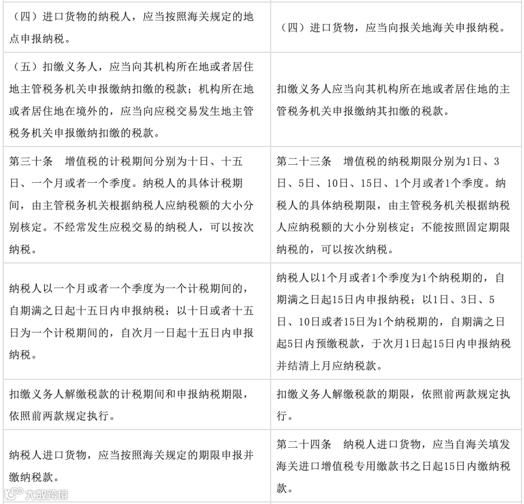
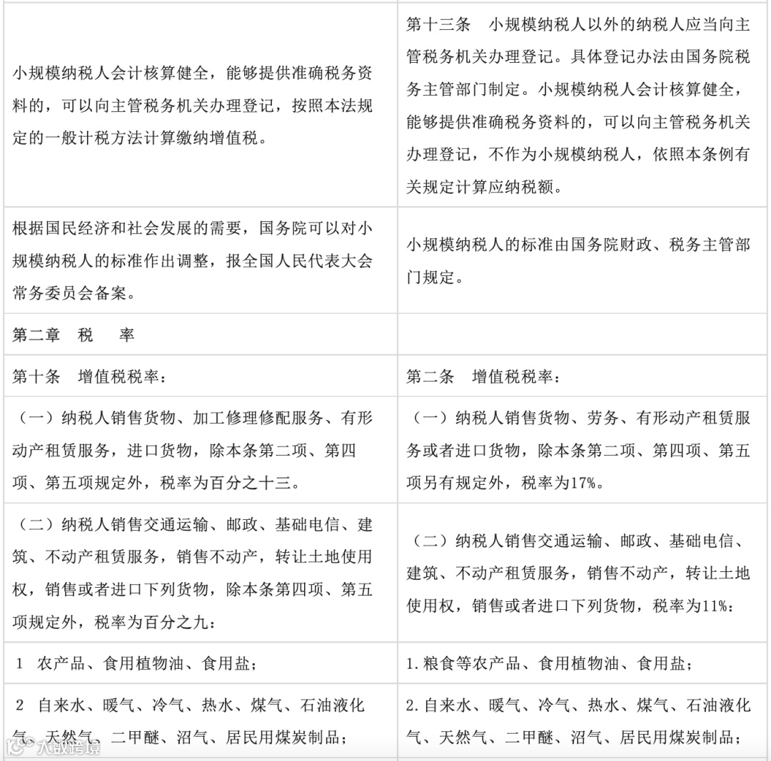
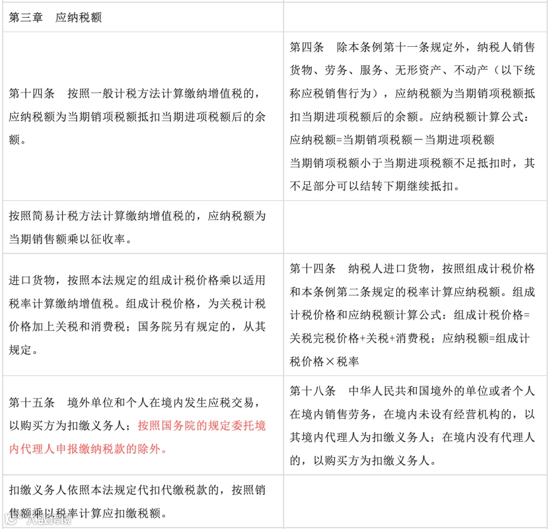
增值税法、暂行条例新旧对照表
相比较于二审稿,增值税法主要变化包括:
(1)对立法目的做出了规定;
(2)规定境外纳税人在境内发生应税交易的,可以委托其境内代理人申报纳税;
(3)专项优惠政策增加“公益事业捐赠”;
(4)增加国务院应当对增值税优惠政策适时开展评估、调整。
以下为新旧对照表(标红为重大变化及重点关注内容):
图片来源:走向税务合规
增值税法5大重点变化
《增值税法》与此前的暂行条例存在多方面不同,具体如下:
变化一:告别“劳务”一词
根据草案第一条,“在中华人民共和国境内(以下简称境内)销售货物、服务、无形资产、不动产(以下称应税交易),以及进口货物的单位和个人,为增值税的纳税人”。原条例中的“加工修理修配劳务”未出现在内。
在草案第七条中提到“加工修理修配服务”,可见,“劳务”已归入“服务”之中。
变化二:视同销售情形大幅缩减成四项
与现行规定相比,视同销售情形大幅缩减成四项。“代销”、“移送”、“用于非税项目”、“投资”和“分配”都被移除。
《增值税法》中视同销售的情形:
第四条 有下列情形之一的,视同应税交易,应当依照本法规定缴纳增值税:
(一)单位和个体工商户将自产或者委托加工的货物用于集体福利或者个人消费;
(二)单位和个体工商户无偿转让货物;
(三)单位和个人无偿转让无形资产、不动产或者金融商品;
(四)国务院规定的其他情形。
进项税额,是指纳税人购进与应税交易相关的货物、服务、无形资产、不动产支付或者负担的增值税税额。
现行《增值税暂行条例》:
纳税人购进货物、劳务、服务、无形资产、不动产支付或者负担的增值税额,为进项税额。
变化三:不得从其销项税额中抵扣范围:
在增值税进项抵扣环节,不得从其销项税额中抵扣的进项范围发生变化,“贷款服务不得抵扣进项税”被删除,不得抵扣进项税只保留3项:直接用于消费的餐饮服务、居民日常服务和娱乐服务
变化四:新增不征税项目
1、新增了“因征收征用而得到补偿”,先前这类行为属于免征增值税范围;
2、明确了“员工为受雇单位或者雇主提供取得工资、薪金的服务”不征增值税;
资产重组过程中涉及的不动产、土地转让行为不征税规定,是否会被取消,等后续明确。
变化五:简易计税方法征收率
1、《增值税法》:适用简易计税方法计算缴纳增值税的征收率为百分之三。
2、没有提到百分之五,是否还有5%征收率,还要看后续是否有通知。
3点提醒:
1、免征增值税,只能开普票不能开专票。
2、直接减免不需要计提减免的增值税,应全部计入收入。
3、同时符合小微企业免征增值税政策和其他免征增值税政策的,按照小微企业免征增值税政策填写申报表。
5%的征收率被取消了吗?
《增值税法》出台后,很多人发现并没有5%这一征收率的规定,纷纷猜测是不是要取消5%征收率了。
关于这个问题,我们首先要明白一点:在《增值税法》未出台以前,《增值税暂行条例》中,也是没有5%这一税率的。
5%的征收率适用的是销售不动产简易计税方法,一般计税方法下还是9%,这一点《增值税法》中并没有变化。
那么大家熟知的5%征收率是哪里规定的呢?
答案就是:财税〔2016〕36号文《财政部 国家税务总局关于全面推开营业税改征增值税试点的通知》。
财税〔2016〕36号附件2《营业税改征增值税试点有关事项的规定》中明确表示:
纳税人销售不动产,可以选择按照5%的简易计税方法计征和预征增值税。
目前,《增值税法》出台后,财税〔2016〕36号文也并没有宣布废止,所以关于“5%征收率取消”的说法,奥奥认为并不准确,后续还要看国家会不会下发新的通知。
2025考季
注会轻松过关系列好书
重磅上线
注会考生请注意
25年东奥CPA全套4大系列好书上新啦
学、练、考、记
精准应试,轻松备考!
轻松过关®系列
8年冠军品牌
27年累计售出5000万册
19位东奥名师天团,努力汇编
助您决战CPA!
打算25年考注会的新考CPAer
可以趁早入手
性价比真的超高
|本文由东奥会计在线(ID:dongaocom)整理发布。
内容来源于BRTV新闻建外14号、刘颖北京广播电台采访内容、财务第一教室,税务大讲堂,梅松讲税,税台。若须引用或转载,请务必与我们联系并在文首注明以上信息。

